CX-1-Rev10PDFA - 第150页
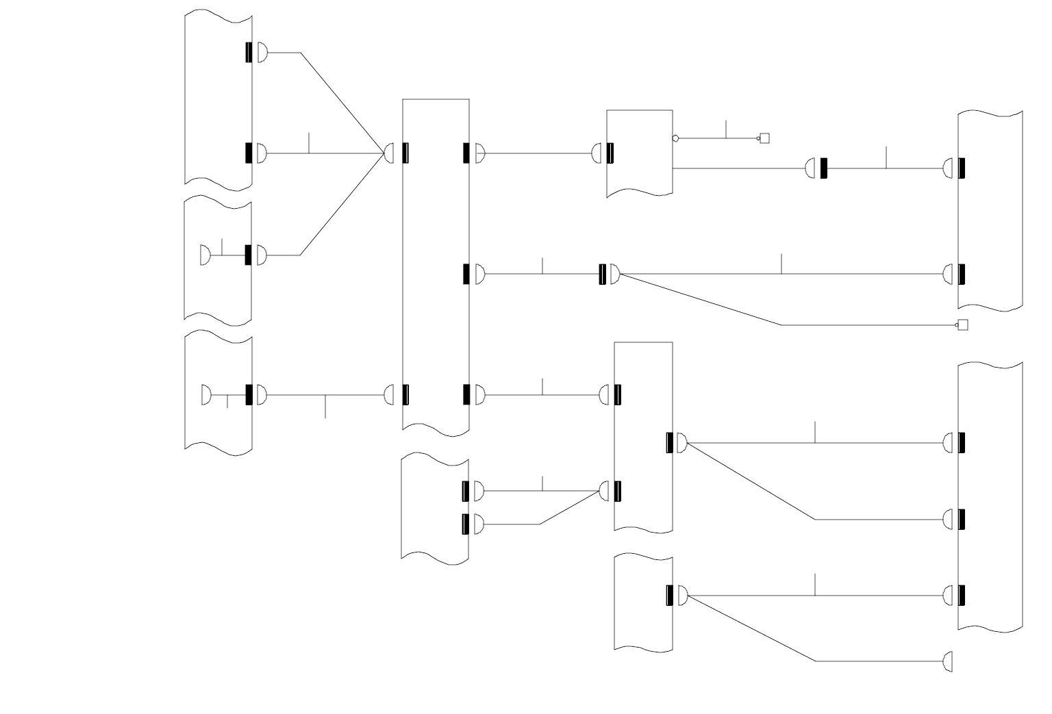
- 14 5 - 7 4 .SY S TE M DI AG RA M ( WIT HO UT RE A R M ON IT O R & TO UC H P AN EL) SYSTEM DIAGRAM(背面モニタ・タッチパネル無し) ATTE NTION: IT IS S ET TO L CD OF ANALOG RGB INT ERFACE 6 -2A CN 4 CN6 04 CA RR Y PC B CN 19 11 -1A …

- 144 -
REF.NO NOTE PART NO D E S C R I P T I O N
品 名
Qty
1 400-31620 LOAD CELL ASM
ロードセル組
1
2 400-21156 LOAD CELL FG WIRE ASM
ロードセル FG ケーブル組
1
3 400-32125 LOAD CELL ANAROG CABLE ASM
ロードセルアナログケーブル組
1
4 400-32126 LOAD CELL CONTROL CABLE ASM
ロードセルコントロールケーブル組
1
5 400-31845 I-CX 24V POWER CABLE ASM
I − CX 24 V 電源ケーブル組
1
6 400-31972 IN/OUT MOTOR PULSE CABLE ASM
IN / OUT モータパルスケーブル組
1
7 400-31971 IN MOTOR CONTROL CABLE ASM
インモーターコントロールケーブル組
1
8 400-32048 IN STEPPING MOTOR ASM
インステッピングモータ組
1
9 400-32047 OUT MOTOR CONTROL CABLE ASM
アウトモーターコントロールケーブル組
1
10 400-32049 OUT STEPPING MOTOR ASM
アウトステッピングモータ組
1
11 400-42181 FLUXER SIGNAL CABLE ASM
フラクサ信号束線組
1
12 400-42177 ICX-FLUXER PANEL CABLE ASM
ICX −フラクサ パネルケーブル組
1

- 145 -
74.SYSTEM DIAGRAM (WITHOUT REAR MONITOR & TOUCH PANEL)
SYSTEM DIAGRAM(背面モニタ・タッチパネル無し)
ATTENTION:IT IS SET TO LCD OF
ANALOG RGB INTERFACE
6-2A
CN4
CN604
CARR Y
PCB
CN19
11-1A
CN619
CPI/ F
6-2C
CN3
CN3
CN3
COPL A
SYNQN ET
RELAY
PCB
11-1B
LS5- CO M1
11-1B
CN7
IP-X3
PCB C
8-3B
COM1
COPL A
CP-C OM2
MEAS .C NT
1-3C
COPLANARITY
UNIT
LS5- CO M1
11-2A
CP VGA
ACCESSARY CABLE
CP-A C
VGA B
COP LA NARIT Y
SENSOR HEAD
11-3A
CPL- E
FG-T AP
FRONT
CP24V CN030
1-4D
POWER
UNIT
CN30
CN12
CN01 2
11-4A
FG-T AP
FRON T
7-4C
CPU
BOARD
VGA
COM2
5-2C
VGA
SWIT CH ING
UNIT
VGA B
VGA A
VGA
VGA
CN05 5
CN055
7-3B
CONT RO L
POWE R
PCB
11-3B
VGA A
11-2B
7-5A
FRONT LCD
MONITOR
(ANALOG RGB
INTERFACE)
*ATTENTION
VIDEO
RS232 C
DC12V
11-4B
FORFDDRIVE
FLCDVIDEO
F LCD RS232C
F LCD PWR
FDD PWR
9
10
11
12
678
2
1
3
45

- 146 -
REF.NO NOTE PART NO D E S C R I P T I O N
品 名
Qty
1 400-02291 COPLA SENSOR POWER CABLE ASM
コプラセンサ電源ケーブル組
1
2 400-02332 COPLA FG WIRE ASM
コプラ FG ワイヤ組
1
3 400-02292 COPLA AC POWER RELAY CABLE ASM
コプラ AC 電源中継ケーブル組
1
4 400-02296 COPLA TOUCH VGA EXT CABLE ASM
コプラタッチ VGA 出力ケーブル組
1
5 400-02201 FDD MONITOR POWER CABLE ASM
FDD / MONITOR 電源ケーブル組
1
6 E9858-729-0A0 COPLA AC POWER CABLE ASM
コプラ AC 電源ケーブル組
1
7 400-02293 COPLA VGA CABLE ASM
コプラ VGA ケーブル組
1
8 400-02295 COPLA TOUCH VGA CABLE ASM
コプラタッチ VGA ケーブル組
1
9 400-02289 COPLA I F CABLE ASM
コプラ I F ケーブル組
1
10 400-02290 COPLA RS232C CABLE ASM
コプラ RS 232 C ケーブル組
1
11 400-02288 SYNQPANEL COPLA CABLE ASM
シンクパネルコプラケーブル組
1
12 400-02266 IP X3 PANEL WIRE ASM
IP X 3パネルワイヤ組
1