CX-1-Rev10PDFA - 第155页
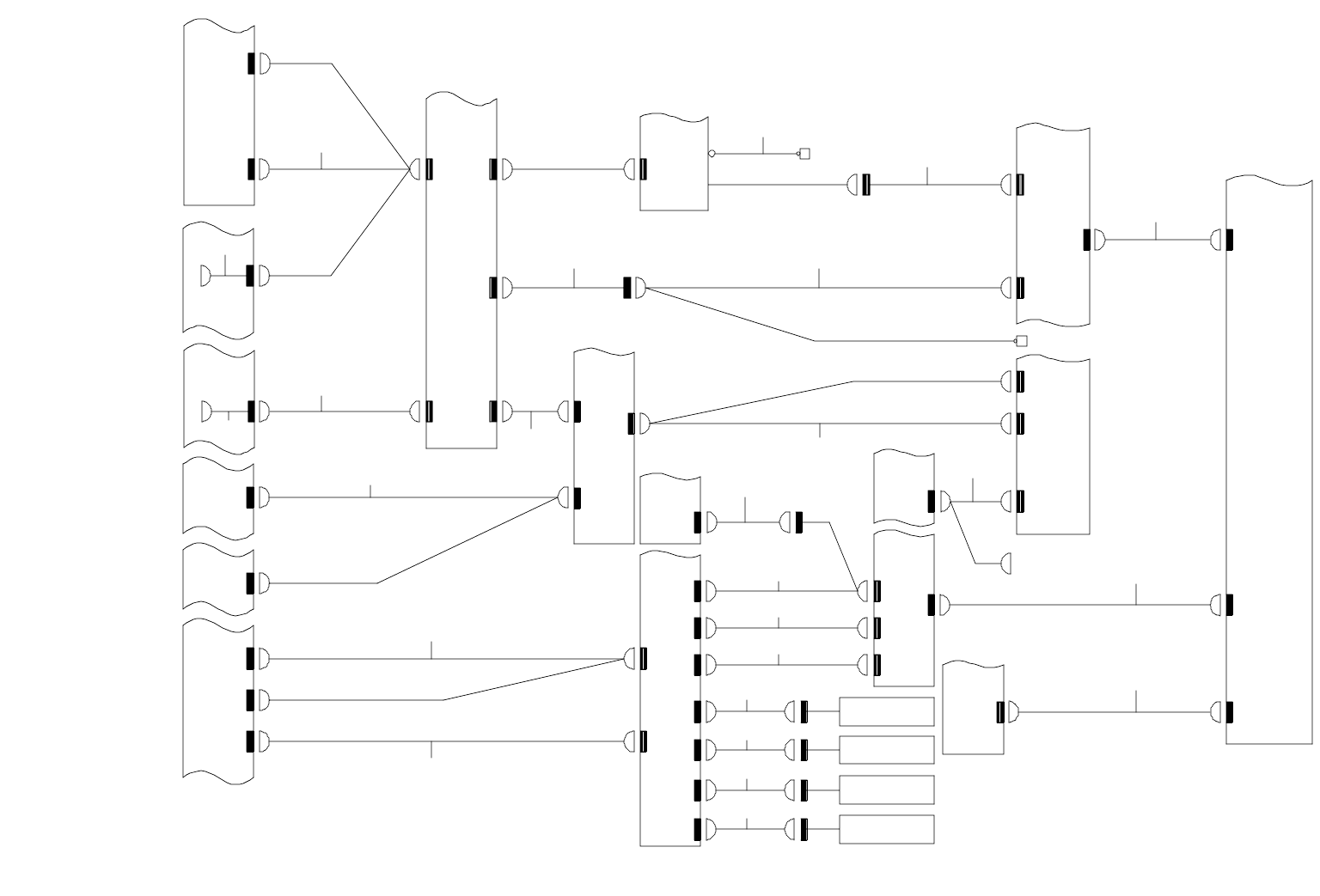
- 15 0 - RE F.N O N O T E PA RT NO D E S C R I P T I O N 品 名 Qt y 1 400-02289 COPLA I F CABLE ASM コプラ IF ケーブル組 1 2 400-02288 SYNQP AN E L C OP LA C AB LE ASM SYNQ パネルコプラケーブル組 1 3 400-02266 IP X3 PANEL WI RE A S M IP X 3パ…

- 149 -
76.SYSTEM DIAGRAM (R-HEAD OPTION)
SYSTEM DIAGRAM(R − HEAD OPTION)
10-2B
CARRY
PCB
CN4
CN19
CN604
CN619
10-2B
10-2C
10-2C
7-5C
11-1C
SYNQNET
RELAY
PCB
IP-X3
PCB C
CPU
BOARD
RS232C
CHANGE
PCB
CPU
BOARD
CN3 COPLACN3
12-2A
CN3
13-3C
COM1
COPLACN7
LS5-COM1
1
2
3
5
4
VGA
CN3
11-1C
11-3C
VGA
EXT1(RS1)
11-4C
KB
MOUSE
COM2
Keyboard
Mouse
CPU COM2(RS1)
ATTENTION:IT IS SET TO LCD OF
ANALOG RGB INTERFACE
76
CPI/F
CP-COM2
10-2C
COPLANARITY
UNIT
MEAS.
CNT
LS5-COM1
CP VGA
1-3C
ACCESSARY CABLE
10
12
10-3B
VGA B
VGA A
VGA B
VGA A
VGA
SWITCHING
UNIT
VGA
VGA
10-3B
COPLANARITY
SENSOR HEAD
8
ACCESSARY CABLE
CPL-E
FG-T A P
FRON T
CP24V
9
CP-AC
KB/Mouse
F LCD RS232C
7-2C
7-4C
OPARATION
PCB
KEYBOARD
MOUSE
SWITCH
CN720
CHG-4P CHG-4P-A
14
CN20
EX
RS1
RS2
KB1
MS1
KB2
MS2
KB/MS
PC
RS PC
CHG-4-B
RS-A
EXT2
KB F
T/B F
KB F
T/B R
CV-KB F
CV-T / B F
CV-KB R
CV-T / B R
15 16 17
18 19 20 21
RS-
CN5
RS-B
RS-CN2
CN4
CN5
CN1
CN2
RS2
CN055
10-3C
11-1C
12-3C
RS232C
CHANGE
PCB
CN055
CONT R OL
POWER
PCB
FRONT KEYBOARD
FRONT TRACK BALL
REAR KEYBOARD
REAR TRACK BALL
13
11
11-1D
DVI-OUT2
DVI
CPU
BOARD
POWER UNIT
10-5B
CN30
CN12
CN14
CN014
CN012
CN030
12-1A
FG-TAP
FRONT
FLCD
PWR
FLCD
RS232C
FLCD
VIDEO
10-5C
RS232C
VIDEO
DC12V
FRONT LCD
MONITOR
(ANALOG RGB
INTERFACE)
*ATTENTION
FOR FD DRIVE
22
24 25
23
7-3B
DC12V
R-LCD PWR
REAR LC D
MONI T OR
(DVI INTERFACE)
R LCD RS232C
RS232C
VIDEO
R VIDEO

- 150 -
REF.NO NOTE PART NO D E S C R I P T I O N
品 名
Qty
1 400-02289 COPLA I F CABLE ASM
コプラ IF ケーブル組
1
2 400-02288 SYNQPANEL COPLA CABLE ASM
SYNQ パネルコプラケーブル組
1
3 400-02266 IP X3 PANEL WIRE ASM
IP X 3パネルワイヤ組
1
4 400-02290 COPLA RS232C CABLE ASM
コプラ RS 232 C ケーブル組
1
5 400-02295 COPLA TOUCH VGA CABLE ASM
コプラタッチ VGA ケーブル組
1
6 400-03282 MOUSE KEYBOARD SELECTOR
マウスキーボードセレクタ
1
7 400-27815 F-232C CABLE ASM
F −232 C ケーブル組
1
8 400-02332 COPLA FG WIRE ASM
コプラ FG ワイヤ組
1
9 400-02291 COPLA SENSOR POWER CABLE ASM
コプラセンサ電源ケーブル組
1
10 E9858-729-0A0 COPLA AC POWER CABLE ASM
コプラ AC 電源ケーブル組
1
11 400-02292 COPLA AC POWER RELAY CABLE ASM
コプラ AC 電源中継ケーブル組
1
12 400-02293 COPLA VGA CABLE ASM
コプラ VGA ケーブル組
1
13 400-02296 COPLA TOUCH VGA EXT CABLE ASM
コプラタッチ VGA EXT ケーブル組
1
14 400-02253 CHANGE BOX CABLE ASM
チェンジボックスケーブル組
1
15 400-26197 ADD CHANGE BOX CABLE ASM
ADD 切換えケーブル組
1
16 400-26414 ADD OP RS232C CABLE 2 ASM
ADD RS 232 C ケーブル2組
1
17 400-26196 ADD OP RS232C CABLE ASM
ADD RS 232 C ケーブル組
1
18 400-02302 KEYBOARD CABLE ASM
キーボードケーブル組
1
19 400-02301 MOUSE CABLE ASM
マウスケーブル組
1
20 400-02304 R KEYBOARD CABLE ASM
R キーボードケーブル組
1
21 400-02303 R MOUSE CABLE ASM
R マウスケーブル組
1
22 400-02201 FDD MONITOR POWER CABLE ASM
FDD / MONITOR 電源ケーブル組
1
23 400-02322 R LCD POWER CABLE ASM
R LCD 電源ケーブル組
1
24 400-02263 OP 232C CABLE(R)ASM
OP 232 C ケーブル(R)組
1
25 400-28018 PANEL-LINK R CABLE
パネルリンク R ケーブル
1

- 151 -
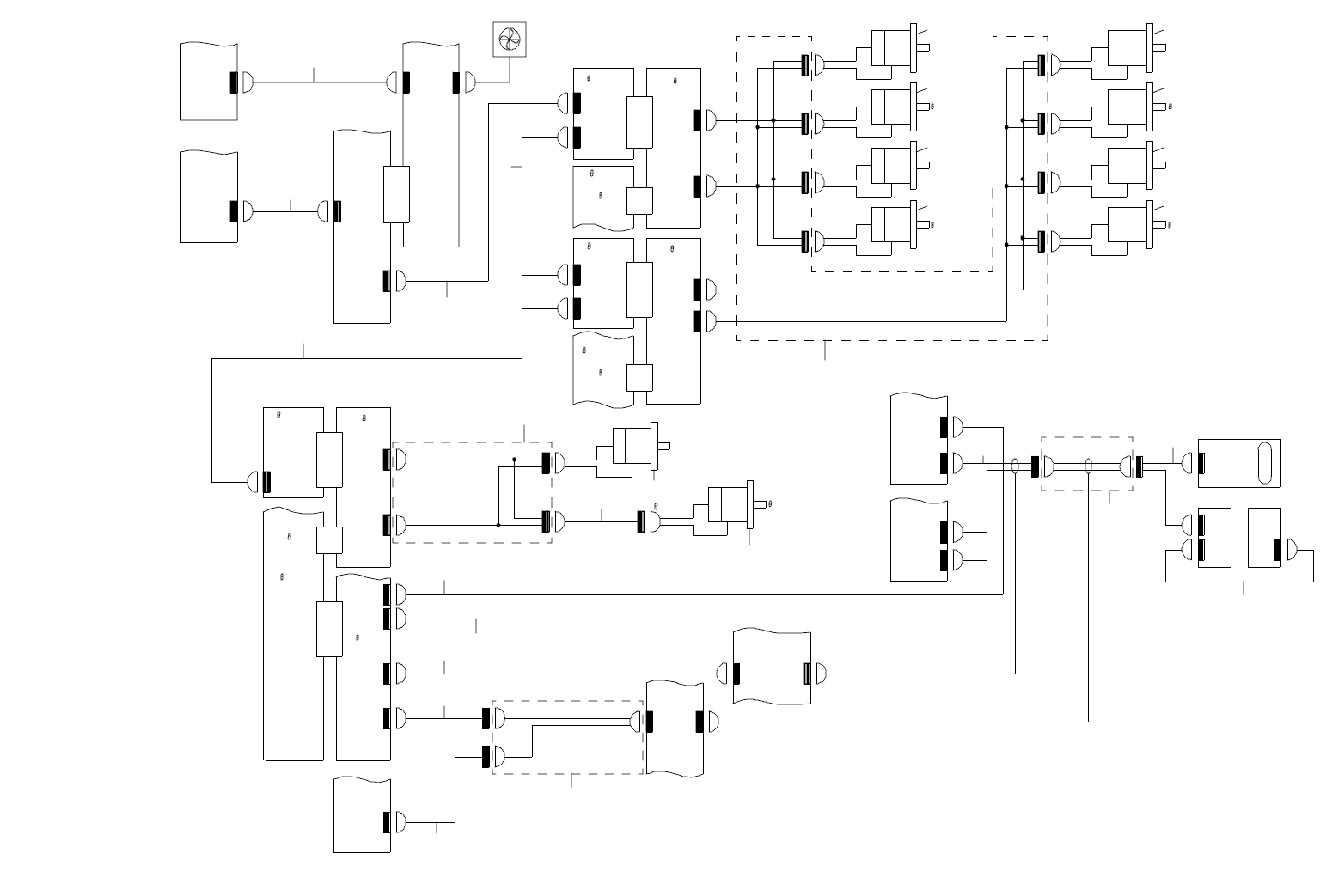
77.SYSTEM DIAGRAM (FMLA HEAD OPTION [1/2])
SYSTEM DIAGRAM(FMLA HEAD OPTION [1/2])
7-1A
CN5
LS4-5
I/O CTRL
PCB
6-2C
Z4-CN2A
Z4-CN2B
Z4-CN4
Z4-CN3
Z
EXT
BOARD
12-2B
Z
SLOT 3
Z BACK
BOARD
Z2,Z3 IN
Z/ DRIVER
RMB PCB
ZT3
RMB_IN
Z1-CN2
Z1-CN1
Z/
DRIVER
(3)
CN245
XY CABLE BEAR HEAD
CN202
4-2D
13-2A
CN1
CN6
HEAD MAIN
PCB
11-4C
CN057 CN059
13-1 B
CTRL-PWR
PCB
XY CABLE BEAR HEAD
CN217
CN218
Z5 MOTO R
5 MOTOR
5
MCM(L)
LA_SIG
MCM(R)
LA_SIG
1-3C
3-4B
MCM(L)
MCM(R)
CN849
MNLA
LA(L)
FMLA
LA(R)
XY CABLE BEAR HEAD
CN848
2-1C
11-4B
CN18
XMP OUT
XMP,XY
OUT
CN018
XMP(CPCI)
PCB
POWER
UNIT
2-4B
XYRMB
IN
XYRMB
OUT
XY JGRM B
Z1,Z2
OUT
11-1B
CN4
CN18
SYNQNET
RELAY
PCB
XY-CN4
XY-DRIVER FAN
12-2B
Z
SLOT 1
Z BACK
BOAR D
ZT1
RMB_OUT
Z2,Z3
IN
Z2,Z3
IN
ZT1
RMB_IN
Z/
DRIVER
RMB PCB
Z2,Z3
IN
Z2,Z3
IN
ZT2
RMB_IN
ZT2
RMB_OUT
Z/ DRIVER
RMB PCB
Z BACK
BOARD
12-1C
12-2B
Z
SLOT 2
Z1-CN1
Z1-C N 2
Z1-C N 2
Z3-C N 1
Z/
DRIVER
(1)
Z/
DRIVER
(2)
XY CABLE BEAR ZT
CN212
CN211
CN210
CN209 CN213
CN214
CN215
CN216
Z1 MOTOR
1 MOTOR
Z2 MOT OR
2 MOTOR 4 MOTOR
Z4 MOTO R
3 MOTOR
Z3 MOTO R
1
2
3
4
5
6
8
131210
11
14
15
9
7
16 17 18 19
20 21 22 23
24
27
25
26
28