CX-1-Rev10PDFA - 第157页
- 152 - REF.NO NOTE PART NO D E S C R I P T I O N 品 名 Qty 1 400-02076 SYNQNET PWR CABLE ASM シンクネット電源ケー ブル組 1 2 400-03262 SYNQNET CABLE 120 ASM シンクネットケーブル 120組 1 3 400-03263 SYNQNET CABLE 20 ASM シンクネットケーブル 20組 1 4 400-032…

- 151 -
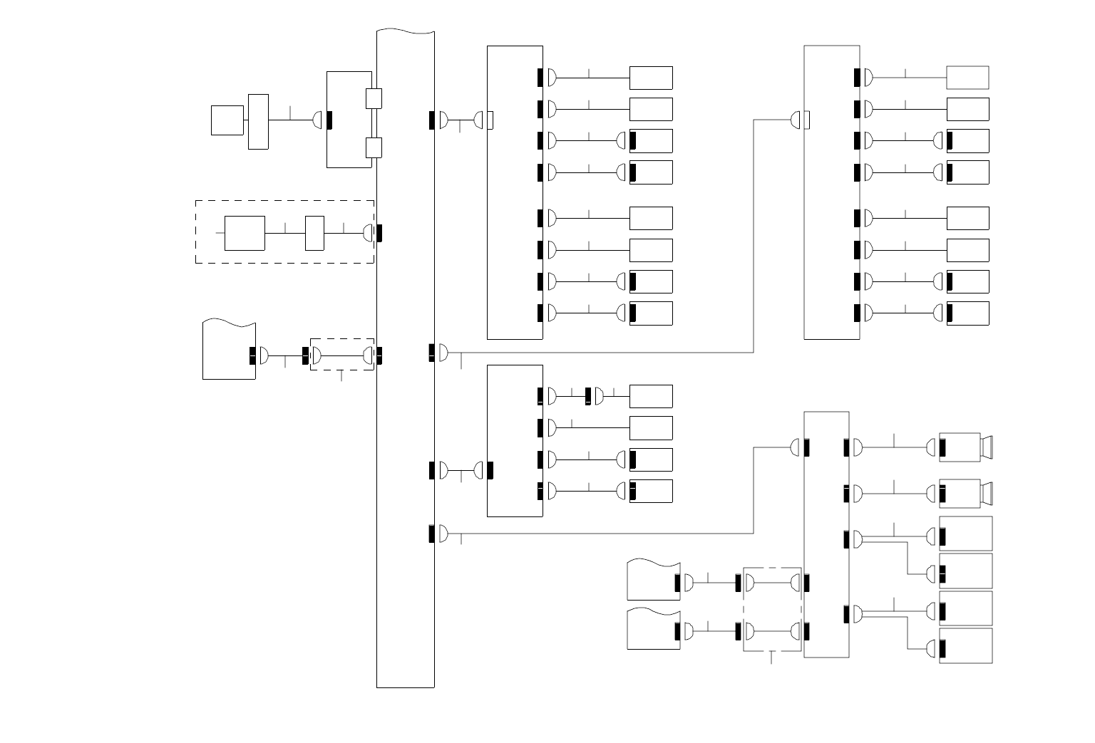
77.SYSTEM DIAGRAM (FMLA HEAD OPTION [1/2])
SYSTEM DIAGRAM(FMLA HEAD OPTION [1/2])
7-1A
CN5
LS4-5
I/O CTRL
PCB
6-2C
Z4-CN2A
Z4-CN2B
Z4-CN4
Z4-CN3
Z
EXT
BOARD
12-2B
Z
SLOT 3
Z BACK
BOARD
Z2,Z3 IN
Z/ DRIVER
RMB PCB
ZT3
RMB_IN
Z1-CN2
Z1-CN1
Z/
DRIVER
(3)
CN245
XY CABLE BEAR HEAD
CN202
4-2D
13-2A
CN1
CN6
HEAD MAIN
PCB
11-4C
CN057 CN059
13-1 B
CTRL-PWR
PCB
XY CABLE BEAR HEAD
CN217
CN218
Z5 MOTO R
5 MOTOR
5
MCM(L)
LA_SIG
MCM(R)
LA_SIG
1-3C
3-4B
MCM(L)
MCM(R)
CN849
MNLA
LA(L)
FMLA
LA(R)
XY CABLE BEAR HEAD
CN848
2-1C
11-4B
CN18
XMP OUT
XMP,XY
OUT
CN018
XMP(CPCI)
PCB
POWER
UNIT
2-4B
XYRMB
IN
XYRMB
OUT
XY JGRM B
Z1,Z2
OUT
11-1B
CN4
CN18
SYNQNET
RELAY
PCB
XY-CN4
XY-DRIVER FAN
12-2B
Z
SLOT 1
Z BACK
BOAR D
ZT1
RMB_OUT
Z2,Z3
IN
Z2,Z3
IN
ZT1
RMB_IN
Z/
DRIVER
RMB PCB
Z2,Z3
IN
Z2,Z3
IN
ZT2
RMB_IN
ZT2
RMB_OUT
Z/ DRIVER
RMB PCB
Z BACK
BOARD
12-1C
12-2B
Z
SLOT 2
Z1-CN1
Z1-C N 2
Z1-C N 2
Z3-C N 1
Z/
DRIVER
(1)
Z/
DRIVER
(2)
XY CABLE BEAR ZT
CN212
CN211
CN210
CN209 CN213
CN214
CN215
CN216
Z1 MOTOR
1 MOTOR
Z2 MOT OR
2 MOTOR 4 MOTOR
Z4 MOTO R
3 MOTOR
Z3 MOTO R
1
2
3
4
5
6
8
131210
11
14
15
9
7
16 17 18 19
20 21 22 23
24
27
25
26
28

- 152 -
REF.NO NOTE PART NO D E S C R I P T I O N
品 名
Qty
1 400-02076 SYNQNET PWR CABLE ASM
シンクネット電源ケーブル組
1
2 400-03262 SYNQNET CABLE 120 ASM
シンクネットケーブル120組
1
3 400-03263 SYNQNET CABLE 20 ASM
シンクネットケーブル20組
1
4 400-03262 SYNQNET CABLE 120 ASM
シンクネットケーブル120組
1
5 400-03263 SYNQNET CABLE 20 ASM
シンクネットケーブル20組
1
6 400-02233 XY BEAR ZT CABLES ASM
XY ベア ZT ケーブル組
1
7 400-03255 IC Z MOTOR
IC Z モータ
1
8 400-02341 IC THETA RELAY CABLE ASM
IC θ 中継ケーブル組
1
9 400-03256 IC THETA MOTOR
IC θ モータ
1
10 400-02258 MCM CABLE(L)ASM
MCM ケーブル(L)組
1
11 400-02259 MCM CABLE(R)ASM
MCM ケーブル(R)組
1
12 400-02314 ZTHETA PWR CABLE ASM
Zθ 電源ケーブル組
1
13 400-02072 HEAD I O CABLE ASM
ヘッド I O ケーブル組
1
14 400-02305 HEAD SP CABLE ASM
ヘッド SP ケーブル組
1
15 400-31861 XY BEAR HEAD CABLES ASM
XY ベアヘッドケーブル組
1
16 400-03253 Z MOTOR
Z モータ
1
17 400-30981 T AXIS MOTOR CX-1
θ 軸モータ CX −1
1
18 400-03253 Z MOTOR
Z モータ
1
19 400-30981 T AXIS MOTOR CX-1
θ 軸モータ CX −1
1
20 400-03253 Z MOTOR
Z モータ
1
21 400-30981 T AXIS MOTOR CX-1
θ 軸モータ CX −1
1
22 400-03253 Z MOTOR
Z モータ
1
23 400-30981 T AXIS MOTOR CX-1
θ 軸モータ CX −1
1
24 400-02298 LA SENSOR CABLE ASM
LA センサケーブル組
1
25 400-50546 CONTROL UNIT ADDITIONAL ASM(RHEAD)
コントロールユニット追加組(RHEAD)
1
26 E9345-721-0A0 CABLE ASM.
LA センサ−接続ケ−ブル組
1
27 400-31861 XY BEAR HEAD CABLES ASM
XY ベアヘッドケーブル組
1
28 400-02233 XY BEAR ZT CABLES ASM
XY ベア ZT ケーブル組
1

- 153 -
78.SYSTEM DIAGRAM (FMLA HEAD OPTION [2/2])
SYSTEM DIAGRAM(FMLA HEAD OPTION [2/2])
NOTE1
HEIGHT
SENSOR
TYPE 2
AMP
CN852
HEIGHT
SENSOR
PCB
CN10
12-3D
CN11
CN2
HEAD MAIN
PCB
CN1
HEAD
SENSOR
PCB
Z12-CN1
CN9AMP
BAD MARK
SENSOR
OPTION(BADMARK SENSOR)
12-3D
CTRL-PWR
PCB
CN58
CN246
X,Y CABLE BEAR
CN5
CN3
(CN2)
CN6
(CN3)
CN7
(CN5)
CN9
(CN4)
CN8
CN2
(CN6)
CN3
(CN7)
CN5
(CN9)
CN4
(CN8)
CN4
CN8
Z5-CN1
HEAD
SENSOR
PCB
(CN2)
CN6
(CN3)
CN7
(CN5 )
CN9
(CN4 )
CN8
CN1
NOTE1:SINGLE PARTS NUMBER
SENSOR HEAD : HD002360000
SENSOR AMP : 40034661
Z2 BLOW
SENSOR
Z2 VACCUM
SENSOR
Z2 PRESSURE
SENSOR
Z2 SLOW-DOWN
SENSOR
Z1 BLOW
SENSOR
Z1 VACCUM
SENSOR
Z1 PRESSURE
SENSOR
Z1 SLOW-DOWN
SENSOR
Z34-CN1
(CN2)
CN6
CN2
(CN6)
HEAD
SENSOR
PCB
(CN5)
CN9
CN1
(CN4)
CN8
(CN3)
CN7
CN4
(CN8)
CN5
(CN9)
CN3
(CN7)
Z4 SLOW-DOWN
SENSOR
Z3 VACCUM
SENSOR
Z3 BLO W
SENSOR
Z4 PRESSURE
SENSOR
Z4 VACCUM
SENSOR
Z4 BLO W
SENSOR
Z3 SLOW-DOWN
SENSOR
Z3 PRESSURE
SENSOR
V
D
V
D
V
D
V
D
V
D
Z5 SLOW-DOWN
SENSOR
Z5 PRESSURE
SENSOR
Z5 VACCUM
SENSOR
Z5 BLOW
SENSOR
CN4
CN1
11-1B
8-1A
LIGHT
CTL
PCB
IP-X3
PCB C
CN478
CN479
XY CABLE
BEAR HEAD
CN7
CN2
CN3
CN6
CN5CN1
OCC
RELAY
PCB
CN4
OCC(L)
OCC(R)
OCC1(L)
OCC2(L)
OCC-A
OCC-C
OCC-C
OCC-A
OCC2(R)
OCC1(R)
OC CAMERA(L)
OC CAMERA(R)
1
2
3
4
5
38
6
789
10 11 12 13 14 15 16 17
20
21 22
18
19
23 2624 25 27 302928
31 32
33
34 35 36 37