00192661-01 - 第292页
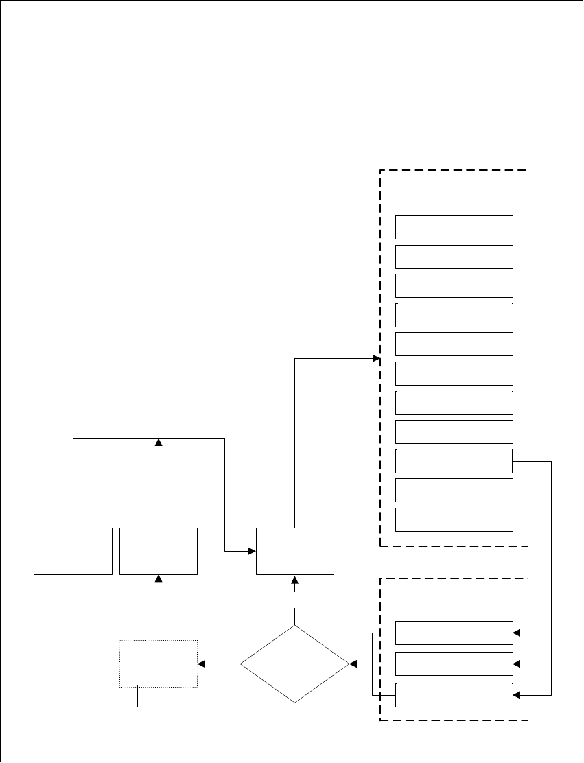
6 Visionfunktionen Betriebsanleitung SIPLACE F5/F5 HM 6.6 Bauelement test en Softw areversion SR.407.xx Ausgabe 01/2001 D E 292 6 Abb. 6.6 - 2 Flussplan ’ BE t esten ’ - Men ü Ge h ä usefo rmauswahl Geh ä useform- auswah…

Betriebsanleitung SIPLACE F5/F5 HM 6 Visionfunktionen
Softwareversion SR.407.xx Ausgabe 01/2001 DE 6.6 Bauelement testen
291
6
Abb. 6.6 - 1 Flussplan ’BE testen’ - Menüoptionen ’Bauelement testen’
Menüoptionen 'Bauelement testen'
Grundansicht
Menü 'Grundansicht'
Rüstung
Fehler
Förderer
LP-Transport 2
LP-Transport 1
Marke teachen
Bauelement testen
SITEST
GEM
Grundansicht
Markenauswahl
Bauelement testen
Gehäuseform
abspeichern
Menüoption
Bauelement testen
Gehäuseformauswahl
Gehäuseform
geändert?
Nein
Funktionen Portal 1
Ja
Bauelement
entsorgen
Gehäuseform
wird abge-
speichert
Ja
Nein
Gehäuseform
wird
restauriert
Ja
Auswahlbox 'Änderungen
der Gehäuseform
abspeichern'
Grundansicht
Menü ’Grundansicht’
Rüstung
Fehler
Förderer
Funktionen Portal 1
LP-Transport 2
LP-Transport 1
Marke teachen
Bauelement testen
SITEST
GEM
Menüoption
Bauelement testen
Grundansicht
Gehäuseformauswahl
Bauelement testen
Gehäuseform
wird
restauriert
Bauelement
entsorgen
Nein
Gehäuseform
geändert?
Auswahlbox ’Änderungen
der Gehäuseform
abspeichern’
Ja
Gehäuseform
wird abge-
speichert
Gehäuseform
abspeichern
Ja
Nein
Ja
Menüoptionen ’Bauelement testen’

6 Visionfunktionen Betriebsanleitung SIPLACE F5/F5 HM
6.6 Bauelement testen Softwareversion SR.407.xx Ausgabe 01/2001 DE
292
6
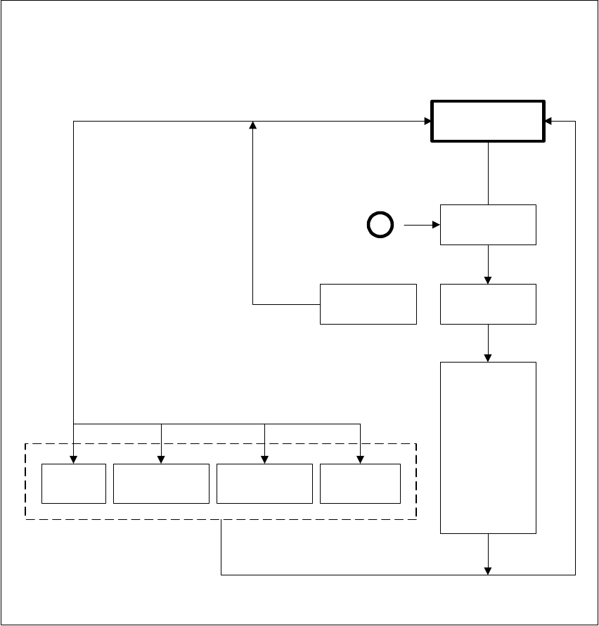
Abb. 6.6 - 2 Flussplan ’BE testen’ - Menü Gehäuseformauswahl
Gehäuseform-
auswahl
Befindet sich ein
Bauelement an
der Pipette, wird
dieses entsorgt.
Der Stations-
rechner fordert
die GF-Datei
vom Linien-
rechner an und
lädt diese
in das MVS
Default
Revolverkopf
12 Seg. /DLM1 *)
Flip-Chip *)
Pick & Place
Kopf *)
Gehäuseform
laden
Menü 'Gehäuseformauswahl'
A
Gehäuseform
auswählen
Kameratyp
Gehäuseform
speichern
*) Nur bei 80F-Automaten, falls das Bauelement nicht nur mit dem Standard-
Kameratyp (Default), sondern alternativ mit einem anderen Kameratyp zentriert werden soll.
*) Nur bei F-Automaten, falls das Bauelement nicht nur mit dem Standard-Kameratyp
(Default), sondern alternativ mit einem anderen Kameratyp zentriert werden soll.
Gehäuseform-
auswahl
Menü ’Gehäuseformauswahl’
Gehäuseform
auswählen
Gehäuseform
laden
Gehäuseform
speichern
Befindet sich ein
Bauelement an
der Pipette, wird
dieses entsorgt.
Der Stations-
rechner fordert
die GF-Datei
vom Linien-
rechner an und
lädt diese
in das MVS
Default
Collect&Place-
Kopf
12 Seg./DLM1 *)
Flip-Chip *)
Pick & Place
Kopf *)
Kameratyp

Betriebsanleitung SIPLACE F5/F5 HM 6 Visionfunktionen
Softwareversion SR.407.xx Ausgabe 01/2001 DE 6.6 Bauelement testen
293
6
Abb. 6.6 - 3 Flussplan ’BE testen’, Menü ’Bauelement testen’, Menüfeld ’Bauelement’
Menü 'Bauelement testen'
Nein
Bauelement testen
GF geladen?
Menü
Gehäuseformauswahl
A
Ja
Prüfen Messen Darstellen Bild speichern Auswertezeit
ESC
GF-spezifische
Meßschritte
nacheinander
ausführen
Videobild
GF messen
Meßergebnisse
anzeigen
Videobild
Synthetische
Beschreibung
darstellen
Videobild
Videobild wird
auf die
Festplatte des
MC-Controllers
gespeichert
Auswerte-
zeit
Videobild
ESC ESC
Bauelement aus
Förderer abholen
und unter die
BE-Kamera
drehen
Bauelement
Abholen
ESC
Bauelement testen
Menü ’Bauelement testen’
GF geladen?
Nein
Menü
Gehäuseformauswahl
Abholen
Bauelement aus
Förderer abholen
und unter die
BE-Kamera
drehen
Prüfen Messen Darstellen Bild speichern Auswertezeit
Videobild Videobild Videobild Videobild
GF-spezifische
Messschritte
nacheinander
ausführen
GF messen
Messergebnisse
anzeigen
Synthetische
Beschreibung
darstellen
Videobild wird
auf die
Festplatte des
MC-Controllers
gespeichert
Auswerte-
zeit
ESC ESC ESC ESC
Bauelement
Ja