00192661-01 - 第293页
Betriebsanleitung SIPLACE F5/F5 HM 6 V isionfunktionen Softwareversion SR.407.xx Ausgabe 01/2001 DE 6.6 Bauelement testen 293 6 Abb. 6.6 - 3 Flussplan ’ BE testen ’ , Men ü ’ Bauelement testen ’ , Me n ü feld ’ Bauelemen…

6 Visionfunktionen Betriebsanleitung SIPLACE F5/F5 HM
6.6 Bauelement testen Softwareversion SR.407.xx Ausgabe 01/2001 DE
292
6
Abb. 6.6 - 2 Flussplan ’BE testen’ - Menü Gehäuseformauswahl
Gehäuseform-
auswahl
Befindet sich ein
Bauelement an
der Pipette, wird
dieses entsorgt.
Der Stations-
rechner fordert
die GF-Datei
vom Linien-
rechner an und
lädt diese
in das MVS
Default
Revolverkopf
12 Seg. /DLM1 *)
Flip-Chip *)
Pick & Place
Kopf *)
Gehäuseform
laden
Menü 'Gehäuseformauswahl'
A
Gehäuseform
auswählen
Kameratyp
Gehäuseform
speichern
*) Nur bei 80F-Automaten, falls das Bauelement nicht nur mit dem Standard-
Kameratyp (Default), sondern alternativ mit einem anderen Kameratyp zentriert werden soll.
*) Nur bei F-Automaten, falls das Bauelement nicht nur mit dem Standard-Kameratyp
(Default), sondern alternativ mit einem anderen Kameratyp zentriert werden soll.
Gehäuseform-
auswahl
Menü ’Gehäuseformauswahl’
Gehäuseform
auswählen
Gehäuseform
laden
Gehäuseform
speichern
Befindet sich ein
Bauelement an
der Pipette, wird
dieses entsorgt.
Der Stations-
rechner fordert
die GF-Datei
vom Linien-
rechner an und
lädt diese
in das MVS
Default
Collect&Place-
Kopf
12 Seg./DLM1 *)
Flip-Chip *)
Pick & Place
Kopf *)
Kameratyp

Betriebsanleitung SIPLACE F5/F5 HM 6 Visionfunktionen
Softwareversion SR.407.xx Ausgabe 01/2001 DE 6.6 Bauelement testen
293
6
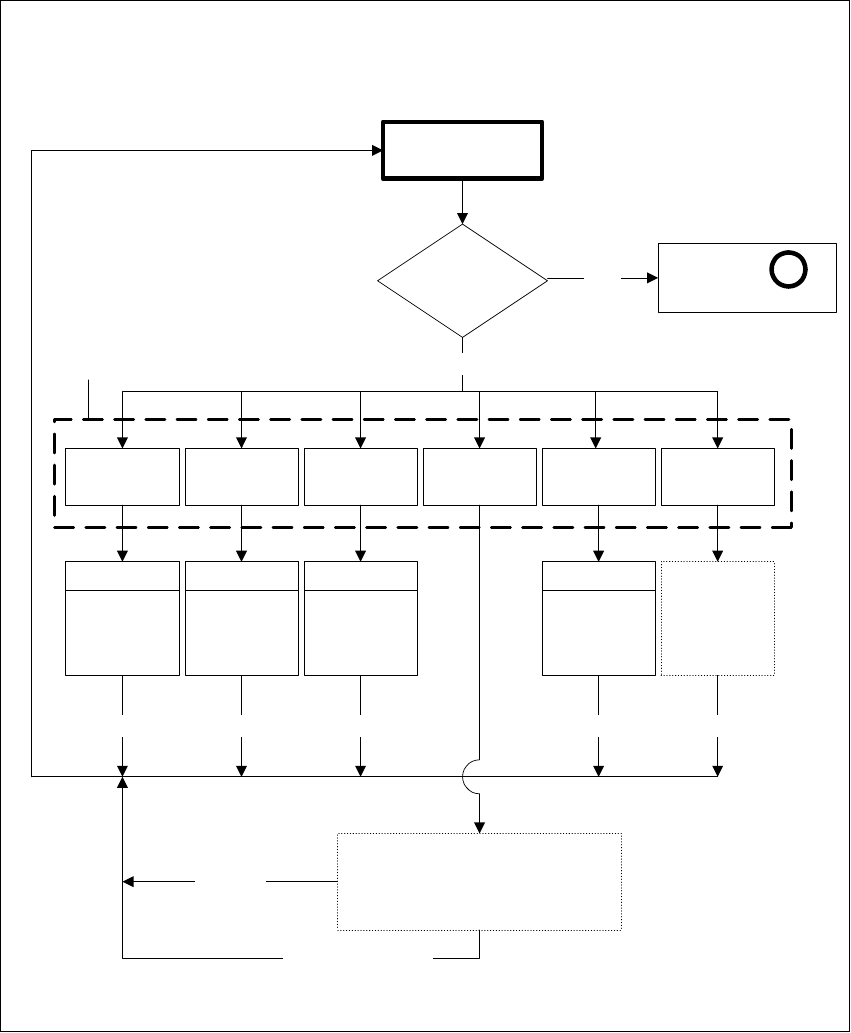
Abb. 6.6 - 3 Flussplan ’BE testen’, Menü ’Bauelement testen’, Menüfeld ’Bauelement’
Menü 'Bauelement testen'
Nein
Bauelement testen
GF geladen?
Menü
Gehäuseformauswahl
A
Ja
Prüfen Messen Darstellen Bild speichern Auswertezeit
ESC
GF-spezifische
Meßschritte
nacheinander
ausführen
Videobild
GF messen
Meßergebnisse
anzeigen
Videobild
Synthetische
Beschreibung
darstellen
Videobild
Videobild wird
auf die
Festplatte des
MC-Controllers
gespeichert
Auswerte-
zeit
Videobild
ESC ESC
Bauelement aus
Förderer abholen
und unter die
BE-Kamera
drehen
Bauelement
Abholen
ESC
Bauelement testen
Menü ’Bauelement testen’
GF geladen?
Nein
Menü
Gehäuseformauswahl
Abholen
Bauelement aus
Förderer abholen
und unter die
BE-Kamera
drehen
Prüfen Messen Darstellen Bild speichern Auswertezeit
Videobild Videobild Videobild Videobild
GF-spezifische
Messschritte
nacheinander
ausführen
GF messen
Messergebnisse
anzeigen
Synthetische
Beschreibung
darstellen
Videobild wird
auf die
Festplatte des
MC-Controllers
gespeichert
Auswerte-
zeit
ESC ESC ESC ESC
Bauelement
Ja

6 Visionfunktionen Betriebsanleitung SIPLACE F5/F5 HM
6.6 Bauelement testen Softwareversion SR.407.xx Ausgabe 01/2001 DE
294
6
Abb. 6.6 - 4 Flussplan ’BE testen’ - Menü ’Gehäuseformdaten ändern’
Menü 'Bauelement testen'
Menü 'Gehäuseformdaten ändern'
Bauelement testen
GF geladen?
Ja
Abbruch
Gehäuseformdaten ändern
Beleuchtung
Nein
Menü
Gehäuseformauswahl
A
Gehäuse-
dimension
Bein-
dimension
Tabelle Ballabbildung Meßmodus
ESC
Verändern
von
GF-Daten
Videobild
ESC
Verändern
von
GF-Daten
Videobild
ESC
Verändern
von
GF-Daten
Videobild
ESC
Verändern
von
GF-Daten
Videobild
ESC
Siehe Menü-
optionen
BE testen,
Abb. 6.6-5
bis 6.6-8
Abbruch Übernehmen
Eingabebox
'Kontrastempfindlichkeit einstellen':
LUT-Programmierung
Daten übernehmen
Menü 'Bauelement testen'
Menü 'Gehäuseformdaten ändern'
Bauelement testen
GF geladen?
Ja
Abbruch
Gehäuseformdaten ändern
Beleuchtung
Nein
Menü
Gehäuseformauswahl
A
Gehäuse-
dimension
Bein-
dimension
Tabelle Ballabbildung Meßmodus
ESC
Verändern
von
GF-Daten
Videobild
ESC
Verändern
von
GF-Daten
Videobild
ESC
Verändern
von
GF-Daten
Videobild
ESC
Verändern
von
GF-Daten
Videobild
ESC
Siehe Menü-
optionen
BE testen,
Abb. 6.6-5
bis 6.6-8
Abbruch Übernehmen
Eingabebox
'Kontrastempfindlichkeit einstellen':
LUT-Programmierung
Daten übernehmen
Bauelement testen
Menü ’Bauelement testen’
Menü ’Gehäuseformdaten ändern’
GF geladen?
Nein
Menü
Gehäuseformauswahl
Gehäuseformdaten ändern
Beleuchtung TabelleGehäuse-
Bein-
dimension
Ballabbildung Messmodus
Videobild Videobild
Verändern
von
GF-Daten
Verändern
von
GF-Daten
Verändern
von
GF-Daten
Verändern
von
GF-Daten
Videobild Videobild
Siehe Menü-
optionen
’BE testen’
Abb. 6.6-5
bis 6.6-8
ESC ESC ESC ESC ESC
Abbruch
Eingabebox
’Kontrastempfindlichkeit einstellen’:
LUT-Programmierung
Daten übernehmen
ESC
Abbruch
Übernehmen
Ja