00192661-01 - 第354页
6 Visionfunktionen Betriebsanleitung SIPLACE F5/F5 HM 6.7 Leitfaden zum B eschreiben vo n Geh ä useformen Softwarevers ion SR.407.xx Ausgabe 01/2001 D E 354 6.7.2 Flussdiagramme zum Programmieren und T esten einer Geh ä …

Betriebsanleitung SIPLACE F5/F5 HM 6 Visionfunktionen
Softwareversion SR.407.xx Ausgabe 01/2001 DE 6.7 Leitfaden zum Beschreiben von Gehäuseformen
353
– Auswertung kubisch/nicht kubisch
– Automatische Einstellung der Beleuchtung
Der GF-Interpreter verarbeitet Standardbauelemente und bestimmte Sonderbauelemente auto-
matisch. Andere Bauelemente müssen unter Umständen nachbearbeitet werden. Ist es notwen-
dig, die Einstellungen der Gehäuseform zu manipulieren, so werden diese Änderungen in der
.SST-Datei gespeichert und wieder zum Linienrechner übertragen. 6
6
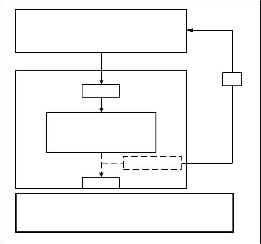
Abb. 6.7 - 2 GF-Datenübertragung mit GF-Manipulation
Wird eine Gehäuseform mit .SST-Datei zur Station übertragen, so werden zum Messen der Ge-
häuseform die Einstellungen der .SST-Datei übernommen. Der GF-Interpreter bleibt inaktiv. 6
LR
GF-Bibliothek
GF & Bauelemente beschreiben
Pipetten zuordnen
Kameras auswählen
.OGF
GF-Interpreter
SR
MVS
Automatische Auswahl der Meßmodi
Automatische Beleuchtungsauswahl
Festplatte
GF-Manipulator
.SST
Wichtiger Hinweis:
Das Manipulieren von Bauelementen an der Station muß die Ausnahme bleiben.
In der Regel müssen nur wenige Bauelemente verändert werden.
LR
SR
Å GF-Bibliothek
Å GF & Bauelemente beschreiben
Å Pipetten zuordnen
Å Kameras auswählen
Festplatte
GF-Interpreter
Å Automatische Auswahl der Messmodi
Å Automatische Beleuchtungsauswahl
GF-Manipulator
Wichtiger Hinweis:
Das Manipulieren von Bauelementen an der Station muss die Ausnahme
bleiben. In der Regel müssen nur wenige Bauelemente verändert werden.
6 Visionfunktionen Betriebsanleitung SIPLACE F5/F5 HM
6.7 Leitfaden zum Beschreiben von Gehäuseformen Softwareversion SR.407.xx Ausgabe 01/2001 DE
354
6.7.2 Flussdiagramme zum Programmieren und Testen einer Gehäuseform (GF)
Bauelemente werden bei SIPLACE-Bestückautomaten optisch zentriert. Dazu ist es nötig, die Ge-
häuseformbeschreibung des Bauelements zunächst am SIPLACE Linienrechner zu erstellen. Wir
empfehlen, die Gehäuseformdefinitionen und Gehäuseformabmaße immer dem Datenblatt zu
entnehmen. 6
Die GF-Einstellungen können an der Station geändert werden. Es gibt unterschiedliche Messme-
thoden. Dementsprechend variieren auch die Beleuchtungseinstellungen. Mit der optimalen Kom-
bination sämtlicher Einstellungsmöglichkeiten lassen sich nahezu alle Bauelemente optisch
zentrieren. 6
Beachten Sie allerdings, dass sehr viele Gehäuseformen schon als Standard definiert sind und
daher die Manipulation von Gehäuseformen an der Station die Ausnahme bleiben sollte. 6
Darüber hinaus bieten wir Ihnen die GF-Definition von Sonderbauelementen und von schwierig
zu zentrierenden Bauelementen als Dienstleistung an. Wenden Sie sich bei Bedarf an unsere Ap-
plikation. 6

Betriebsanleitung SIPLACE F5/F5 HM 6 Visionfunktionen
Softwareversion SR.407.xx Ausgabe 01/2001 DE 6.7 Leitfaden zum Beschreiben von Gehäuseformen
355
6
Abb. 6.7 - 3 Flussdiagramm ’Programmieren und Testen einer Gehäuseform (GF),
Teil 1 - Linienrechner
Beachten Sie bitte, daß bei
den Standard-GF’s durch
BE-TESTEN eine Änderung
der BE-Erkennung vorge-
nommen werden kann.
(nötigenfalls GF-file
[_.SST file] umkopieren)
GF Datei mit Nr. >1499
programmieren
Gehäusetyp wählen
Unregelmäßige
FDC
Regelmäßige
F
ully defined Comp.
P
artially defined
C
omponent
Ball Grid Array
Anwenderkommentar
eintragen
Anwenderkommentar
eintragen
Anwenderkommentar
eintragen
Anwenderkommentar
eintragen
GF-Nennmaße und
Toleranzwerte
GF-Nennmaße und
Toleranzwerte
GF-Nennmaße und
Toleranzwerte
GF-Nennmaße und
Toleranzwerte
KörperdimensionenKörperdimensionen Körperdimensionen
Bearbeitungsdaten
Pipettentyp (Kamera)
Sensorsystemtyp
Vakuumchecks / Bearbei-
tungsparameter / Redu-
zier. Beschleunigungen
Bearbeitungsdaten
Pipettentyp (Kamera)
Sensorsystemtyp
Vakuumchecks / Bearbei-
tungsparameter / Redu-
zier. Beschleunigungen
Bearbeitungsdaten
Pipettentyp (Kamera)
Sensorsystemtyp
Vakuumchecks / Bearbei-
tungsparameter / Redu-
zier. Beschleunigungen
Bearbeitungsdaten
Pipettentyp (Kamera)
Sensorsystemtyp
Vakuumchecks / Bearbei-
tungsparameter / Redu-
zier. Beschleunigungen
SICHERN
Fortsetzung der Programmierung an der Station
Beinchengruppen-,
Beinchenmodell-
daten programm.
Beinchengruppen-,
Beinchenmodell-
daten programm.
Ballraster-,
Ballmodelldaten
programm.
Neues Bauelement
GF-Datei
vorhanden?
Nein
Ja
Dateizusatzinformationen programmieren
Neues Bauelement
GF-Datei
vorhanden?
GF-Datei mit Nr. >1499
programmieren
Nein
Gehäusetyp wählen
P
artially defined
component
Anwenderkommentar
eintragen
GF-Nennmaße und
Toleranzwerte
Bearbeitungsdaten
Pipettentyp (Kamera)
Sensorsystemtyp
Vakuumchecks/Bearbei-
tungsparameter/Redu-
zierte Beschleunigungen
Regelmäßige
F
ully defined comp.
Unregelmäßige
FDC
Ball Grid Array
Körperdimensionen
Beinchengruppen,
Beinchenmodell-
daten programmieren
SICHERN
Dateizusatzinformationen programmieren
Fortsetzung der Programmierung an der Station
Beachten Sie bitte, dass
bei den Standard-GFs
durch BE-TESTEN eine
Änderung der BE-Erken-
nung vorgenommen
werden kann.
(Wenn nötig, GF-Datei
[_.SST] umkopieren)
Bearbeitungsdaten
Pipettentyp (Kamera)
Sensorsystemtyp
Vakuumchecks/Bearbei-
tungsparameter/Redu-
zierte Beschleunigungen
Bearbeitungsdaten
Pipettentyp (Kamera)
Sensorsystemtyp
Vakuumchecks/Bearbei-
tungsparameter/Redu-
zierte Beschleunigungen
Bearbeitungsdaten
Pipettentyp (Kamera)
Sensorsystemtyp
Vakuumchecks/Bearbei-
tungsparameter/Redu-
zierte Beschleunigungen
Anwenderkommentar
eintragen
Anwenderkommentar
eintragen
Anwenderkommentar
eintragen
GF-Nennmaße und
Toleranzwerte
GF-Nennmaße und
Toleranzwerte
GF-Nennmaße und
Toleranzwerte
Körperdimensionen Körperdimensionen
Beinchengruppen,
Beinchenmodell-
daten programmieren
Beinchengruppen,
Beinchenmodell-
daten programmieren
Ja