2RGKBM008102 - 第36页
NAME T I T L E DRAWING No. ブロック図 BLOCK DIAGRAM 2 RG KB M0 04 30 3 ヘッドクリーナシステム構成 SYSTEMDIAGAM TYPE AHC-R1 1 2 FUJI SECRET 制 御 盤 S E R VO B O X C P U B O X 操 作 パ ネル C O N T O R O L B O X S E R V O B O X C P U B O X O P E R…

NAME
TITLE
DRAWING No.
TYPE
AHC-R1
4
4
部品配置図
PARTS BLOCK ARRANGEMENT
BKT下部 端子台TB2
BKT BOTTOM SIDE TERMINAL TB2
FUJI SECRET
2RGKBM004109
端子台:TB2(BKT 下部)
M1NF1
R10
R10
S10
T10
M1MS1X
M1REC1
M1REC2
部品表
ZDU 2.5-2/3AN 4
ZAP/TW7 0
EW 35 2
ZQV 2.5/2 0
ZQV 2.5/5 0
ZQV 2.5/6 0
電磁接触機取付レールと共用
2MS-H5/8.5
BKT BOTTOM SIDE TERMINAL TB2
MARKER HOLDER
品名
NAME
端子台
TERMINAL
分離板
SEPARATION PLATE
終端止め
TERMINATION STOP
短絡板
SHORT PLATE
短絡板
SHORT PLATE
短絡板
SHORT PLATE
DINレール
DIN RAIL
マーカホルダ
MARKER HOLDER
メーカー
MANUFACTURER
ワイドミュラー
WIDE MULLER
ワイドミュラー
WIDE MULLER
ワイドミュラー
WIDE MULLER
ワイドミュラー
WIDE MULLER
ワイドミュラー
WIDE MULLER
ワイドミュラー
WIDE MULLER
ワイドミュラー
WIDE MULLER
個数
Q'TY
型式
TYPE
Shared with the contactor mounting rails
PARTS LIST
EW35
マーカーホルダー
8.5 5 5 5 5 5 5 8.5
1.5 47 6.5
55

NAME
TITLE
DRAWING No.
ブロック図
BLOCK DIAGRAM
2RGKBM004303
ヘッドクリーナシステム構成
SYSTEMDIAGAM
TYPE
AHC-R1
1
2
FUJI SECRET
制御盤
SERVO BOX
CPU BOX
操作パネル
CONTOROL BOX
SERVO BOX
CPU BOX
OPERATION PANEL
ATX POWER SUPPLY
M1REC2
DC POWER SUPPLY
POWER SUPPLY
M1REC1
MAIN BOARD
X AXIS AMP.
PANEL LIMK
Y AXIS AMP.
CU NET1
M
LAN1
R AXIS AMP.
M
R AXIS
D I/O1 (16+16)
Q AXIS AMP.
M
Q AXIS
Z AXIS AMP.
Z AXIS
ヘッドユニット
HEAD UNIT
SERVO
SynqNet
I/O
ブレーカ ノイズフィルタ
BREAKER NOISE FILTER
AC200~230V 3φ
50/60Hz
XS AXIS AMP.
:フェライトコア
:FERRITE CORE
A:E04SR301334 (SEIWA)
B:E04ST402715D (SEIWA)
サージキラー
SURGE
SUPRESSOR
機種判別
制御盤 Control BOX
(セーフティリレー SAFETY RELAY)
センサ、SOL
UART1~4
UART5~8
USB2
DC24V
EMG PB
IEEE1394a
D I/O2 (16+16)
M
PM1 スプール開閉
DC24V
M1MS2X
M1MS1X
M1MS1X
X000~X01F、Y000~Y01F
Cu-Net
X000~X00F、Y000~Y00F
SAFETY RELAY
M1MS2X
LAN
流量センサ
A/D 変換機
FLLOW SENSOR
A/D CONVERTOR
RS485/232C変換
RS485/232C CONVERTOR
A
A
圧力センサ
PRESSUE SENSOR
LAN2
CU NET2
USB1
MODEL DETERMINATION
SENSOR,SOL
PM1 SPOOL OPEN/CLOSE
ETHER NET
(外部接続用 FOR OUT SIDE)
M
Z1 AXIS
MULTI AXIS AMP.
MULTI AXIS AMP.
X010~X01F、Y010~Y01F

NAME
TITLE
DRAWING No.
ブロック図
BLOCK DIAGRAM
2RGKBM004303
ヘッドクリーナシステム構成
SYSTEMDIAGAM
TYPE
AHC-R1
2
2
FUJI SECRET
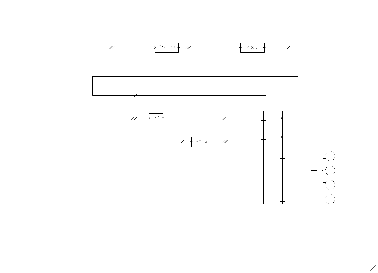
入力電圧
EXCLUSION COMPONEMT
除外部品
INPUT POWER φ3
M1NFB1 M1NF1
200~230Vac
L1
L2
L3
R010
S010
T010
R10
S10
T10
NF50-SVFU 3P 10A
SCCR:14kA
TAC-30-683
M1SA1
M1MS1X
R11
S11
1
3
5
2
4
6
U
V
W
MX
J2
3RT2017-2KB41
SCCR:5kA
M1MS2X
U
V
W
MY
R11
S11
T11
R12
S12
T12
1
3
5
2
4
6
J1
3RT2017ー2KB42
SCCR:5kA
M1
R10
S10
TO DC POWER
M1REC1、2
13M0
13M0軸モーター
M
13M0 AXIS MOTOR
M2
13M0
13M1
SGDZ-BS80AN7A-FK-E
SCCR:5kA
13M1軸モーター
M
13M1 AXIS MOTOR
13M1
13M2
13M2軸モーター
M
13M2 AXIS MOTOR
13M2
R10
S10
T10
SCCR
(Short Circuit Current Rating)
Z1軸モーター
Z1 AXIS MOTOR
Z1
Z1
M