KE-2050R_OPE - 第200页
第 4 章 生产 程序制作 5) 激光识别算法 可以指定供激光识别用的算法。主要用途如下: 算法 操作 用途 1 找出阴宽度最小的边 ( 第 1 最小阴性 A) , 从所找出 的最小宽度的边起旋转至 90 度 , 得到最小宽度 ( 第 2最小阴性 B ), 对位置偏移、 角度偏移进行修正并 贴片。 芯片元件 2 找出阴宽度最小的边 ( 第 1 最小阴性 A), 从所找出 的最小宽度的边起 , 在激光校正的同时 , 转动至正 方向 , 得…

第 4 章 生产程序制作
4) 激光高度
设置激光定心时的测量高度。输入从吸嘴顶端到激光照射到的测量位置的距离。
虽然根据元件高度与元件种类将自动决定初始值,但有时根据元件的不同(激光测定位置为圆
筒形或透明时等),需要改变初始值。请设置可进行稳定识别的高度。
◆ 默认值
激光高度的默认值有时根据元件的种类和高度来设置。下表给出了元件种类和激光高度的默
认值的关系。
元件种类
测定位置
测定高度(mm)
方形芯片
レーザ測定位置
部品高さ
t
t
--
2
2
t
-
-
铝电解电容器
レーザ測定位置
部品高さ
t
β
-(t-β)
-(t-β)
β=0.35
SOT
-r
r=0.25
SOP
HSOP
-0.7×t
2
t
激光测定位置
激光测定位置
β
吸嘴高度
激光高度
激光
元件
吸嘴
-
Z
-
Z
-(t-β
)
β
元件高度
t
元件高度
t
激光测定位置
模部
元件高度
t
元件高度
t
激光测定位置
模部
激光测定位置
4-52

第 4 章 生产程序制作
5) 激光识别算法
可以指定供激光识别用的算法。主要用途如下:
算法
操作
用途
1 找出阴宽度最小的边(第 1 最小阴性 A),从所找出
的最小宽度的边起旋转至 90 度,得到最小宽度(第
2最小阴性 B),对位置偏移、角度偏移进行修正并
贴片。
芯片元件
2 找出阴宽度最小的边(第 1 最小阴性 A),从所找出
的最小宽度的边起,在激光校正的同时,转动至正
方向,得到最小宽度(第2最小阴性 B),对位置偏
移、角度偏移进行修正并贴片。
SOP 等带引脚的元件
3 找出保持吸取姿势的阴极(第1最小阴性 A),从所
找出的最小宽度的边起旋转至 90 度,得到最小宽
度(第2最小阴性 B),对位置偏移、角度偏移进行
修正并贴片。
用于没有角的圆筒形芯片。
此时,忽视角度(极性被忽
视),仅求出元件的中心。
4 从吸取姿势起按贴片角度转动并贴片。 用于激光定心不稳定的元件
(超出规格的极薄的元件)。
此时不进行定心而直接进行
贴片。因此贴片位置受吸取
位置影响。
注意
算法的初始值根据元件种类而定。一般情况下,如果改变算法会
导致错误发生率增大。因此除特殊情况外,请绝对不要变更。
6) 预旋转角度
对已吸取的激光识别元件在定心前旋转多少度进行设置(预旋转角度)。
默认值在外形尺寸首次输入时被设置。变更外形尺寸时,默认值不被设置。
初始值被设置为30°(只有0402
﹡1
、0603元件为40°)。如果变更,定心的稳定性会发生变化(大
多数情况下,定心会变得不稳定)。
(﹡1) 要贴装0402元件时,需要配备0402元件对应的选项功能。
注意
由于会影响贴片精度,因此没有 JUKI 的指示,请绝对不要变更角度。
4-53

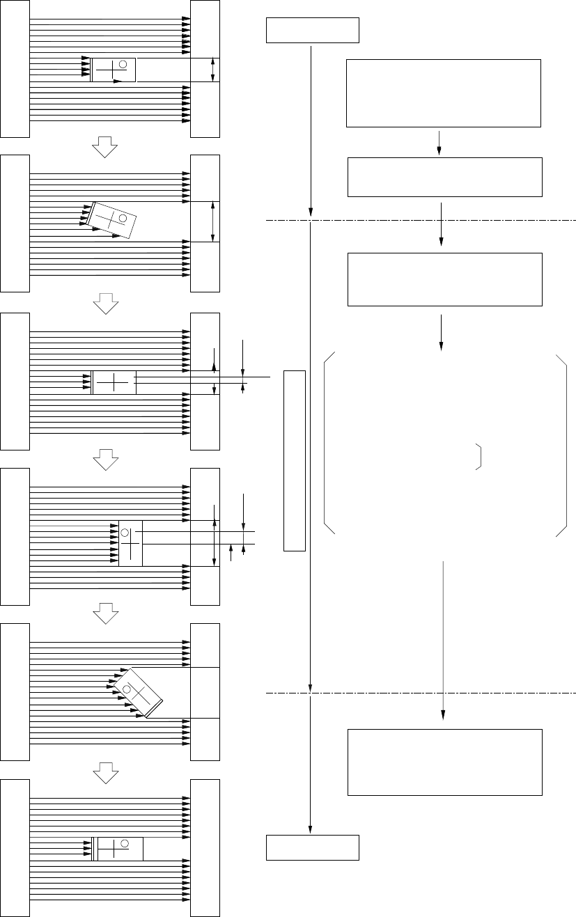
第 4 章 生产程序制作
A
D
d X
B
C
d Y
E
(-) 旋转
(预旋转)
(+) 旋转
(+) 旋转
(+) 旋转
修正
⑥
⑤
④
③
②
①
元件吸取
驱动
Z
轴吸收元件,将元件对
准激光照射线高度
(
吸嘴中心
)
(
元件中心
)
激光线测量
修正
贴片
接着,使θ按
(-)
方向旋转
(预旋转)
使θ轴向
(+)
方向旋转、
激光线开始测量定心
修正
位置偏移
(dX, dY)
角度偏移 (dθ)
后,进行贴片
在测量中找出阴影宽度最小的③④。
因吸嘴中心已知,故可从与元件中心的差距中
对
Y 方向偏移 dx
X 方向偏移 dy 作出判断。
同时,从③或④上的
θ马达的编码器的输
出,也可知道角度偏移 dθ。
预旋转
4-54