SM482_PLUS_TRM(Ver2.5_CS20.11) - 第133页
Page +$1:+$ 133 SM482 PLUS SM482 PLUS Harness Wiring Diagram(4/6) FLA T CABLE CN5 CN1 BOARD SM421 AXIS SENSOR CN10 AP5 AXIS IO BOARD #1 [AXIO#1] CN6 [AX] CN7 CN9 CN9 PWR AM03-020589C FL-#18 R1-3, SW_Z1-6 HOME X-HM,PL,NL …

Page
+$1:+$
132
SM482
PLUS
SM482 PLUS Harness Wiring Diagram(3/6)
FLAT CABLE
AP5 AXIS IO BOARD #1
CN11
(1KW)
Y2
(1KW)
Y1
CN13
AM03-007203A
SM48_MD037
SM48_MD038
PW48_PW020 PW48_PW019
[AXIO#1]
SM48C_VM003
CN12 CN14
CN2
PWR
SACO-CN27
SM48_SC007
CN1
PCIE X1_3m
PCIE ADAPTER #1
SM48_MD008_90
SM48-MD005_90
SM48C_MD010
SM48_MD006_90
AM03-006948A
SM48_MD007_90
AM03-014673C
(750W)
X
CN19
Z12 AMP
Z1 Z2 Z3 Z4
CN20
SM48_VM007-1
CN5
CN6
CN3 CN1
CN10
CN4 CN2
CN21
CN22
CN5
CN6
CN3 CN1 CN4 CN2
Z5 Z6
CN23 CN24
CN5
CN6
CN3 CN1 CN4 CN2
PWR
SM48C_PW027
CN10 CN10
SM471_PW031
Z34 AMP Z56 AMP
SM41_MD026
SM41_MD027
SM41_MD028
SM482_MD029
SM41_MD030
SM41_MD031
FL-8,9 FL-10,11 FL-12,13
PS#2
R-STEPPING
DRIVER
R-POWERSIG1 SIG2 SIG2
MOT1 MOT2 MOT3
SC-CN10
CN16
CN17
CN18
R1
R2
R3
FL-16,17
SM41_MD011
J90830190B
J90831009B
J90831010B
SM482_MD012
AP5 AXIS IO SLAVE BOARD #1
SM482_VM006
PW48_PW019
PW48_PW018
CN1 CN3CN2
CB12
BW12
CB34
CN1
SM482_VM008_LT
AM03-010657A
CN1
SC-CN11
SC-CN12
CN4
CN4
CN4
FL-2,3
AM03-014670A
SM48_MD020_LIQI
SW
(50W)
FL-14,15
SM41_MD039
CN15
AM03-019692A
AM03-019690B
SM511_MD022-2
WD
(3A)
WD-PW
AM03-012627B
AM03-012637B
AM03-012638B
AM03-012639B
AM03-012640B
AM03-012641B
AM03-010670A
SM41_MD038
SM41_MD039
SM41_MD040
AM03-007204A
AM03-014684B
SM48_VM004_LIQI
SM41_SC012
AM03-006910B
AM03-006940B
SM48_MD009
AM03-014702A
SM48_MD021_LIQI
AM03-014677B
AM03-013587C
PW482_PW018-1
AM03-006960A
AM03-006960A
AM03-006961B
SM48_MD036
AM03-021389A
AM03-020593B
AM03-020592C
AM03-006922B
WB1 WB2
CB3 CB4
CN3
CN2
CN3
CN2
CN3
CN2
CB1 CB2
AM03-024322A
SM48_1TCV_001
AM03-024336A
SM48_1TCV_002
2S56Q-01842SR2
EP08-900073
2S56Q-01842SR2
EP08-900073
2S56Q-01842SR2
EP08-900073
2S56Q-01842SR2
EP08-900073
2S56Q-01842SR2
EP08-900073
2S56Q-01842SR2
EP08-900073
SM481_1TCV_004
AM03-024325A
CB1
CB2
WB1
WB2
CB3
CB4
SM482_VM005-01
AM03-005505A
SM41_SC011_LT
AM03-020591C
AM03-020125A
AM03-020612A
AM03-020615A
AM03-020611A
AM03-020610A
AM03-001762D
AM03-014592A

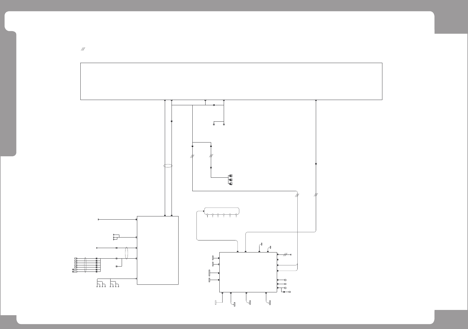
Page
+$1:+$
133
SM482
PLUS
SM482 PLUS Harness Wiring Diagram(4/6)
FLAT CABLE
CN5
CN1
BOARD
SM421 AXIS SENSOR
CN10
AP5 AXIS IO BOARD #1
[AXIO#1]
CN6
[AX]
CN7
CN9
CN9
PWR
AM03-020589C
FL-#18
R1-3, SW_Z1-6 HOME
X-HM,PL,NL
FL-#1
AM03-006921E
CN2
AM03-015578B
CN3
AM03-024326A
CN4
Y1-HM,ML SENSOR
WD-HOME SENSOR
WD-HOME-EXT
AM03-015575B
AM03-007444B
FSEN-T1
FSEN-R2
FSEN-T2
FSEN-R1
RSEN-T1
RSEN-R2
RSEN-T2
RSEN-R1
CN12
CN2
PWR
SACO-CN28
SACO-CN27
SC-CN23
FL-#18
FL-#20
Z1-6, VACCUM, BLOW
AM03-006924C
HEAD IO B/D
CN2
CN3
CN7
CN1
CN16
CN14
CN13
CN12
CN9
CN8CN5CN10
SIDE ILL. UP/DN SEN
CN6
Z 1~6 HOME SEN
SENSORSENSORSENSORSENSOR
VAC.
VAC.VAC.
VAC.
H1 H2
H3 H4
VACUUM SENSOR B'D(H1~H6)
H6H5
VAC. VAC.
SENSOR SENSOR
H 1~6 VAC SOL
H 1~6 BLOW SOL
+24V,24G
HEAD HOME SENSOR
R12,34,56 HOME SEN
AM03-006930B
AM03-015581A
AM03-006933A
SM48C_HD008
SM482C_HD013
AM03-015583A
AM03-006932A
SM482_HD011
SM482_HD012
CN1
SIDE ILL UP/DOWN SOL
SW HOME SEN
R12,R34,R56
AUX.SEN
R1-3, SW_Z1-6 HOME
FL-#19 (CAN)
FIDUCIAL OUTER LED
CN18
CN17
FIDUCIAL INNER LED
H1~H6
OUTER LED
H1~H6
SIDE LED
SM482-HEAD-SIDE
CN11
CN4
CN15
TEACHING BEAM LEFT
CN19
SM482-FID-OUTTER
SM482-FID-INNER
SM482_TBS
Y-AXIS-SNS(HOME/PL/ML)
FEDER UNLOCK. PCB-SNS
SM482-HD001
AM03-024335A
TEACHING BEAM RIGHT
SM41_TBS
PCB1
PCB2
PCB3
PCB4
PCB5
AM03-006927C
AM03-006926B
AM03-006941A
AM03-006936A
AM03-006935A
SM482_HD002
SM482C_HD005
SM482_HD007
SM48C_HD014
AM03-015109A
AM03-015582A
AM03-006939B
AM03-006929A
SM482_HD006
SM48_AX005
SM482_AX006
SM421C_AX104-1
SM48_1TCV_009
P-UP
P-DOWN
AM03-024323A
SM48_1TCV_003
CV-SEN
SM48_CV140
SM421C_AX103
Y1-PL SENSOR
SM48_1TCV_005
P-SEN-EXT
SM41_CV043
J91672425A
SM41_CV044
J91672426A
AXIS#1-CN7-EXT
HD-PW-EXT
X-SNS-EXT
HD-PW/H-SNS
HD-SOL
SM482_VI006
X_HOME
SM481C_AX002
AM03-015580A
X_+L/S
X_-L/S
SM482P_FL001
AM03-021132B
AM03-006922B
SM48_SC007
AM03-010659A
SM41_AX001
J90831738B
PCB-1
PCB-2
PCB-3
PCB-4
PCB-5
P-UP
P-DOWN

Page
+$1:+$
134
SM482
PLUS
SM482 PLUS Harness Wiring Diagram(5/6)
CONVEYOR I/F
BOARD
FLAT CABLE
[CV]
CN23
CAN
CN2
FDOCK1
FDOCK2
FRONT DOCKING CART SENSOR1(LEFT TO FRONT)
FRONT DOCKINF CART SENSOR2(RIGHT TO FRONT)
CN24
RDOCK1
RDOCK2
REAR DOCKING CART SENSOR1(LEFT TO FRONT)
REAR DOCKINF CART SENSOR2(RIGHT TO FRONT)
CN10
F/D_CART SOL1
F/D_CART SOL2
FRONT D_CART SOL1
FRONT D_CART SOL2
CN 111
J90831150B
R/D_SOL1
R/D_SOL2
REAR D_CART SOL1
REAR D_CART SOL2
FFD-EN2
FFD-EN3
FFD-CN2
FFD-CN3
SM48C_IT004
CAN
CAN
PC RACK
IT MASTER
CAN_CH1_L
CAN_CH3_L
F-24V-EX
AM03-001729A
AM03-001730A
RFD-EN3
RFD-EN2
RFD-CN3
RFD-CN2
CN3
CN21
[AXIO#1]
CN3
[SC]
[SC]
CN22
CAN_CH2_R
CAN_CH4_R
R-24V-EX
Front DOCKING CART EXT.
Rear DOCKING CART EXT.
F-DCART
R-DCART
HD-CAN
Front DOCK ING CART
Rear DOCK ING CART
5557-24R
5557-24R
DOCK ING CART (OPTION)
CAN
CAN
CAN
AM03-014388C
SM411N_FD010_DC
SM33_CV029
SM411N_FD011_DC
AM03-006704A
SM471_CV020
5559-24P
AM03-001731C
SM411N_FD012_DC
5559-24P
AM03-001731C
SM411N_FD012_DC
SM48C_IT005
AM03-014385A
AM03-006703A
SM471_CV019
J90831149B
SM33_CV028
SM48_CA104
AM03-020584A
FL-#19 (CAN)
SM482_CA105
AM03-007453C
AM03-021132B
AM03-010656A
SM41_CA003
SM48_CA106
SM48_CA102
AM03-006876B
FIX-ILL-R
AM03-025118A