SM482_PLUS_TRM(Ver2.5_CS20.11) - 第196页
Page +$1:+$ 196 SM482 PLUS Power Block Diagram(7/8) AM03-014909B AM03-014851A AM03-014906B AM03-019377A AM03-014907B AM03-014853B AM03-005700A AM03-005699A 3 5 U V W PE 1 3 +24V HD MAIN AIR V ACUUM AIR SOL CONNECTOR V AC…

Page
+$1:+$
195
Power Block Diagram(6/8)
SM482
PLUS
NO. PART NO. PART NAME Q'TY Old No. Supply Supply LT Reference
1 AM03-006873A CABLE ASSY-CP2_TB1-MC1 1 SM48_PW008
2 AM03-006958A CABLE ASSY-MC1_TB1 1 SM48_PW009
3 AM03-014671A CABLE ASSY-SW_WD_SERVO_POWER 1 AM03-006959A SM48_PW018
4 AM03-006960A CABLE ASSY-X_Y2_SERVO_POWER 1 SM48-PW019
5 AM03-006961A CABLE ASSY-Y1_SERVO_POWER 1 SM48_PW020

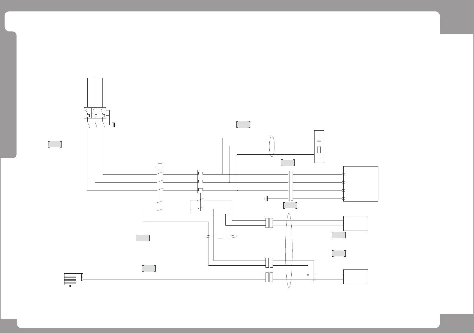
Page
+$1:+$
196
SM482
PLUS
Power Block Diagram(7/8)
AM03-014909B
AM03-014851A
AM03-014906B
AM03-019377A
AM03-014907B
AM03-014853B
AM03-005700A
AM03-005699A
3
5
U
V
W
PE
1
3
+24V
HD MAIN AIR
VACUUM AIR SOL CONNECTOR
VACUUM PUMP ALARM
GND
VACUUM PUMP ALARM
GND
+24V
VACUUM PUMP PWR
PE3
2
2
2
-MC2
(T16-2.3)
VACUUM
PUMP
-SK
(SM48C_PW042)
CV-CN12
(SM48C_PW146)
CV-CN15
< PUMP OPTION >
SH203-C16
-CP2
(16A)
1.5mm(BLK)
K3CRD-50500
1.5mm(BLK)
(B6-30-10-01)
-TR
1.5mm(BLK)
0.5A(200W)
KHB200A-304A-G1
SM471_PW146-1
SM471_PW147
1
3
5
2
4
6
2
4
6
97
95
98
96
13
A1
14
A2
135
246
(SM48C_PW040)
(SM48C_PW041)
(SM48C_PW042-1)
(SM48C_PW147-1)
1
2
6
7
8
3
4
5

Page
+$1:+$
197
Power Block Diagram(7/8)
SM482
PLUS
NO. PART NO. PART NAME Q'TY Old No. Supply Supply LT Reference
1 AM03-014909B CABLE ASSY-MC_INPUT_220V 1 AM03-006962A / AM03-014909A SM48_PW040
2 AM03-014907B CABLE ASSY-PUMP_PWR_ALARM-EXT 1 AM03-005701A / AM03-014907A SM471_PW147-1
3 AM03-014853B CABLE ASSY-VACUUM_PWR_CABLE 1 SM48C_PW146
4 AM03-014851A CABLE ASSY-SK 1 AM03-005510A SM471-PW041
5 AM03-014906B CABLE ASSY-VACUUM_PUMP_PWR_EXT 1 AM03-005767A / AM03-014906A SM471_PW42-1
6 AM03-014905A CABLE ASSY-VACUUM_PUMP_220V 1 AM03-005511A/ AM03-005511B SM471_PW42
7 AM03-006964A CABLE ASSY-PUMP_PWR_ALARM 1 SM471_PW147
8 AM03-005699A CABLE ASSY-VACUUM_EJECTOR_PWR 1 SM471_PW146-1