FX-3-Rev12(-J) - 第140页
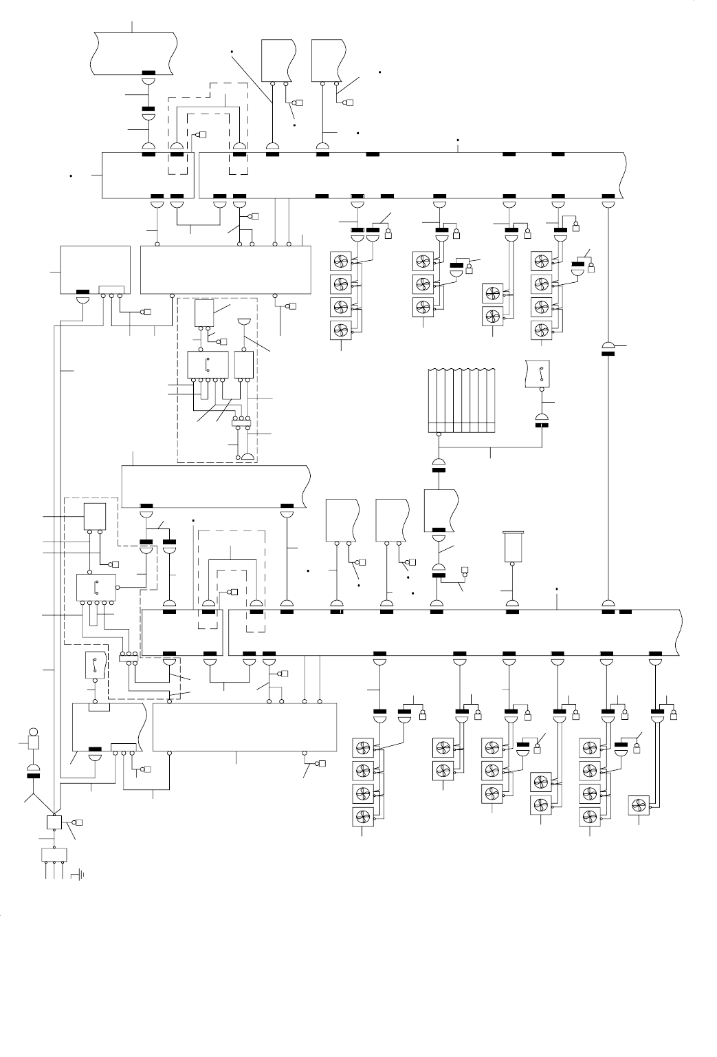
- 135 - 68. SYSTEM DIAGRAM (POWER UNIT) SYSTEM DIAGRAM (POWER UNIT) Not e 1 #02 5-2B EN ONLY EN ON LY 2-1B 8-4B 8-4A 6-1B 2-1C 5-2B 2-1A 3-1A 9-4A 1-2A 8-3B 8-3A 3-2B INPUT AC200 V PE W V U POWER UNIT(L) PWRL017 NFB NF F…

- 134 -
REF.NO NOTE PART NO D E S C R I P T I O N
品 名
Qty
1 400-95347 TAPE GUIDE ASSY(EO)
テープガイド組(EO)
1
2 400-95351 TAPE GUIDE STAY
テープガイドステイ
(2)
3 SL-6082592-TN BOLT
座金付き六角穴ボルト
(4)
4 400-95352 ETF POWER HOOK
ETF パワーフック
(1)
5 SM-3040652-TN SCREW M4 L=6
丸ねじ M 4 L =6
(2)
6 400-95371 TAPE GUIDE BRACKET L
テープガイドブラケット L
(1)
7 400-95372 TAPE GUIDE BRACKET R
テープガイドブラケット R
(1)
8 SL-6040892-TN BOLT
座金付き六角穴ボルト
(4)
9 400-89564 TAPE GUIDE
テープガイド
(1)
10 SM-3040652-TN SCREW M4 L=6
丸ねじ M 4 L =6
(3)
11 E5721-729-000 LABEL
荷重禁止シール
(1)
12 400-95373 TAPE GUIDE SUPPORT
テープガイドサポート
(1)
13 SM-3040652-TN SCREW M4 L=6
丸ねじ M 4 L =6
(3)
14 400-84639 ETF POSITION LABEL(30)
ETF ポジションラベル(30)
(1)
15 HX-0034400-00 HARNESS PARTS
束線パーツ
(2)
16 SL-4041091-SC SCREW M4 L=10
なべ小ねじセムス M 4 X 0.7 L =10
(2)
17 HX-0067100-0A GROMMET
グロメット
(0.03)
18 400-95348 REEL HOLDER ASSY(EO)
リールホルダ組(EO)
1
19 400-95353 REEL HOLDER FRAME L
リールホルダフレーム L
(1)
20 400-95354 REEL HOLDER FRAME R
リールホルダフレーム R
(1)
21 400-94860 TH CASTER
TH キャスター
(2)
22 SM-6040802-TN SCREW
六角穴ボルト M4X0.7 L =8
(4)
23 NM-6040001-SC NUT M4
六角ナツト M 4
(4)
24 400-72333 RUBBER FOOT
ゴム足
(2)
25 SM-6062502-TN HEXAGONAL-HOLE BOLT
六角穴ボルト
(2)
26 NM-6060001-SC NUT M6
六角ナツト M 6 1種
(2)
27 400-23476 FG GUM SHEET
FG ゴムシート
(1)
28 WP-0430801-SC WASHER 4.3X9X0.8
平座金 4.3 X 9 X 0.8
(1)
29 SL-6040892-TN BOLT
座金付き六角穴ボルト
(1)
30 400-95355 MAGNET CATCH
マグネットキャッチ
(2)
31 SL-6030692-TN BOLT
座金付き六角穴ボルト
(4)
32 400-95374 REEL HOLDER COVER L
リールホルダカバー L
(1)
33 400-95375 REEL HOLDER COVER R
リールホルダカバー R
(1)
34 SM-3051052-TN SCREW M5 L=10
丸ねじ M 5 L =10
(8)
35 400-84674 REEL SUPPORT ANGLE
リールサポートアングル
(8)
36 400-95356 REEL FIXING BAR(40)
リールフィキシングバー40
(2)
37 400-94863 TAPE SUPPORT
テープサポート
(2)
38 SM-0030601-SC SCREW M3X0.5 L=6
トラス小ねじ M3X0.5 L =6
(24)
39 400-95357 REEL SUPPORT(EO)
リールサポート(EO)
(3)
40 SL-6030692-TN BOLT
座金付き六角穴ボルト
(12)
41 SL-6040892-TN BOLT
座金付き六角穴ボルト
(4)
42 400-94864 TAPE_HOLDER_HANDLE
テープホルダハンドル
(1)
43 SL-6051092-TN BOLT
座金付き六角穴ボルト
(2)
44 400-95358 TRASH BOX GUIDE(EO)
トラッシュボックスガイド(EO)
(2)
45 SL-6030692-TN BOLT
座金付き六角穴ボルト
(4)
46 400-90280 RUBBBER FEET
ゴム足
(1)
47 SM-4031401-SC SCREW M3X0.5 L=14
なべ小ねじ M 3 X 0.5 L =14
(1)
48 WP-0320501-SC WASHER M3
平座金 3.2 X 7 X 0.5
(1)
49 NM-6030001-SC NUT M3X0.5 TYPE1
六角ナット M 3 X 0.5 1種
(1)
50 401-13032 ETF_POSITION_LABEL(30)_2
ETF ポジションラベル(30)_2
1
51 400-95365 REEL HOLDER GUIDE R
リールホルダガイド R
1
52 SL-6061292-TN SCREW
座金付き六角穴ボルト
4
53 400-95366 TRASH BOX STOPPER
トラッシュボックスストッパ
1
54 SL-6040892-TN BOLT
座金付き六角穴ボルト
1
55 400-01512 COVER STUD YF
カバースタッド YF
8
56 400-01515 COVER STUD YS
カバースタッド YS
16
57 400-01312 OCC SHIM C
OCC シム C
8
58 400-01313 OCC SHIM D
OCC シム D
8
59 400-85756 EFDS BRACKET L
EFDS ブラケット L
4
60 400-85757 EFDS BRACKET R
EFDS ブラケット R
4
61 SL-6040892-TN BOLT
座金付き六角穴ボルト
16
62 400-95362 EFDS BRACKET C(EO)
EFDS ブラケット C(EO)
4
63 400-95363 EFDS BRACKET S(EO)
EFDS ブラケット S(EO)
4
64 SM-1051052-TN PLATE SCREW
皿ねじ M 5 L =10
16
65 400-97569 TAPE GUIDE 12
テープガイド12
1
66 400-84847 ETF-FLOAT RECEIVE SENS ASM
ETF − FLOAT 受光センサ組
4
67 400-84848 ETF-FLOAT SENS ASM
ETF − FLOAT センサ組
4
68 SL-4031481-SC SCREW M3 X 14
なべ小ねじセムス M 3 X 0.5 L =14
16
69 400-95379 TRASH BOX ASM
トラッシュボックス組
1
70 400-84676 SEPARATION PLATE
セパレーションプレート
20
71 E1612-706-C00 REEL SH
リール SH
20
72 SM-1031001-SC SCREW M3X0.5 L=10
皿小ねじ M3X0.5 L=10
20
73 400-95364 REEL_HOLDER_GUIDE_L
リールホルダガイド L
1

- 135 -
68.SYSTEM DIAGRAM (POWER UNIT)
SYSTEM DIAGRAM(POWER UNIT)
Note 1
#02
5-2B
EN ONLY
EN ONLY
2-1B
8-4B
8-4A
6-1B
2-1C
5-2B
2-1A
3-1A
9-4A
1-2A
8-3B
8-3A
3-2B
INPUT
AC200V
PE
W
V
U
POWER UNIT(L)
PWRL017
NFB
NF
FG-TAP
(LR)
CN001
PWR-ON LIGHT
APIL-CN1
AC INPUT
UNIT(L)
CN1
CN2
TB1
3-2B
FG-TAP
(LR)
TF1
INPUT AC200V
AC100V
AC100V
AC34V
AC20V
FG
FG-TAP
(LR)
COVER TOP FAN(XL)
CN021
PWRL001
CN023
FG-TAP
(LR)
CONTROL UNIT TOP FAN
PWRL002
CN006
BASE FAN(SL) FG-TAP
(LR)
PWRL003
CN067
BASE FAN(CL)
CN068
FG-TAP
(LR)
FG-TAP
(LR)
PWRL004
CN003
COVER TOP FAN(YL)
FG-TAP
(LR)
PWRL005
CN022
CN024
FG-TAP
(LR)
PWRL007
CN073
FG-TAP
(LR)
VACUUM PUMP FAN
FG-TAP
(LR)
CN007
CN006
CN036
CN005
PWRL036
CN004
CN003
CN002
CN010
CN063
CN001
CN012
CN011
FG-TAP
(LR)
PWRL062
XYDL03
CN062
CN017
CN019
CN018
PWRL011
PWRL019
PWRL018
FG-TAP
(LF)
(CN32)
CN3
(CN31)
(XYDL32)
CN1
CN2
XYDL02
XY DRIVER
UNIT( L)
XYDL01
TB2
1-4D
MAIN SW
(1/2)
MC(TH)
FG-TAP
(LR)
Note 1
VACUUM
PUMP
#01
VAC-IO
XY16
XYDRY-IO
XY-PWR
XY-RELAY PCB
CN16
CN48
1-5A
AWC DRIVER( L)
AC-IN
FG
PWRL012
FG-TAP
(LR)
BU DRIVER(L)
AC-IN
FG
AC-IN
ATX POWER
FG-TAP
(LR)
CN251
PWRL063
FG-TAP
(LR)
HOURMETER
PWRL010
CN13
PS-ON
MAIN SW
(2/2)
IP-X5
POSITION(2)
IEEE1394
POSITION(1)
ETHER-MAIN
CPU BOARD
CPCI BACK BOARD
PWRGND
TB2
XYDR01
MC(TH)
RL
FG-TAP
(LR)
VAC-IO
VACUUM
PUMP
FG-TAP
(RR)
ACIR-CN1
AC INPUT
UNIT(R)
CN1
TB1
TF2
AC200V
INPUT
AC100V
AC100V
AC34V
AC20V
FG
FG-TAP
(RR)
COVER TOP FAN(XR)
PWRR001
CN021R
CN023R
FG-TAP
(RR)
BASE FAN(SR)
PWRR003
CN067R
CN068R
FG-TAP
(RR)
FG-TAP
(RR)
BASE FAN(CR)
PWRR004
CN005
FG-TAP
(RR)
COVER TOP FAN(YR)
PWRR005
CN022R
CN024R
FG-TAP
(RR)
FG-TAP
(RR)
PWRR036
CN036
3-2B
CN005 CN007
CN006CN004
CN003
CN002
CN063
CN001
CN012
CN010
FG-TAP
(RR)
PWRR062
PWRR017
XYDR03
XYDR01
XY DRIVER
UNIT(R)
CN2
CN1
CN3
(CN32)
XYDR02
XYDRY-IO
(XYDR32)
FG-TAP
(RF)
POWER UNIT(R)
CN017
CN062 CN018
(PWRR 018)
CN011
PWRR011
PWRR012
FG-TAP
(RR)
FG-TAP
(RR)
AC-IN
FG
BU DRIVER(R)
AWC DRIVER(R)
AC-IN
FG
XY16
CN16
1-3B
XY-RELAY P CB
1
2
3
4
5
6
8
7
9
10
11
12
13
14
15
16
17
18
19
21
22
23
24
25
26
27
28
30
31
32
33
35
36
37
38
43
45
48
39
40
41
42
44
46
47
49
50
51
52
53
56
57
54
55
58
59
60
61
62
6364 65
66
67
68
69
70
71
72 73
74
75
67
76
24
25
32
34
81
84
86
89
91
92
90
88
87
85
82
79
83
80
19
77
78
26
27
28
93
96
97
94
95
98
99
20
29

- 136 -
NOTE( 注記 ) #01....M/C REV.F ∼ マシン REV.F ∼
#02....M/C REV. ∼ E マシン REV.∼ E
#03....FOR EN EN 用
#04....WHEN REPLACE FROM OLD PWB 40047514 TO NEW PWB 40047558,
PLEASE CHANGE WITH ETHER-SLAVE PCB ASM 40047557.
旧40047514から40047558に交換するときは、
ETHER − SLAVE PCB ASM 40047557を
一緒に交換してください。
REF.NO NOTE PART NO D E S C R I P T I O N
品 名
Qty
1 400-82363 NFB OUTPUT CABLE ASM
NFB 出力ケーブル組
1
2 400-82372 NF FG CABLE ASM
NF FG ケーブル組
1
3 400-82365 POWER ON LAMP RELAY CABLE ASM
パワーオンランプ中継ケーブル組
1
4 400-82334 NF OUTPUT CABLE(TB1)ASM
NF 出力ケーブル(TB 1)組
1
5 L800E-821-0A0 POWER ON LAMP 200V CABLE ASM
パワーオンランプ 200 V 束線組
1
6 400-82364 TB1-L INPUT CABLE(TB1-R) ASM
TB 1− L 入力ケーブル(TB 1− R)組
1
7 400-47864 AC PWR IN UNIT OUTPUT CABLE ASM
AC 入力ユニットアウトプットケーブル組
1
8 400-47863 AC PWR IN UNIT FG CABLE ASM
AC 入力ユニット FG ケーブル組
1
9 400-47572 AC POWER INPUT UNIT(L)
AC 入力ユニット(L)
1
10 400-47883 MAIN SW CABLE ASM
メイン SW ケーブル組
1
11
#01
400-47936 XY DRIVER U INPUT CABLE ASM
XY ドライバユニット入力ケーブル組
1
12
#01
400-82156 TFL 220VOUT CABLE ASM
L トランス 220 V 出力ケーブル組
1
13
#01
400-47964 VACUUM PUMP TERMINAL CABLE ASM
バキュームポンプ ターミナルケーブル組
1
14
#01
400-47992 VACUUM PUMP TH-MC CABLE ASM
バキュームポンプ TH − MC ケーブル組
1
15
#01
400-47965 VACUUM PUMP POWER CABLE ASM
バキュームポンプ電源ケーブル組
1
16
#01
400-48244 VACUUM PUMP FG CABLE ASM
バキュームポンプ FG ケーブル組
1
17
#01
400-63490 VACUUM_PUMP
真空ポンプ
1
18
#01
400-82362 VACUUM I/O CABLE ASM
バキューム I / O ケーブル組
1
19 400-48062 TRANSFORMER
トランス
2
20 400-47859 BU DRV FG CABLE (R) ASM
BU ドライバ FG ケーブル(R)組
1
21 400-82163 TF FG CABLE ASM
TF FG ケーブル組
1
22 400-47961 XY DRV PWR CABLE (L) ASM
XY DRV 電源ケーブル(L)組
1
23 400-82153 TF1 OUTPUT CABLE (100V) ASM
TF 1出力ケーブル(100 V)組
1
24 400-47060 XY_DRIVER_UNIT
XY ドライバ組
2
25
#03
400-47136 XY DRV UNIT (EN) ASM
XY ドライバ組(EN)
2
26 400-47963 XY DRV I/O CABLE ASM
XY DRV I / O ケーブル組
2
27 400-47957 XY-RELAY I/O CABLE ASM
XY − RELAY I / O ケーブル組
2
28
#04
400-47558 XY-RELAY PCB ASM
XY − RELAY 基板組
2
29
#03
400-47860 BU DRV FG CABLE (R) ASM (EN)
BU ドライバ FG ケーブル(R)組(EN)
1
30 400-48248 XY DRV PWR CABLE (L) ASM (EN)
XY DRV 電源ケーブル(L)組(EN)
1
31 400-47885 XY-RELAY PWR CABLE (L) ASM
XY − RELAY 電源ケーブル(L)組
1
32 400-47079 POWER_SUPPRY_ASSY
電源供給組
2
33
#03
400-47139 POWER SUPPRY ASSY L(EN)
電源供給組(左)EN
1
34
#03
400-47140 POWER SUPPRY ASSY R(EN)
電源供給組(右)EN
1
35 400-47754 COVER TOP FAN L RELAY CABLE ASM
カバートップファン L 中継ケーブル組
1
36 400-65392 COVER TOP FAN XL RELAY CABLE ASM
カバートップファン XL 中継ケーブル組
1
37 400-65391 COVER TOP FAN XL ASM
カバートップファン(XL)組
1
38 400-47758 CONTROL UNIT TOP FAN RELAY CABLE ASM
コントロールユニットトップファン中継ケーブル組
1
39 400-47702 CTRL UNIT FAN ASM
コントロールユニットファンモータ組
1
40 400-47760 BASE FAN L RELAY CABLE ASM
ベースファン L 中継ケーブル組
1
41 400-65394 BASE FAN SL RELAY CABLE ASM
ベースファン SL 中継ケーブル組
1
42 400-65393 BASE FAN SL ASM
ベースファン SL 組
1
43 400-47764 BASE FAN CL RELAY CABLE ASM
ベースファン CL 中継ケーブル組
1
44 400-47763 BASE FAN CL ASM
ベースファン CL 組
1
45 400-48238 COVER TOP FAN LF/LR RELAY CABL ASM
カバートップファン LF / LR 中継ケーブル組
1
46 400-65396 COVER TOP FAN YL RELAY CABLE ASM
カバートップファン YL 中継ケーブル組
1
47 400-65395 COVER TOP FAN YL CABLE ASM
カバートップファン YL ケーブル組
1
48 400-47956 VACUUM PUMP FAN RELAY CABLE ASM
バキュームポンプファン中継ケーブル組
1
49 400-47757 VACUUM PUMP FAN CABLE ASM
バキュームポンプファンケーブル組
1
50 400-47797 AWC DRV PWR CABLE (L) ASM
AWC ドライバ電源ケーブル(L)組
1
51
#03
400-47798 AWC DRV PWR CABLE (L) ASM (EN)
AWC ドライバ電源ケーブル(L)組(EN)
1
52 400-47853 AWC DRV FG CABLE (L) ASM
AWC ドライバ FG ケーブル(L)組
1
53
#03
400-47854 AWC DRV FG CABLE (L) ASM (EN)
AWC ドライバ FG ケーブル(L)組(EN)
1
54 400-47799 BU DRV PWR CABLE (L) ASM
BU ドライバ電源ケーブル(L)組
1
55
#03
400-47800 BU DRV PWR CABLE (L) ASM (EN)
BU ドライバ電源ケーブル(L)組(EN)
1
56 400-47855 BU DRV FG CABLE (L) ASM
BU ドライバ FG ケーブル(L)組
1
57
#03
400-47856 BU DRV FG CABLE (L) ASM (EN)
BU ドライバ FG ケーブル(L)組(EN)
1
58 400-47894 ATX PWR RLY CABLE ASM
ATX 電源中継ケーブル組
1
59 400-47893 ATX PWR CABLE ASM
ATX 電源ケーブル組
1
60 400-47892 HOURMETER ASM
アワーメータ組
1
61 400-47884 AC PWR INPT UNT R-L CABLE ASM
AC 入力ユニットケーブル組
1
62 400-47571 AC POWER INPUT UNIT(R)
AC 入力ニット(R)
1
63 400-47864 AC PWR IN UNIT OUTPUT CABLE ASM
AC 入力ユニットアウトプットケーブル組
1
64 400-47863 AC PWR IN UNIT FG CABLE ASM
AC 入力ユニット FG ケーブル組
1
65 400-82163 TF FG CABLE ASM
TF FG ケーブル組
1
66
#02
400-63490 VACUUM_PUMP
真空ポンプ
1
67
#02
400-47935 TFL 220VOUT CABLE ASM
L トランス 220 V 出力ケーブル組
2
68
#02
400-48244 VACUUM PUMP FG CABLE ASM
バキュームポンプ FG ケーブル組
1
69
#02
400-47968 VACUUM I/O CABLE ASM
バキューム I / O ケーブル組
1
70
#02
400-47964 VACUUM PUMP TERMINAL CABLE ASM
バキュームポンプ ターミナルケーブル組
1
71
#02
400-47992 VACUUM PUMP TH-MC CABLE ASM
バキュームポンプ TH − MC カンケーブル組
1
72
#02
400-47966 VACUUM PUMP RELAY CABLE ASM
バキュームポンプ リレーケーブル
1
73
#02
400-47967 VACUUM PUMP RELAY(S) CABLE ASM
バキュームポンプ リレー S ケーブル組
1
74
#02
400-47985 VACUUM PUMP RELAY ON CABLE ASM
バキュームポンプ リレー ON ケーブル組
1
75
#02
400-47936 XY DRIVER U INPUT CABLE ASM
XY ドライバユニット入力ケーブル組
1
76 400-82155 TFR 220VOUT CABLE ASM
R トランス 220 V 出力ケーブル組
1
77 400-47962 XY DRV PWR CABLE (R) ASM
XY DRV 電源ケーブル(R)組
1
78 400-82154 TF2 OUTPUT CABLE (100V) ASM
TF 2出力ケーブル(100 V)組
1
79 400-47756 COVER TOP FAN R RELAY CABLE ASM
カバートップファン R 中継ケーブル組
1
80 400-65398 COVER TOP FAN XR RELAY CABLE ASM
カバートップファン XR 中継ケーブル組
1
81 400-65397 COVER TOP FAN XR ASM
カバートップファン(XR)組
1
82 400-47762 BASE FAN R RELAY CABLE ASM
ベースファン R 中継ケーブル組
1
83 400-65400 BASE FAN SR RELAY CABLE ASM
ベースファン SR 中継ケーブル組
1
84 400-65399 BASE FAN SR ASM
ベースファン SR 組
1
85 400-47766 BASE FAN CR RELAY CABLE ASM
ベースファン CR 中継ケーブル組
1
86 400-47765 BASE FAN CR ASM
ベースファン CR 組
1
87 400-48239 COVER TOP FAN FR/RR RELAY CABLE ASM
カバートップファン FR / RR 中継ケーブル組
1
88 400-65402 COVER TOP FAN YR RELAY CABLE ASM
カバートップファン YR 中継ケーブル組
1
89 400-65401 COVER TOP FAN YR CABLE ASM
カバートップファン YR ケーブル組
1
90 400-48243 POWER UNIT GND CONECTION CABLE ASM
電源ユニット GND 接続ケーブル組
1
91 400-47701 CPCI POWER CABLE ASM
CPCI パワーケーブル組
1
92 400-47703 ATX CTRL CABLE ASM
ATX コントロールケーブル組
1
93 400-48245 LNC60 I/F CABLE ASM
LNC 60 I / F ケーブル組
1
94 400-47801 AWC DRV PWR CABLE (R) ASM
AWC ドライバ電源ケーブル(L)組
1
95
#03
400-47802 AWC DRV PWR CABLE (R) ASM (EN)
AWC ドライバ電源ケーブル(L)組(EN)
1
96 400-47857 AWC DRV FG CABLE (R) ASM
AWC ドライバ FG ケーブル(R)組
1
97
#03
400-47858 AWC DRV FG CABLE (R) ASM (EN)
AWC ドライバ FG ケーブル(R)組(EN)
1
98 400-47803 BU DRV PWR CABLE (R) ASM
BU ドライバ電源ケーブル(R)組
1
99
#03
400-47804 BU DRV PWR CABLE (R) ASM (EN)
BU ドライバ電源ケーブル(R)組(EN)
1