FX-3-Rev12(-J) - 第146页
- 141 - 71. SYSTEM DIAGRAM (Z-THETA POWER) SYSTEM DIAGRAM (Zθ POWER) 1 2 3 4 5 7 6 9 8 10 11 12 13 15 14 16 17 18 20 19 21 22 23 24 25 2-3A CNP1 SERVO AMP Z (LF-1) ZTACN P1 5-1A 5-1A SERV O A MP Z (LF-2) 2-3A CNP1 ZTBC N…

- 140 -
NOTE( 注記 ) #01....FOR EN EN 用
#02....TYPE XL XL 仕様
#03....WITH USE OF NO.72(40047557) NO.72(40047557)とセットで使用
#04....WHEN REPLACE FROM OLD PWB 40047514 TO NEW PWB 40047558,
PLEASE CHANGE WITH ETHER-SLAVE PCB ASM 40047557.
旧40047514から40047558に交換するときは、
ETHER − SLAVE PCB ASM 40047557を
一緒に交換してください。
REF.NO NOTE PART NO D E S C R I P T I O N
品 名
Qty
1 401-49647 ETHER-MAIN PCB ASM
イーサメイン基板組
1
2 400-47900 XY-RELAY SENS CABLE (XR) ASM
XY − RELAY センサーケーブル(XR)組
1
3 400-47557 ETHER-SLAVE PCB ASM
ETHER − SLAVE 基板組
2
4 400-47898 XY-RELAY SENS RLY CABLE (YR) ASM
XY − RELAY センサ中継ケーブル(YR)組
1
5 400-47950 ETHER CABLE MAIN-XY ASM
イーサケーブル MAIN − XY 組
1
6 400-47951 ETHER CABL XY BASECARRY ASM
イーサケーブル XY − BASECARRY 組
1
7
#04
400-47558 XY-RELAY PCB ASM
XY−RELA基板組
3
8 400-48241 X NEAR SENSOR RELAY CABLE ASM
X NEAR 中継ケーブル組
2
9 400-47957 XY-RELAY I/O CABLE ASM
XY−RELAY I/Oケーブル組
1
10 400-47973 HEAD I/O CABLE ASM
ヘッド I / O ケーブル組
4
11 400-44541 OPTICAL FIBER CABLE 0.15M
光ファイバケーブル 0.15M
1
12 400-47959 PWR UNIT I/O CABLE (R) ASM
パワーユニット I / O ケーブル(R)組
1
13 400-47500 XY BEAR CABLES D ASM
XY ベアケーブル D 組
4
14 400-47506 HEAD-MAIN PCB ASM
HEAD − MAIN 基板組
4
15 400-47079 POWER_SUPPRY_ASSY
電源供給組
2
16 400-47139 POWER SUPPRY ASSY L(EN)
電源供給組(左)EN
1
17 400-47140 POWER SUPPRY ASSY R(EN)
電源供給組(右)EN
1
18 400-47572 AC POWER INPUT UNIT(L)
AC 入力ユニット(L)
1
19 400-47968 VACUUM I/O CABLE ASM
バキューム I / O ケーブル組
1
20 400-48168 AIR PRESSURE SW ASM
正圧センサー組
1
21 400-02333 AIR PRESSURE METER ASM
エアプレッシャーメータ組
1
22 400-44532 MAGNETIC SCALE Y SENOR UNIT
マグネチックスケール Y センサユニット
8
23 400-47810 Y BEAR A CABLES ASM
Y ベア A ケーブル組
6
24 400-47811 Y BEAR B CABLES ASM
Y ベア B ケーブル組
6
25 400-47709 YL LF LINEAR SENSOR CABLE ASM
YL LF リニアセンサケーブル組
1
26 400-47713 YR LF LINEAR SENSOR CABLE ASM
YR LF リニアセンサケーブル組
1
27 400-47710 YL LR LINEAR SENSOR CABLE ASM
YL LR リニアセンサケーブル組
1
28 400-47714 YR LR LINEAR SENSOR CABLE ASM
YR LR リニアセンサケーブル組
1
29 400-47711 YL RF LINEAR SENSOR CABLE ASM
YL RF リニアセンサケーブル組
1
30 400-47715 YR RF LINEAR SENSOR CABLE ASM
YR RF リニアセンサケーブル組
1
31 400-47712 YL RR LINEAR SENSOR CABLE ASM
YL RR リニアセンサケーブル組
1
32 400-47716 YR RR LINEAR SENSOR CABLE ASM
YR RR リニアセンサケーブル組
1
33 400-47733 YL LF ENC CABLE ASM
YL LF エンコーダケーブル組
1
34 400-47737 YR LF ENC CABLE ASM
Y
R LF エンコーダケーブル組
1
35 400-47734 YL LR ENC CABLE ASM
YL LR エンコーダケーブル組
1
36 400-47738 YR LR ENC CABLE ASM
YR LR エンコーダケーブル組
1
37 400-47735 YL RF ENC CABLE ASM
YL RF エンコーダケーブル組
1
38 400-47739 YR RF ENC CABLE ASM
YR RF エンコーダケーブル組
1
39 400-47736 YL RR ENC CABLE ASM
YL RR エンコーダケーブル組
1
40 400-47740 YR RR ENC CABLE ASM
YR RR エンコーダケーブル組
1
41 400-48020 SERVO AMP 3.5KW
Y 軸 AMP
8
42 400-47899 XY-RELAY SENS CABLE (XL) ASM
XY − RELAY センサーケーブル(XL)組
1
43 400-48242 X PLUS LIMIT RELAY CABLE ASM
X プラスリミット中継ケーブル組
2
44 400-47882 X C LIMIT RELAY CABLE ASM
X センタリミット中継ケーブル組
1
45 400-47881 X POS LIMIT RELAY CABLE ASM
X プラスリミット中継ケーブル組
2
46 400-02228 X MINUS LMT SENSOR ASM
X 軸マイナスリミットセンサ組
4
47 400-02227 X PLUS LMT SENSOR ASM
X 軸プラスリミットセンサ組
8
48 400-02229 X ORG RANGE SENSOR ASM
X 軸原点周囲センサ組
8
49 400-47880 YC LIMIT SENSOR ASM
YC リミットセンサ組
2
50 400-47897 XY-RELAY SENS RLY CABLE (YL) ASM
XY − RELAY センサ中継ケーブル(YL)組
1
51 400-02171 YL ORG SENS ASM
YL 原点センサ組
8

- 141 -
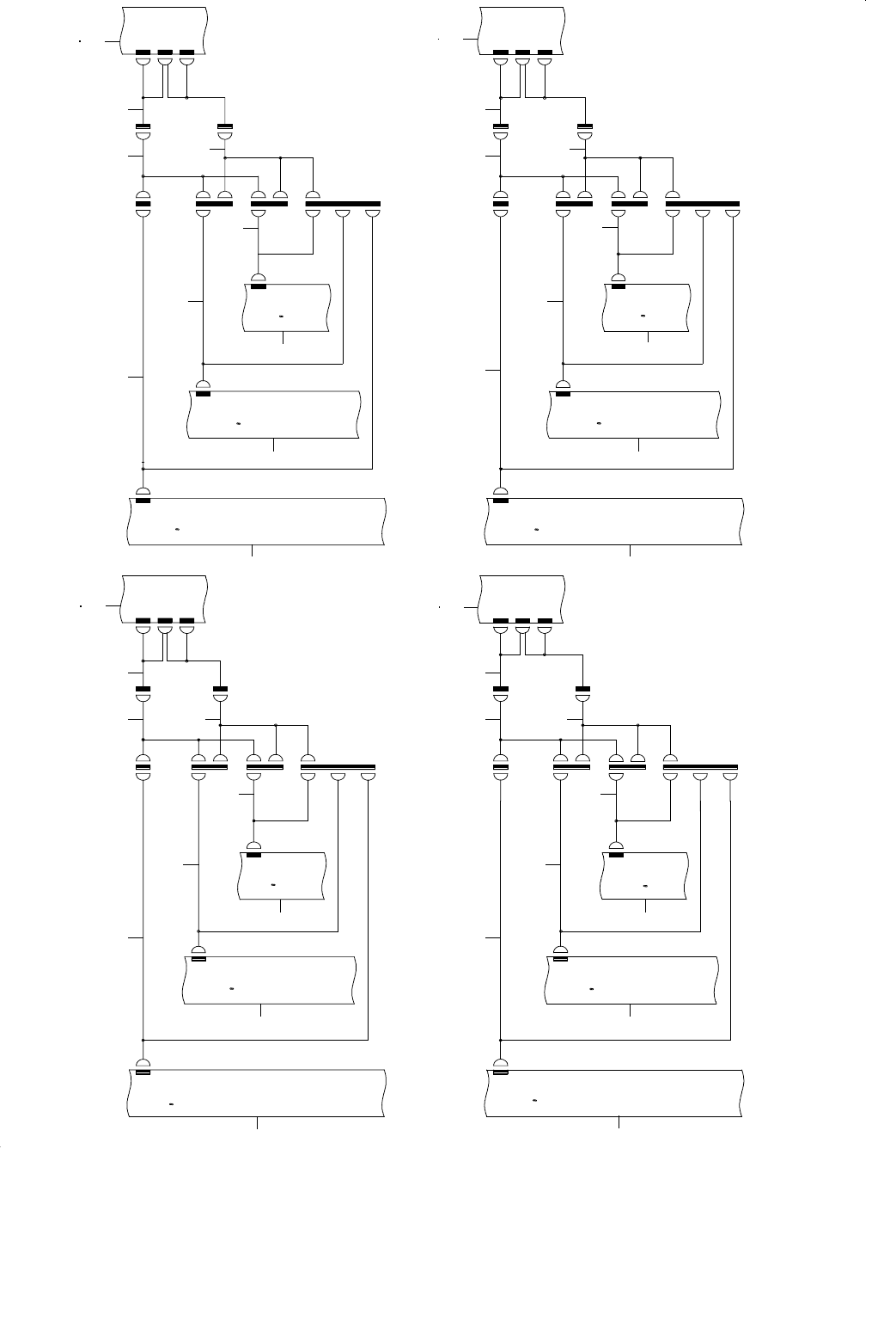
71.SYSTEM DIAGRAM (Z-THETA POWER)
SYSTEM DIAGRAM(Zθ POWER)
1
2
3
4
5
7
6
9
8
10
11 12
13
15
14
16
17
18
20
19
21
22
23 24
25
2-3A
CNP1
SERVO AMP
Z
(LF-1)
ZTACNP1
5-1A
5-1A
SERVO A MP
Z
(LF-2)
2-3A
CNP1
ZTBC NP1
2-3A
CNP1
SERVO AMP
Z
(LF-3)
5-2A
ZTCCNP1
CN214
CN213
CN212
CN211 CN201
CN202
CN013
CN014
CN037
3-2B
CN013
CN01 4
CN037
4-5A
POWER UNIT(L)
2-5B
SERVO AMP
CNP1
ZTACNP1
Z
(LR-1)
5-3A
5-4A
2-5B
CNP1
SERVO A MP
Z
(LR-2)
ZTBCNP1
2-5B
CNP1
SERVO AMP
Z
(LR-3)
5-5A
ZTCCNP1
CN214
CN213
CN212
CN211
CN202
CN201
CN015
CN016
CN038
4-3A
CN015
CN016
CN038
6-1A
POWER UNIT(L)
2-3C
CNP1
ZTACNP1
SERVO AMP
Z
(RF-1)
5-1B
5-1B
2-3C
CNP1
SERVO AMP
Z
(RF-2)
ZTBCNP1
2-3C
CNP1
SERVO AMP
Z
(RF-3)
5-2B
ZTCCN P1
CN211
CN212
CN201
CN202
CN213
CN214
CN013
CN014
CN037
3-2B
CN013
CN014
CN037
4-5C
POWER UNIT(R)
2-5D
CNP1
SERVO AMP
Z
(RR-1)
ZTACN P1
5-3B
2-5D
CNP1
SERVO AMP
Z
(RR-2 )
5-4B
ZTBC NP1
2-5D
CNP1
SERVO AMP
Z
(RR-3)
5-5B
ZTCCN P1
CN211
CN212
CN213
CN201
CN202
CN015
CN016
CN038
7-1A
4-3C
CN015
CN016
CN038
POWER UNIT(R)
CN214
1
11
11
11
11
1
1
26
27
26
28
26
28
26
27

- 142 -
NOTE( 注記 ) #01....FOR EN EN 用
REF.NO NOTE PART NO D E S C R I P T I O N
品 名
Qty
1 400-44535 4AXIS SERVO AMP
4軸一体型サーボアンプ
1
2 400-47769 ZT PWR CABLE ASM A
ZT 電源ケーブル A 組
1
3 400-47770 ZT PWR CABLE ASM B
ZT 電源ケーブル B 組
1
4 400-47771 ZT PWR CABLE ASM C
ZT 電源ケーブル C 組
1
5 400-47500 XY BEAR CABLES D ASM
XY ベアケーブル D 組
1
6 400-47500 XY BEAR CABLES D ASM
XY ベアケーブル D 組
1
7 400-47767 ZT PWR F RELAY CABLE ASM
ZT 電源 F 中継ケーブル組
1
8 400-47769 ZT PWR CABLE ASM A
ZT 電源ケーブル A 組
1
9 400-47770 ZT PWR CABLE ASM B
ZT 電源ケーブル B 組
1
10 400-47771 ZT PWR CABLE ASM C
ZT 電源ケーブル C 組
1
11 400-47500 XY BEAR CABLES D ASM
XY ベアケーブル D 組
1
12 400-47500 XY BEAR CABLES D ASM
XY ベアケーブル D 組
1
13 400-47767 ZT PWR F RELAY CABLE ASM
ZT 電源 F 中継ケーブル組
1
14 400-47769 ZT PWR CABLE ASM A
ZT 電源ケーブル A 組
1
15 400-47770 ZT PWR CABLE ASM B
ZT 電源ケーブル B 組
1
16 400-47771 ZT PWR CABLE ASM C
ZT 電源ケーブル C 組
1
17 400-47500 XY BEAR CABLES D ASM
XY ベアケーブル D 組
1
18 400-47768 ZT PWR R RELAY CABLE ASM
ZT 電源 R 中継ケーブル組
1
19 400-47769 ZT PWR CABLE ASM A
ZT 電源ケーブル A 組
1
20 400-47770 ZT PWR CABLE ASM B
ZT 電源ケーブル B 組
1
21 400-47500 XY BEAR CABLES D ASM
XY ベアケーブル D 組
1
22 400-47768 ZT PWR R RELAY CABLE ASM
ZT 電源 R 中継ケーブル組
1
23 400-47500 XY BEAR CABLES D ASM
XY ベアケーブル D 組
1
24 400-47500 XY BEAR CABLES D ASM
XY ベアケーブル D 組
1
25 400-47771 ZT PWR CABLE ASM C
Z 電源ケーブル C 組
1
26 400-47079 POWER_SUPPRY_ASSY
電源供給組
4
27
#01
400-47139 POWER SUPPRY ASSY L(EN)
電源供給組(左)EN
2
28
#01
400-47140 POWER SUPPRY ASSY R(EN)
電源供給組(右)EN
2