FX-3-Rev13(-J) - 第143页
- 138 - NOTE( 注記 ) # 01....WHEN REPLACE FROM OLD PWB 40047 514 TO NEW PWB 40 04 7558, PLEASE CHANGE WIT H ETHER-SLAVE PCB A SM 40047557. 旧40047514から40047 558に交換するときは、 ETHER − S LAVE PCB ASM 40047557を 一緒に交換してください。 REF.NO …

- 137 -
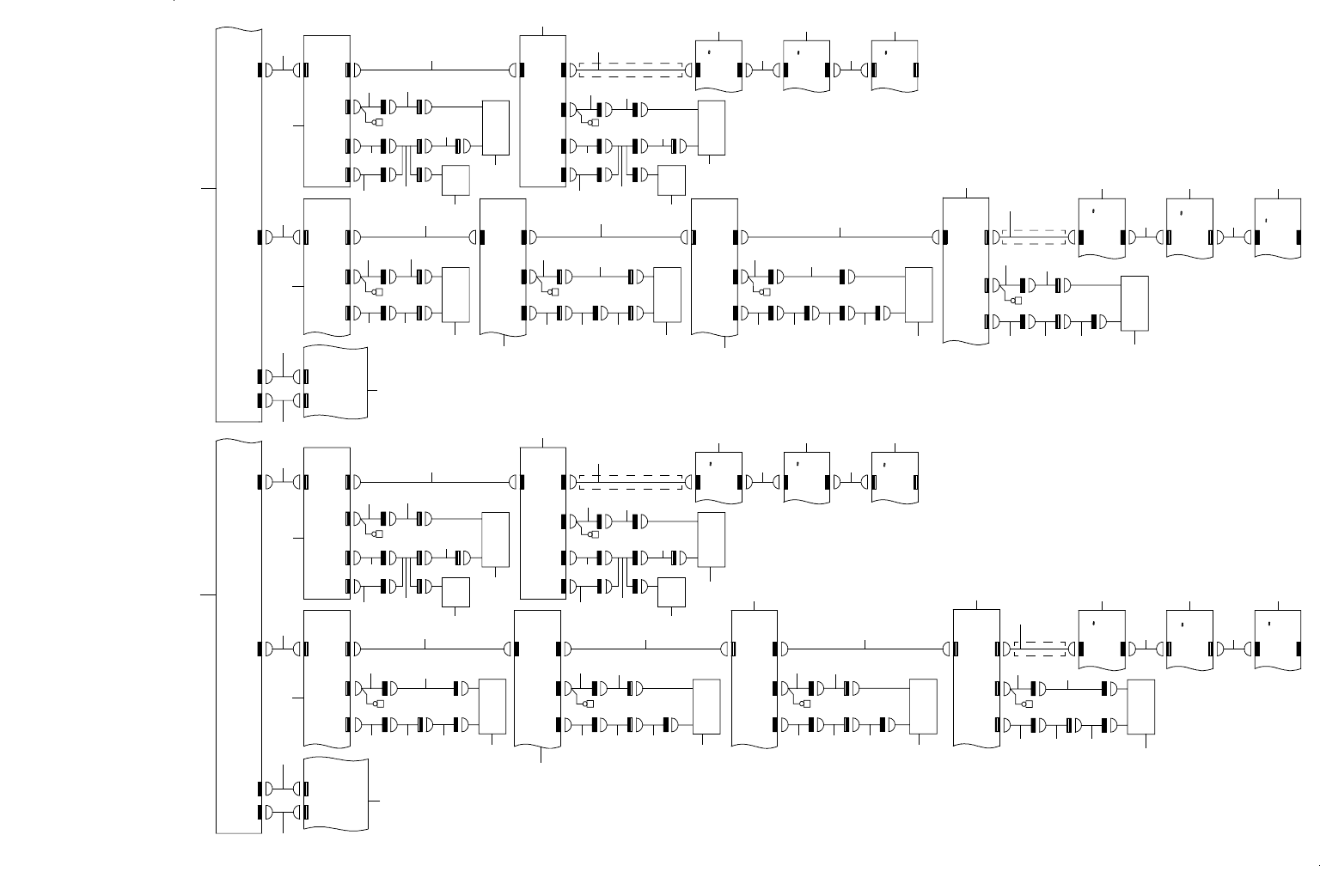
69.SYSTEM DIAGRAM (SERVO MOTOR)
SYSTEM DIAGRAM(SERVO MOTOR)
LM G
4-2C
4-1C4-1C
3-2D
3-2D
4-4C
4-4C4-3C
3-2D
1-4C
3-1A
2-1B
3-2C
4-1A4-1A
4-2B
3-2C
3-2C
4-4A
4-4A
4-3A
3-2C
1-4C
1-5A
3-2B
CN1A CN1B
Z
(LR -3)
SERVO AMP
SSCNET
1CH
POSITION
BOARD(1)
SSCNET
2CH
DI
1CH
DI
2CH
POS1
1CH
POS1
2CH
XY
CN10
XY
CN11
XY-RELAY P CB
CN11
CN10
2-1D
CN2
CNP3
CN1A CN1B
AMP YL( LF)
LINE AR SERVO
CN2L
CN2
CNP3
CN1BCN1A
AMP X(LF)
LINE AR SERVO
CNP3
CN2
CN2L X-LF
CN247
FG-TAP
(LF)
X LF CN8 11
CN812
CN175(X)
CN176 (X)
X
LM G
LM-X
LM G
SCALE
HEAD
X(LF)
LINEAR
SERVO
MOTOR
X(LF)
Cable B ear
LINEAR SERVO
AMP X(LR)
CN1A
CN1B
CNP3
CN2
CN2L
X
LRCNP 3
XLR
CN811
CN812
LM X
FG-TAP
(LR)
LR-X
CN2L
CN2L
LM G
X
CN17 5(X) CN176(X)
SCALE
HEAD
X(LR)
LM G
SERVO AMP
Z
(LF-3)
CN1BCN1A
LINEAR
SERVO
MOTOR
X(LR)
SERVO AMP
Z
(LF-2)
CN1A
CN1B
CN1B
CN1A
Z
(LF -1)
SERVO AMP
CNP3
CN2
LINE AR
SERVO
MOTOR
YL(LF)
CN804CN803
YL-LF
LM-Y
CN154
LM-G
CN151
FG-TAP
(LF)
LINEAR SERVO
AMP YR(LF)
CN1A
CN1B
CNP3
CN2
CNP3
CN2
YR-LF
CN801
FG-TAP
(LF)
CN151 CN152 LM-G
LM-Y
CN802
LINEAR
SERVO
MOTOR
YR(LF)
LINEAR SERVO
AMP YL(LR)
CN1A
CN1B
CNP3
CN2
CNP3
CN2
YL-LR
CN805
CN151
FG-TAP
(LR)
CN152
CN154
CN806 LM-Y
LM-G
LINEAR
SERVO
MOTOR
YL(LR)
LINEAR SERVO
AMP YR(LR)
CN1A
CN1B
CNP3
CN2
Cable B ear
CNP3
CN2
CN807
YR-LR
FG-TAP
(LR)
CN151
CN154
LM-G
LM-Y
CN808
SERVO AMP
Z
(LR-1)
CN1A
CN1B
SERVO A MP
Z
(LR-2)
CN1A
CN1B
LINEAR
SERVO
MOTOR
YR(LR)
SSCNET
1CH
POSITION
BOARD(2)
SSCNET
2CH
DI
1CH
DI
2CH
POS2
2CH
XY
CN8
CN13
XY
POS2
1CH
XY-RELAY PCB
CN13
CN8
CN2
CNP3
CN1BCN1A
AMP YL(RF)
LINE AR SERVO
CN2L
CN2
CNP3
CN1B
CN1A
AMP X(R F)
LINEAR SERVO
CNP3
CN2
CN2L
CN175(X)
CN176(X)
X-RF
X
LM GCN247
FG-TAP
(RF)
LM-X
CN812
CN811
XRF
SCALE
HEAD
X(RF)
LM G
LINEAR
SERVO
MOTOR
X(RF)
LINEAR SERVO
AMP X(RR)
CN1A
CN1B
CNP3
CN2
CN2L
Cable Bear
X
RRCNP3
XRR
CN811
CN812
LM X
LM G
FG-TAP
(RR)
CN247
RR-X
CN2L
CN2L
X-RR
X
CN176(X)
CN175(X)
SCALE
HEAD
X(RR)
LINEAR
SERVO
MOTOR
X(RR)
SERVO AMP
Z
(RF-1)
SERVO AMP
Z (RF-2)
SERVO AMP
Z
(RF-3 )
CN1A
CN1B
CN1A
CN1B
CN1A
CN1B
LINE AR
SERVO
MOTOR
YL(RF)
CN806
LM-Y
LM-G
CN152
CN151
FG-TAP
(RF)
CN805
YL-RF
CNP3
CN2
LINEAR SERVO
AMP YR( RF)
CN1A
CN1B
CNP3
CN2
CNP3
CN2
YR-RF
CN807
CN808
LM-Y
CN154
FG-TAP
(RF)
CN151
LINEAR SERVO
AMP YL(RR)
CN1A
CN1B
CNP3
CN2
CNP3
CN2
YL-RR
CN803
CN804
LM-Y
CN154
LM-G
FG-TAP
(RR)
CN151
LINEAR
SERVO
MOTOR
YL(RR)
LINEAR SE RVO
AMP YR(RR)
CN1A
CN1B
CNP3
CN2
Cable Bear
CNP3
CN2
YR-RR
CN80 1
FG-TAP
CN151
(RR)
CN15 2 LM-G
LM-Y
CN802
SERVO AMP
Z
(RR-1)
CN1A
CN1B
LINEAR
SERVO
MOTOR
YR(RR)
SERVO AMP
Z
(RR-2)
CN1A CN1B
SERVO AMP
Z
(RR-3)
CN1A
CN1B
1
1
22 2234 56
9
9
43
35
36
16
33
42
17
15
23
11
11
39
40
41
22
35
7
8
19
22
21
20
11
23
15
17
18
8
19
26
24
25
11
16
7
14
14
14
11
11
11
11
14
14
14
8
14
11
11
14
14
8
14
14
14
11
11
11
11
8
7
11
12
27
28
23
17
29
30
22
X-LR
CN247
15
8
34
35
36
16
33
34
16
37
35
34
12
38
33
26
19
32
25
31
11
16
15
45
13
19
23
17
46
47
22
44
37
33
35
43
16
8
LINEAR
SERVO
MOTOR
YR(RF)
LM-G
16
49
19
25
37
48
25
49
19
12
32
16
10
37
8
7

- 138 -
NOTE( 注記 ) #01....WHEN REPLACE FROM OLD PWB 40047514 TO NEW PWB 40047558,
PLEASE CHANGE WITH ETHER-SLAVE PCB ASM 40047557.
旧40047514から40047558に交換するときは、
ETHER − SLAVE PCB ASM 40047557を
一緒に交換してください。
REF.NO NOTE PART NO D E S C R I P T I O N
品 名
Qty
1 400-44540 16AXIS 2CH SERVO CONTROLLER
16軸 2 CH ポジションボード
2
2 400-48069 OPTICAL FIBER CABLE 1.2M
光ファイバケーブル1.2 M
4
3 400-47930 POS BOARD1 1CH CABLE ASM
ポジションボード1 1 CH ケーブル組
1
4 400-47931 POS BOARD1 2CH CABLE ASM
ポジションボード1 2 CH ケーブル組
1
5 400-47932 POS BOARD2 1CH CABLE ASM
ポジションボード2 1 CH ケーブル組
1
6 400-47933 POS BOARD2 2CH CABLE ASM
ポジションボード2 2 CH ケーブル組
1
7 400-48019 SERVO AMP 2KW
X 軸 AMP
4
8 400-48020 SERVO AMP 3.5KW
Y 軸 AMP
8
9
#01
400-47558 XY-RELAY PCB ASM
XY − RELAY 基板組
2
10 400-47728 YR RR MTR CABLE ASM
YR RR モータケーブル組
1
11 400-44541 OPTICAL FIBER CABLE 0.15M
光ファイバケーブル0.15 M
16
12 400-48070 OPTICAL FIBER CABLE 7M
光ファイバケーブル7 M
3
13 400-48071 OPTICAL FIBER CABLE 8M
光ファイバケーブル8 M
1
14 400-44535 4AXIS SERVO AMP
4軸一体型サーボアンプ
12
15 400-47983 X LINEAR MOTOR ASM
X リニアモータ組
4
16 400-47984 Y LINEAR MOTOR ASM
Y リニアモータ組
8
17 400-44531 MAGNETIC SCALE X SENSOR UNIT
マグネチックスケール X センサユニット
4
18 400-47717 X LF MTR CABLE ASM
X LF モータケーブル組
1
19 400-47810 Y BEAR A CABLES ASM
Y ベア A ケーブル組
6
20 400-48267 X-LF THERMISTOR CABLE ASM
X LF サーミスタケーブル組
1
21 400-47705 X LF LINEAR SENSOR CABLE ASM
X LF リニアセンサケーブル組
1
22 400-47500 XY BEAR CABLES D ASM
XY ベアケーブル D 組
4
23 400-65181 X THERMISTOR RELAY CABLE ASM
X サーミスタ中継ケーブル 組
4
24 400-47721 YL LF MTR CABLE ASM
YL LF モータケーブル組
1
25 400-47813 Y LINER BEAR A CABLES ASM
Y リニアベア A ケーブル組
4
26 400-47988 Y-LF THERMISTOR CABLE ASM
Y − LF サーミスタケーブル組
2
27 400-47718 X LR MTR CABLE ASM
X LR モータケーブル組
1
28 400-47811 Y BEAR B CABLES ASM
Y ベア B ケーブル組
1
29 400-48268 X-LR THERMISTOR CABLE ASM
X − LR サーミスタケーブル組
1
30 400-47706 X LR LINEAR SENSOR CABLE ASM
X LR リニアセンサケーブル組
1
31 400-47725 YR LF MTR CABLE ASM
YR LF モータケーブル組
1
32 400-48242 X PLUS LIMIT RELAY CABLE ASM
X プラスリミット中継ケーブル組
2
33 400-47814 Y LINER BEAR B CABLES ASM
Y リニアベア B ケーブル組
4
34 400-47989 Y-LR THERMISTOR CABLE ASM
Y − LR サーミスタケーブル組
2
35 400-47811 Y BEAR B CABLES ASM
Y ベア B ケーブル組
5
36 400-47881 X POS LIMIT RELAY CABLE ASM
X プラスリミット中継ケーブル組
2
37 400-65200 RF(YR) THERMISTOR RELAY CABLE ASM
RF(YR)サーミスタ中継ケーブル組
4
38 400-47726 YR LR MTR CABLE ASM
YR LR モータケーブル組
1
39 400-47719 X RF MTR CABLE ASM
X RF モータケーブル組
1
40 400-48269 X-RF THERMISTOR CABLE ASM
X − RF サーミスタケーブル組
1
41 400-47707 X RF LINEAR SENSOR CABLE ASM
X RF リニアセンサケーブル組
1
42 400-47723 YL RF MTR CABLE ASM
YL RF モータケーブル組
1
43 400-47990 Y-RF THERMISTOR CABLE ASM
Y − RF サーミスタケーブル組
2
44 400-47727 YR RF MTR CABLE ASM
YR RF モータケーブル組
1
45 400-47720 X RR MTR CABLE ASM
X RR モータケーブル組
1
46 400-48270 X-RR THERMISTOR CABLE ASM
X − RR サーミスタケーブル組
1
47 400-47708 X RR LINEAR SENSOR CABLE ASM
X RR リニアセンサケーブル組
1
48 400-47724 YL RR MTR CABLE ASM
YL RR モータケーブル組
1
49 400-47991 Y-RR THERMISTOR CABLE ASM
Y − RR サーミスタケーブル組
2

- 139 -
70.SYSTEM DIAGRAM (XY-RELAY)
SYSTEM DIAGRAM(XY − RELAY)
YRRROG
YLRR+L
YLRRNR
YLRROG
YRRFOG
YLRF-L
YLRFNR
CN136
CN132
CN130
CN136
CN136
CN132
CN130
YLRFOG
CN136
9-2B
3-3D
3-4A
3-2D
3-3A
2-4D
2-3D
2-2D
2-1D
2-4B
2-3B
1-2A
1-5D
1-2D
4-3C
4-3A
7-4A
7-1A
6-4A
6-1A
2-1D
6-1A
1-4C
SENSOR
YR(RR) ORG
SENSOR
YL(RR) +LIMI T
SENSOR
YL(RR) NEAR
SENSOR
YL(RR) ORG
SENSOR
YR(RF) ORG
SENSOR
YL(RF) -LIMIT
SENSOR
YL(RF) NEAR
SENSOR
YL(RF) ORG
XY5
CN5
CN130
CN132
CN130
CN131
CN144
CN152
CN131
CN130
CN144
CN130
CN132
CN152
SENSOR
X(RR) NEAR
SENSOR
X(RR) +LIMIT
SENSOR
X(RR ) - LIM IT
SENSOR
Y(R) C LIMIT
SENSOR
X(RF) NEAR
SENSOR
X(RF ) + LIM IT
SENSOR
X(RF) -LIMIT
CN127
CN127
127RR
127RF
XY6
CN6
SENSOR
X(LR) NEAR
SENSOR
X(LR) +LIMIT
SENSOR
X(LR) -LIMIT
SENSOR
Y(L) C LIMIT
SENSOR
X(LF) NEAR
SENSOR
X(LF) +LIMIT
SENSOR
X(LF) -LIMIT
YRLRNR
YRLROG
YRLR+L
YLLROG
YRLFNR
YRLFOG
YRLF-L
SENSOR
YR(LR) NEAR
SENSOR
YR(LR) ORG
SENSOR
YR(LR) +LIMIT
SENSOR
YL(LR) ORG
SENSOR
YR(LF) NEAR
SENSOR
YR(LF) ORG
SENSOR
YR(LF) -LIMIT
SENSOR
YL(LF) ORG
CN130
CN136
CN132
CN136
CN130
CN136
CN132
YLLFOG
CN1 27
CN136
XY1
CN1
127LR
CN14 4
CN130
CN132
CN152
CN131
CN144
CN144
CN130
CN152
CN132
CN131
CN127
127LF
XY2
CN2
ETHER-MAIN
PCB
EN3
EN3
ETHER-SLAVE
PCB(BC)
EN1
8-1B
ETHER-SLAVE
PCB(XY)
EN1 J1
J2
EN2
ES-BC
EN1
ES-XY
EN1
ES-XY
EN2
CN16
XY-RELAY
PCB
P1
P2
SCALE
HEAD
YL(LF )
SCALE
HEAD
YR(LF)
SCALE
HEAD
YL(LR)
CN141(YL)
Y
CN142(YR)
CN142(YL)
Y
Y
YL-LF
CN133(YL)
XY
CN26
CN27
XY
YR-LF
CN134(YR)
XY
CN28
CN134(YL)
YL-LR
CN141(YR)
CN133(YR)
YR-LR
XY
CN29
XY
CN32
CN134(YL)
YL-RF
CN142(YL)
Y
Y
XY
CN33
YR-RF
CN133(YR)
CN141
Y
CN141(YL)
CN133(YL)
YL-RR
XY
CN34
CN142(YR)
CN134(YR)
YR-RR
XY
CN35
Y
Y
SCALE
HEAD
YR(RR)
YL(RR)
HEAD
SCALE
YR(RF)
HEAD
SCALE
YL(RF)
HEAD
SCALE
SCALE
HEAD
YR(LR)
CN26
CN38
CN27
CN39
CN28
CN40
CN29 CN41
CN3
2
CN44
CN33
CN45
CN34
CN46
CN35
CN47
XYCN47
CN2L
XYCN46 CN2L
CN2L
YR(RR)
SERVO AMP
SERVO AMP
YL(RR)
CN2L
XYCN45 CN2L
SERVO AMP
YR(RF)
CN2L
XYCN44
CN2L
SERVO AMP
YL(RF)
CN2L
XYCN41
CN2L
CN2L
SERVO AMP
YR(LR)
XYCN40
CN2L
CN2L
SERVO AMP
YL(LR)
XYCN39
CN2L
CN2L
SERVO AMP
YR(LF)
2-2B
XYCN38
CN2L
2-1B
CN2L
SERVO AMP
YL(LF)
HEAD-IO CN245 CN801
LF245
HEAD-MAIN
PCB (LF)
CN15
HEAD-IO
XY16
CN245 CN801
HEAD-MAIN
PCB (LR)
CN15
LR245
HEAD-MAIN
PCB (RF)
CN15
CN801
CN245
RF245
HEAD-IO
CN801
CN245
HEAD-IO
RR245
HEAD-MAIN
PCB (RR)
CN15
PWRL-IO PWRL064
CN064
POWER UNIT
(L)
PWRR-IO PWRR 064
APIL03
CN064
CN3
POWER UNIT
(R)
AC PWR INPT
UNIT (L)
SAFE-IO
VAC-IO
CN-P1
CN-P2
CN08
AIR PRESS URE
METER (+)
AIR PRESSURE
METER (-)
XY-RELAY
PCB
XY-RELAY
PCB
13
7
56
3
22 22 22 22 22 22 22 22
23
25
23
26 27
24
28
24
29
24
30
24
31
23
32
23
3433 35 36 37 38 39 40
41 41 41 41 41 41 41 41
19
2120
1815
17
15
16
14141414
13 13 13 13
11
12
10101010
7
42
23 24 50
43
44 45
4647 4849 46 4748
5147514851475148
7
4
23
45
24
2
8
43 8
46 4748 4647 48 49 5148475151484751