FX-3-Rev13(-J) - 第155页
- 150 - NOTE( 注記 ) #01....FOR EN EN 用 #02....CARRY DIRECTION R → L キャリー方向は右→左 REF.NO NOTE PART NO D E S C R I P T I O N 品 名 Qty 1 400-4790 9 SBR2 CABLE A SM センサブロックR2束線組 5 2 #01 400-47140 POWER SUP PRY ASSY R(E N) 電源供給組(…

- 149 -
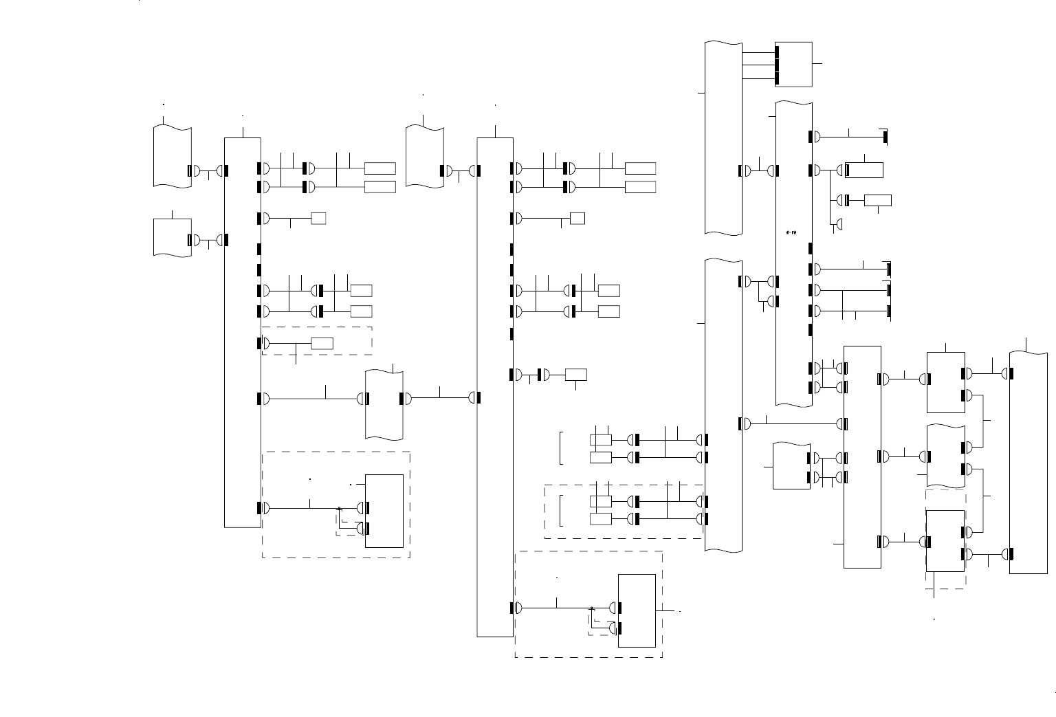
75.SYSTEM DIAGRAM (BASE-CARRY)
SYSTEM DIAGRAM(BASE − CARRY)
SBR1-1
SENSOR
OUT
OUT
CN438
JOINT MOTOR
CE NTER MOTOR (R)
CMR-P
OUT MOTOR
PWRR033 OTM-P
CMR-2
OTM-2
JM
CN665
CN656
OTM
CN665
CN656
CMR
CN665
CN656
SHAPE Y(R)
MTR11-12
S2
S3
SBL2-5
SBL2-3
SOLV.
PCB(BC)
ETHER-SLAVE
BU(R) LOCK
SBL2-4
SBL2-2
(CENTER R)
(JOINT)
CN2
9-1A
BASE -CARRY
1-3B
(AWC L)
5 DRIVER
CN23
ENC1
CN19
SBL1/2
POWER UNIT(R)
CN1
CN033
8-2B
POWER UNIT(R)
CN1
CN9
8-2B
CN034
CN1
JM-2
8-2B
JM-P
CN027
CN1
CML-2
PCB
CML-P
ENC1
CN1
INM-P
CN033
CN32
J1
S3
PWRR027
8-1A
SMEMA
LOWER UNIT
OUT
POWER UNIT
(R)
7-3A
POWER UNIT( R)
COVER
J2
CN14
AN2
CN13
AN1
EV-R
8-2A
BU_LOCK
EV
BC-32
CN30
CN31
SMEMA-U
INM-1
MT1-2
PWR
(IN)
BCPWR
MTR1- 2
CN6
IN
ENC3
SPWR-L
SBL2
SENSOR
BULK-L
BU-L
CN445
1-3C
CN442
AWC-L
TPIN-L
COUT(L)
SENSOR
CN44 6
SENSOR
WAIT(L)
CN409L
SENSOR
STOP(L)
S1
SPWR-L
S2
S8
CN22
S7
S6
ENC4
S5
S4
CN12
S1
SBL1
SENS-L
CN27
SBL2
CN25
MT9- 10
CN17
POWER UNIT
(L)
CN665
COVER
IN
SMEMA-L
SMEMA
UPPER UNIT
SMEMA_U
SMEMA_L
SHAPE_X
SHAPE_Y
STOP
EV
CN24
STOPPER(R)
SOLV.
SHAPE X(R)
SOLV.
BU_LOCK
SHAPE_Y
SOLV.
SHAPE Y (L)
SOLV.
BU(L) LOCK
BC-24
AWC(L) ORG
ENC4
MT11-12
PCB
SBL2-1
S6
S5
S4
8-2B
(OUT)
SOLV.
SHAPE X(L)
SOLV.
STOPP ER(L )
MTR6-8
CN10
STOP
SHAPE_X
EV-L
SPO2
CN16
SPO1
CN20
6-3A
IN MOTOR
8-2A
PWRL033
CN656
CN656
PWRL035
CML
5 DRIVER
5 DRIVER
P2
(CENTER L)
CML-1
5 DRIVER
MTR3-5
PWRR035
CN2
CN29
SPO2
SPO1
CN28
JM-1
CN2
MT3- 5
5 DRIVER
OTM-1
MT6-8
5DRIVER
BASE-CARRY
9-2A
INM-2
INM
CN2
CN665
8-1D
ENC3
P1
CN2
CMR-1
CN035
3-1B
SENSOR
(BU L)
5DRIVER
8-4A
SENSOR
BU(L) ORG
S7
BU(L) LOCK
SENSOR
TPIN( L)
SENSOR
8-2C
10
1
2
6
8
9
14
4
15
1
2
1
2
3333
13
19
19
26
21
1
2
16
17
16
17
21
21
21
18
23
25 29 31
49
4
60
50
41
42
39
35
36
35
36
61
48
37
38
51
45
55
62
63
64
56
21
CN035
POWER UNIT(L)
8-2A
PWRR0 34
CENTER MOTOR(L)
EN2
ES-BC
CN2
ES-FL
CN1
11-1A
EN1
PCB(FEEDER_L)
ETHER-SL AVE
CN15
MTR9-10
BASE-CARRY
PCB
SENS-L
SBL1
S8
CONV DETECT
SENSOR
CS-8BPIN-L
SBL1-1
SBL1-34
SBL1-56
SBL1-78
IN
WAIT -L
STOP-L
COUT -L
PWR2
CSL-5
CSL-4
CSL-3
CN437
BU UP ENCODER(L)
BACK UP MOTOR(L)
CN657
CN667
BULM
CN658
CN668BU LE
AUTO WIDTH ADJU STMENT
MOTO R(L)
CN659
AWCLE
AWCLM
CN660
1-5B
5DRIVER
(AWC R)
1-5B
5DRIVER
(BU R)
ENC2
CN18
ENC2
CN21
SPWR-R
CN26
SENS-R
SPWR-R
SENS-R
SBR1
AUTOWIDTH ADJUSTM ENT
MOTOR(R)
AWCRE
CN659
AWCRM
CN660
BACK U P MO TOR(R)
CN657
CN667
BURM
BURE
CN658
CN668
BU UP ENCODER(R)
SBR1
S1
S2
S3
S4
S5
S6
S7
S8
SBR1-78
SBR1- 56
SBR1-34 WAIT- R CS R-3
STOP-R CSR-4
COUT-R
CSR-5
PWR2
WAIT( R)
SENSOR
STOP(R)
SENSOR
COUT(R)
SENSOR
SBR2
SBR1/2
SBR2
SBR2- 1
SBR2- 2
SBR2-3
SBR2- 4
SBR2 -5
BU-R
BULK-R
BPIN-R
TPIN-R
AWC-R
CN409L
CN446
CS-8
CN442
CN445
S1
S2
S3
S4
S5
S6
S7
S8
BU(R) ORG
SENSOR
BU(R) LOCK
SENSOR
CONV DETECT
SEN SOR
TPIN(R)
SENSOR
AWC(R) ORG
SENSOR
3
6
11
12
24 28 30
22
19
19
34
43
44
52 53
54
57 58 59
6768697071
65
66
7170
77
78
85
90
80
4
1
81
75
76
69
39
35
36
35
36
7
48
73
74
82
45
83 84
89
86
5
20
40
8887
6867
27
46
72
47
79
32

- 150 -
NOTE( 注記 ) #01....FOR EN EN 用
#02....CARRY DIRECTION R → L キャリー方向は右→左
REF.NO NOTE PART NO D E S C R I P T I O N
品 名
Qty
1 400-47909 SBR2 CABLE ASM
センサブロックR2束線組
5
2
#01
400-47140 POWER SUPPRY ASSY R(EN)
電源供給組(右)EN
4
3 400-47891 BASE-CARRY PWR CABLE ASM
BASE−CARRY電源ケーブル組
1
4 400-47559 BASE-CARRY PCB ASM
BASE−CARRY基板組
3
5 400-47926 BU LK-R SENS CABLE ASM
BU LK−Rセンサ束線組
1
6 400-47557 ETHER-SLAVE PCB ASM
ETHER−SLAV基板組
2
7 400-47925 BU ORG-R SENS CABLE ASM
BU ORG−Rセンサ束線組
1
8 400-47952 ETHER CABLE BASECARRY FEEDER LF ASM
イーサケーブル BASECA−FEEDER LF組
1
9 400-47845 SMEMA IN CABLE ASM
スメマINケーブル組
1
10 400-47846 SMEMA OUT CABLE ASM
スメマOUTケーブル組
1
11 400-47824 MT1-2 PULSE CABLE ASM
モータ1−2パルスケーブル組
1
12 400-47825 MT3-5 PULSE CABLE ASM
モータ3−5パルスケーブル組
1
13 400-47826 MT6-8 PULSE CABLE ASM
モータ6−8パルスケーブル組
1
14 400-47847 SV-L CABLE ASM
ソレノイドバルブLケーブル組
1
15 400-47848 SV-R CABLE ASM
ソレノイドバルブRケーブル組
1
16 400-47079 POWER_SUPPRY_ASSY
電源供給組
2
17
#01
400-47139 POWER SUPPRY ASSY L(EN)
電源供給組(左)EN
2
18 400-47792 IN/OUT MOTOR PWR CABLE (L) ASM
IN/OUTモータ電源ケーブル(L)組
1
19 400-48074 CENTER MOTOR ASM
センタモータ組
4
20 400-47927 TPN-R SENS CABLE ASM
TPIN−Rセンサ束線組
1
21 HM-0013200-00 MOTOR DRIVER
モータドライバ
5
22 400-47807 IN-MOTOR CABLE ASM
INモータリレーケーブル組
1
23 400-47795 CENTER MOTOR PWR CABLE (L) ASM
CENTERモータ電源ケーブル(L)組
1
24 400-47805 CENT-MOTOR(L) CABLE ASM
CENTモータ(L)リレーケーブル組
1
25 400-47794 JOINT MOTOR PWR CABLE ASM
ジョイントモータ電源ケーブル組
1
26 400-48075 JOINT MOTOR ASM
ジョイントモータ組
1
27 400-65186 CONV STOPPER DETECT CBL SHORT ASM
搬送ストッパケーブルSHORT組
1
28 400-47808 JOINT-MOTOR CABLE ASM
ジョイントモータリレーケーブル組
1
29 400-47796 CENTER MOTOR PWR CABLE (R) ASM
CENTERモータ電源ケーブル(R)組
1
30 400-47806 CENT-MOTOR(R) CABLE ASM
CENTモータ(R)リレーケーブル組
1
31 400-47793 IN/OUT MOTOR PWR CABLE (R) ASM
IN/OUTモータ電源ケーブル(R)組
1
32 400-47809 OUT-MOTOR CABLE ASM
OUTモータリレーケーブル組
1
33 400-47849 SV WIRE ASM
ソレノイドバルブワイヤー組
2
34 400-47843 AWC-L ENC CABLE ASM
AWC−Lエンコーダケーブル組
1
35 HX-0042000-00 5 PHASE STEP DRIVER
5相ステッピングモータドライバ
4
36
#01
HX-0068900-00 5 PHASE STEP DRIVER
5相ステッピングモータドライバ
4
37 400-47833 AWC-L MOTOR CABLE ASM
幅調モータL中継ケーブル組
1
38
#01
400-47837 AWC-L MOTOR CABLE ASM(EN)
AWCモータL中継ケーブル組(EN)
1
39 400-48077 AWC MOTOR ASM
幅調モータ組
2
40 400-47928 AWC-R SENS CABLE ASM
AWC ORG−Rセンサ束線組
1
41 400-47827 MT9-10 PULSE CABLE ASM
モータ9−10パルスケーブル組
1
42
#01
400-47828 MT9-10 PULSE CABLE ASM(EN)
モータ9−10パルスケーブル組(EN)
1
43 400-47831 BU-L MOTOR CABLE ASM
バックアップモータL中継ケーブル組
1
44
#01
400-47835 BU-L MOTOR CABLE ASM(EN)
BUモータL中継ケーブル組(EN)
1
45 E9432-729-0A0 BU MOTOR ASM.
BUモータ組
2
46
#02
400-65185 CONV STOPPER DETECT CBL LONG ASM
搬送ストッパケーブルLONG組
1
47 400-47841 BU-L ENC CABLE ASM
BU−Lエンコーダケーブル組
1
48 E9433-729-0A0 BU ENC ASM.
BU ENC組
2
49 400-47904 SBL1 CABLE ASM
センサブロックL1束線組
1
50 400-47902 SBL CABLE ASM
センサブロックL束線組
1
51 400-47910 IN SENS CABLE ASM
インセンサ束線組
1
52 400-47912 WAIT-L SENS CABLE ASM
WAIT−Lセンサ束線組
1
53 400-47913 STOP-L SENS CABLE ASM
STOP−Lセンサ束線組
1
54 400-47914 COUT-L SENS CABLE ASM
COUT−Lセンサ束線組
1
55 400-47906 SBL2 RELAY CABLE ASM
センサブロックL2中継束線組
1
56 400-02208 IN_SENS_ASM
インセンサ組
1
57 402-19320 WAIT-L SENSOR ASM
WAIT−Lセンサ組
1
58 402-19322 STOP-L SENSOR ASM
STOP−Lセンサ組
1
59 402-19321 COUT-L SENSOR ASM
COUT−Lセンサ組
1
60 400-47908 SBL2 CABLE ASM
センサブロックL2束線組
1
61 400-47915 BU ORG-L SENS CABLE ASM
BU ORG−Lセンサ束線組
1
62 400-47916 BU LK-L SENS CABLE ASM
BU LK−Lセンサ束線組
1
63 400-47917 TPN-L SENS CABLE ASM
TPIN−Lセンサ束線組
1
64 400-47918 AWC-L SENS CABLE ASM
AWC ORG−Lセンサ束線組
1
65 400-65185 CONV STOPPER DETECT CBL LONG ASM
搬送ストッパケーブルLONG組
1
66
#02
400-65186 CONV STOPPER DETECT CBL SHORT ASM
搬送ストッパケーブルSHORT組
1
67 400-02124 BU ORG SENS ASM
バックアップテーブル原点センサ組
2
68
#01
400-02241 BU LOCK SENS ASM
BUロックセンサ組
2
69 400-65184 CONV STOPPER DETECT SNS ASM
搬送ストッパ検出センサ組
2
70 400-02122 T.PIN SENS ASM
Tピンセンサ組
2
71 400-02120 AWC ORG SENS ASM
自動幅調原点センサ組
2
72 400-47844 AWC-R ENC CABLE ASM
AWC−Rエンコーダケーブル組
1
73 400-47834 AWC-R MOTOR CABLE ASM
幅調モータR中継ケーブル組
1
74
#01
400-47838 AWC-R MOTOR CABLE ASM(EN)
AWCモータR中継ケーブル組(EN)
1
75 400-47829 MT11-12 PULSE CABLE ASM
モータ11−12パルスケーブル組
1
76
#01
400-47830 MT11-12 PULSE CABLE ASM(EN)
モータ11−12パルスケーブル組(EN)
1
77 400-47832 BU-R MOTOR CABLE ASM
バックアップモータR中継ケーブル組
1
78
#01
400-47836 BU-R MOTOR CABLE ASM(EN)
BUモータR中継ケーブル組(EN)
1
79 400-47842 BU-R ENC CABLE ASM
BU−Rエンコーダケーブル組
1
80 400-47905 SBR1 CABLE ASM
センサブロックR1束線組
1
81 400-47903 SBR CABLE ASM
センサブロックR束線組
1
82 400-47920 OUT SENS CABLE ASM
OUTセンサ束線組
1
83 400-47922 WAIT-R SENS CABLE ASM
WAIT−Rセンサ束線組
1
84 400-47923 STOP-R SENS CABLE ASM
STOP−Rセンサ束線組
1
85 400-47924 COUT-R SENS CABLE ASM
COUT−Rセンサ束線組
1
86 400-47907 SBR2 RELAY CABLE ASM
センサブロックR2中継束線組
1
87 400-42210 GUIDE BLOCK RL
ガイドブロック RL
1
88 402-19323 WAIT-R SENSOR ASM
WAIT−Rセンサ組
1
89 402-19325 STOP-R SENSOR ASM
STOP−Rセンサ組
1
90 402-19324 COUT-R SENSOR ASM
COUT−Rセンサ組
1

- 151 -
76.SYSTEM DIAGRAM (OPERATION/CPU/MONITOR)
SYSTEM DIAGRAM(OPERATION / CPU / MONITOR)
REAR MO NITOR O PTION
8-2A
POWER UNIT(L)
CN030
10-1A
PWRL030
OPEF13
OPERATION PCB
(F)
CN13
CN7
CN2
OPEF -7
OPEF-2
OPEF-12
CN12
CN22
CN19
CN8
OP CN8
OP CN1
CN21
OPEF21
CHG-EXMOUSE/KEYBOARD
SELECTOR
EX
9-4B
CN1
CN15
CN718
CN14
OPEF-14
CN24
HOD OPTION
CN8
HOD BOX
11-2B
CN9
CN7
XY-RE LAY PCB
3-4D
XY-9XY-7
KEY C HANGE
SW
OP
OP
CN7L
CN7R
COVER OPEN
SW_LF
COVER OPEN
SW_RF
MNLT_LF
MNLT_RF
EMG SW_FR
MINIPATLITE
MINIPATLITE
8-2C
POWER UNIT(R)
CN030
10-1B
PWRR030
OPER13
OPERATION PCB
(R)
CN13
CN7
CN2
CN12
CN22
CN19
CN8
CN1
CN15
CN10
CN14
OPER-14
OPER10
CN801
CN801
SIGNAL TOW ER
OP CN8
OP CN1
OP
OP
CN7R
CN7L
COVER OPEN
SW_LR
COVER OPEN
SW_RR
OPER-7
OPER-2
OPER-12
EMG SW_RR
MNLT_RR
MNLT _LR
MINIP ATLITE
MINIPATLITE
FRONT
KEY BOARD
MOUSE
CV-KB F
CV-MS F
KB F
MS F
CV-KB R
CV-MS R
KB R
MS R
CN24
HOD OPTION
CN8
HOD BOX
REAR
KEY BOARD
MOUSE
9-5B
MS2
KB2
MS1
KB1
RS PC
RS-PC
9-1B
KB/MS PC
MOUSE/KEYBOARD
SELECTOR
9-5C
COM
5-2B
ATX P OWER
BUTTERY UNIT
CN55
CN123
CN125
1-4C
CN1
LAN
COM1
CPU BOARD
CN13
HDD I/F
COVE R
HLC
SSD
HDD
HARD DISK
ACCESS LAMP
HDD LAMP
HDD LAMP
HDD-CP
IDE
KB
MOUSE
LPT
USB1
USB2
FDD
LPT
DVI1
COM2
13-4A
COVER
CN13
COVER
USB1
PRINTER
USB2
HOST
HOST
LCD A
EXT 1
CONSOLE SW
SUPER I MPOSE
BOARD
7-3B
NTSC1
NTSC2
PCB
IP-X5
NTSC1
NTSC2
INPS
INPS
LCD B
ATX-5
FRONT M ONITOR
VIDEO
RS232C
DC12V
F-LCD
FLCD
RS232C
RS1
9-4B
ATX POWER
CN5
CN10
CN8
13-5C
ATX-10
F-LCD
REAR M ONITOR
VIDEO
DC12V
RS232C
RLCD
RS232C
R-LCD
REAR
MONITOR
OPTION
RS2
RS2
MOUSE/KE YBOARD
SELECTOR
RS1
9-4C
67
4
5
11
10
10
8
9
26
27
28
12
13
14
14
36
31
35
37
12
13
14
14
10
10
29
30
18
19
38
39
34
35
34
15
16
17
18
19
22
20
21
24
25
32
33
20
21
40
3
42
41
43
48
45
46
47
49
50
50
53
54
55
54
56
56
51
57 58 59
60
52
60
61
6123
62
3
40
1
2
3
44