西门子技术培训资料TX等糸例 - 第183页
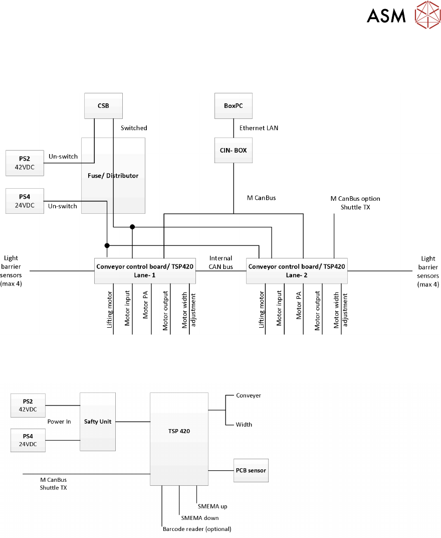
7 传送导轨系统 7.4 传送导轨电气系统概览 技术培训 SIPLACE TX系列 10/2016 183 7.4 传送导轨电气系统概览 SIPLACE 移载机 SIPLACE 移载机扩展部件有两种配置,即上游配置和下游配置,下面说明两种配置的接线和跳线设 置。 有关详细信息,请见电路图。

7 传送导轨系统
7.3 传送导轨功能
182 技术培训 SIPLACE TX系列 10/2016
7.3.4 PCB 传送导轨模式
TX 在贴片区最多可以停留两个 PCB,从而减少传送时间。
前置条件:
●
模式已启用
●
PCB 的长度小于 175 mm
●
安装了缓冲器区光传感器
贴片区缓存另一块 PCB(PCB 2)。仅加工 PCB 1,为其贴装元件。
PCB 1 离开贴片区时,PCB 2 移到停板位置,然后进行加工,同时 PCB 3 会移到贴片区的缓冲区。
默认启用传送导轨模式,但是可以在服务 – 传动导轨配置 – 轨道 x – 参数下停用。
提示
真空支撑工具
使用真空支撑工具时不能使用 PCB 护送模式。

7 传送导轨系统
7.4 传送导轨电气系统概览
技术培训 SIPLACE TX系列 10/2016 183
7.4 传送导轨电气系统概览
SIPLACE 移载机
SIPLACE 移载机扩展部件有两种配置,即上游配置和下游配置,下面说明两种配置的接线和跳线设
置。
有关详细信息,请见电路图。

7 传送导轨系统
7.4 传送导轨电气系统概览
184 技术培训 SIPLACE TX系列 10/2016
上游配置 下游配置
电源至 TX 的连接 -X15.S1 -X15.S2
CAN 总线至 TX 的连接 CAN3.EXT CAN3.EXT
电源至 TX 的连接 X50 X50
CAN 总线至移载机的连接 X52 X52
SMEMA 至 TX 的连接 -XL1 和 XL2 上游 -XL1 和 XL2 下游
SMEMA 至移载机的连接 -XL1-DS 和 XL2-DS(下游) -XL1-US 和 XL2-US
(上游)
TSP 420 跳线设置 JP1 引脚 1 和 2 短接 JP1 引脚 1 和 2 短接
对于将两个 SIPLACE 移载机扩展部件与一个 SIPLACE TX贴片机相连的特殊配置,可对 CAN 电缆
和 TSP 420 跳线设置进行如下配置。
CAN 电缆 IDC 连接器 上游配置 下游配置
-X1 -X1*(电缆:下游) CAN3.EXT (TX)
-X1* 无连接/备用 -X1(电缆:上游)
-X52 -X52(移载机上游) -X52(移载机下游)
TSP 420 跳线设置 JP1 引脚 1 和 2 短接 JP1 引脚 2 和 3 短接
提示
移载机安全回路
安全回路并不是一个与贴片机相连的硬件。
安全回路由贴片机软件通过 CAN 总线进行控制。