西门子技术培训资料TX等糸例 - 第227页
9 控制和通信 9.2 贴片机通信总线概览 技术培训 SIPLACE TX系列 10/2016 227 CAN 总线概览 贴片机 CAN 总线组件概览 CAN总线回路 1 CAN总线回路 2 CAN总线回路 3 MGCU 1(主轴) MGCU 2(主轴) I/O单元(输入/输出模块) MHCU1(贴片头轴) MHCU1(贴片头轴) 传送轨道控制卡(TSP) I/O单元(输入/输出模块) I/O单元(输入/输出模块) 移载机扩展部件 固定…

9 控制和通信
9.2 贴片机通信总线概览
226 技术培训 SIPLACE TX系列 10/2016
9.2 贴片机通信总线概览
TX贴片机使用三种不同的总线系统:
MCAN(贴片机 CAN 总线)
MCAN 总线负责 BoxPC 与贴片机各个部件之间的通信。
GCAN(悬臂 CAN 总线)
GCAN 总线负责悬臂控制单元 (MGCU) 和贴片头控制单元 (MHCU) (例如贴片头 CAN 诊断或
SIRIO 通信)之间的通信。
FDB GCU(快速驱动总线 GCU)
快速驱动总线 GCU 直连一个贴片区域的两个 GCU,其负责悬臂同步(防止发生碰撞)。
1. MCAN(贴片机 CAN 总线)
2. 快速驱动总线 (FDB)
3. GCAN(悬臂 CAN 总线),
另连接至培训接口 1/2
MCAN(贴片机 CAN 总线)
TX 贴片机配有三个独立的 CAN 总线环 (CAN1 / CAN2 /CAN3)。
CAN 总线的运行速度为 1 MBit/s。
CAN 接口 (CIN)(并非台式计算机的 CAN 卡)可用作连接至 BoxPC / SIRIO 的接口。

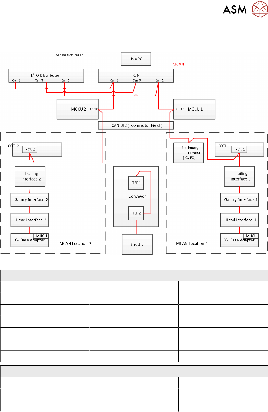
9 控制和通信
9.2 贴片机通信总线概览
技术培训 SIPLACE TX系列 10/2016 227
CAN 总线概览
贴片机 CAN 总线组件概览
CAN总线回路 1 CAN总线回路 2 CAN总线回路 3
MGCU 1(主轴) MGCU 2(主轴) I/O单元(输入/输出模块)
MHCU1(贴片头轴) MHCU1(贴片头轴) 传送轨道控制卡(TSP)
I/O单元(输入/输出模块) I/O单元(输入/输出模块) 移载机扩展部件
固定式相机 COTi2/FCU2
COTi1/FCU1
CIN盒 CIN盒 CIN盒
贴片头 CAN总线500KBit/s:
压力控制阀(C&P20) 保持回路传感器 底部光传感器
DP(CPP/C&P20) SCS
阀块(CPP) EEPROM Z/星型轴

9 控制和通信
9.3 MGCU 和 MHCU
228 技术培训 SIPLACE TX系列 10/2016
GCAN(悬臂 CAN 总线)
TX贴片机设有主机CAN总线以及额外的悬臂CAN总线。
悬臂CAN总线为悬臂控制单元(MGCU)和贴片头控制单元(MHCU)之间同步提供通信。
GCAN总线组件
MGCU 1/2(主轴)和 MHCU(贴片头轴)。
快速驱动总线 (FDB)
除了机器 CAN 总线和悬臂 CAN 总线系统之外,TX 贴片机还使用快速驱动总线 (FDB)。
基于分散驱动概念,该 CAN 系统可用于提高 MHCU 和 MGCU 之间的数据交换速度,从而以 20
Mbit/s 的传输速度(对比 MCAN 和 GCAN 总线的 1Mbit/s 的速度)实现超快的信号通信来控制轴。
通过FDB,您可以让数据非常灵活地适应驱动,而无需实施新功能。
FDB完全独立于贴片机CAN总线。
9.3 MGCU 和 MHCU
MGCU(模块化悬臂控制单元):
MGCU用于控制悬臂主轴X和Y,它由控制模块(CM)和电源模块(PM)组成,基本上轴卡为控制
模块,伺服卡为电源模块。
根据 MGCU 类型,可以控制 2 个悬臂轴(MGCU2)或3 个悬臂轴(MGCU3)。MGCU2 用在TX
贴片机上作为悬臂(每个悬臂使用一个 MGCU2)主轴(X/Y轴)的控制器。
1. X 电机连接
2. Y 电机连接
3. LED
4. DIP 开关
5. BUS连接
6. X-Y 跟踪信号插头
7. MCAN和GCAN
8. 24V电源失败信号和300VDC链
路
MHCU(模块化贴片头控制单元)
MHCU 用于控制贴片头轴(星形轴/Z轴),也由控制模块 (CM) 和电源模块 (PM) 组成。