西门子技术培训资料TX等糸例 - 第232页
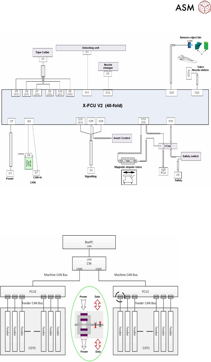
9 控制和通信 9.8 FCU 232 技术培训 SIPLACE TX系列 10/2016 9.8 FCU TX贴片机上的FCU(供料器控制单元) 具有以下功能: ● 与供料器通信和装载COT。 ● 控制料带切割器(里外移动气缸,传感器的状态查询)。 ● 吸嘴交换器检测和吸嘴工作站(C&P20和CPP的吹气阀)控制。 ● 元件/吸嘴抛料盒的传感器查询。 在生产过程中(SW1= OFF),由传感器识别抛料盒,LED显示状态。 FC…

9 控制和通信
9.6 网络结构
技术培训 SIPLACE TX系列 10/2016 231
9.6 网络结构
网络结构
IP 地址 子网掩码 备注
SIPLACE局域网 172.22.xxx.xxx 255.255.0.0 计算机上LAN连接
CIN 192.168.255.239 255.255.255.224 计算机上LAN连接
工作站计算机 192.168.255.249 255.255.255.224
9.7 轴控制
轴控制

9 控制和通信
9.8 FCU
232 技术培训 SIPLACE TX系列 10/2016
9.8 FCU
TX贴片机上的FCU(供料器控制单元) 具有以下功能:
●
与供料器通信和装载COT。
●
控制料带切割器(里外移动气缸,传感器的状态查询)。
●
吸嘴交换器检测和吸嘴工作站(C&P20和CPP的吹气阀)控制。
●
元件/吸嘴抛料盒的传感器查询。
在生产过程中(SW1= OFF),由传感器识别抛料盒,LED显示状态。
FCU需要编址设置。有关 TX,请查看下图。
开关设置
打开 关闭
SW1 抛料盒的测试模式已取消激活 抛料盒测试模式已激活
SW2 60 Fold FCU 40 Fold FCU
SW3 没有带虚拟按钮的插件控制 有带虚拟按钮的插件控制
SW4 HW版本8,设有料带割刀和吸嘴交换器功
能
HW版本,未设计料带割刀和吸嘴交换器功能

9 控制和通信
9.9 供料器通信
技术培训 SIPLACE TX系列 10/2016 233
控制和通信 – FCU概览
9.9 供料器通信
供料器控制单元(FCU)和X供料器之间的通信通过供料器CAN总线进行。
该CAN总线仅负责FCU和供料器之间的通信。
FCU至每个供料器的数据和电源非接触式传输。