西门子技术培训资料TX等糸例 - 第73页
5 贴片头 5.1 CPP 贴片头 技术培训 SIPLACE TX系列 10/2016 73 MHCU 功能电源 该功能可为电气设备和 Z 轴提供 42V 的电压。 贴片头接口 (C700) 上的供电柜为 MHCU 提供 25 V 的电压。 所有必需的内部电压(+24V、+15V、-15V、+5V、+3.3V、+1.5V)均由悬臂上的贴片头接口生成。 此外,轴工作电压(星型轴 150 V/Z轴 42 V)由贴片机电源提供。 MHCU 功…

5 贴片头
5.1 CPP 贴片头
72 技术培训 SIPLACE TX系列 10/2016
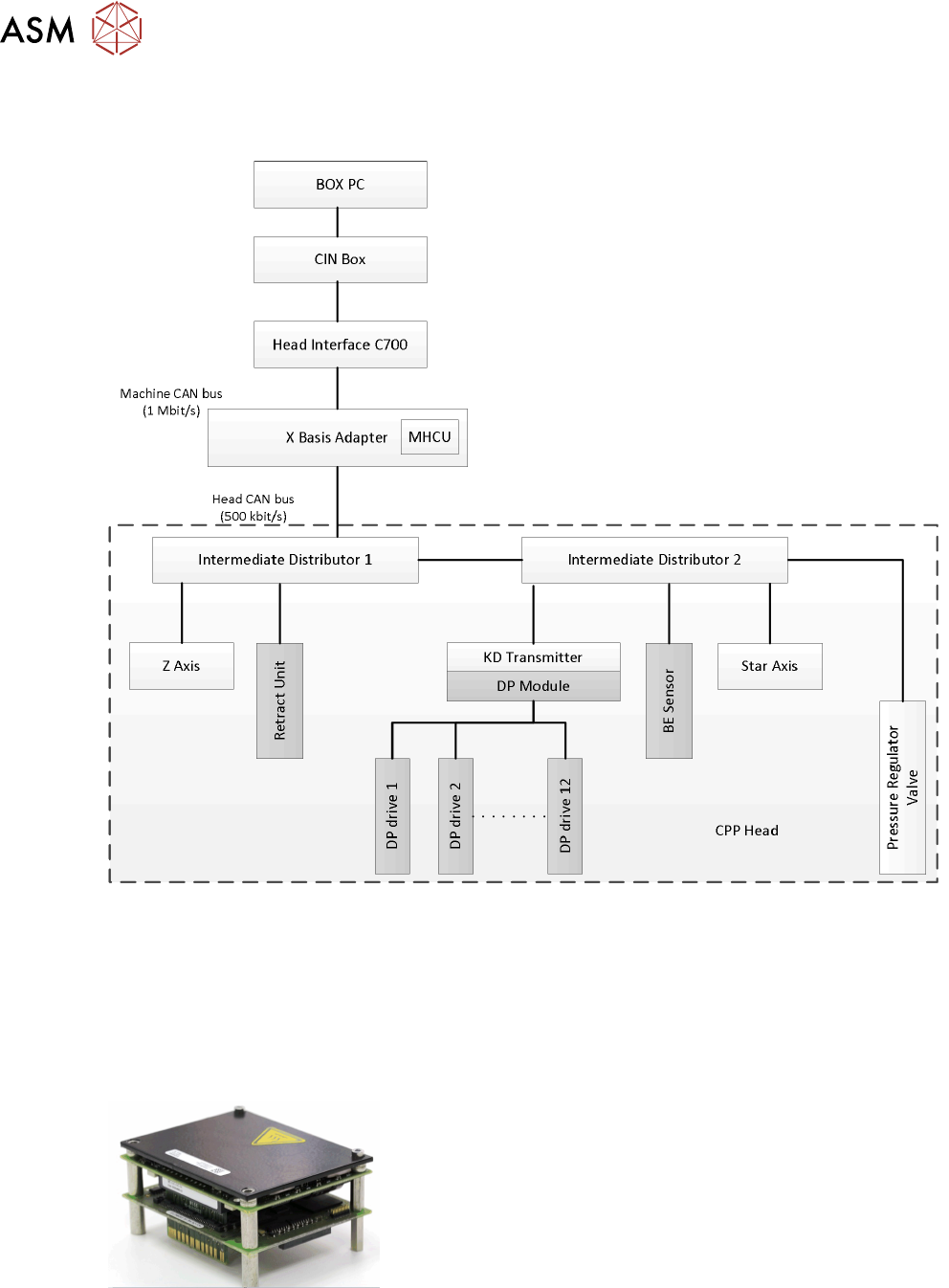
5.1.5.1 CAN 总线
5.1.5.2 MHCU 概览
MHCU 的功能在于对不同贴片头类型(C&P20 P、CPP 及双头)的两个贴片头的轴进行位置控制。
此外,MHCU 还集成了调压阀、元件传感器以及 DP 轴通信接口的功能。
该装置由控制模块 (CM) 和电源模块 (PM) 组成,基本上轴卡为控制模块,伺服卡为电源模块。

5 贴片头
5.1 CPP 贴片头
技术培训 SIPLACE TX系列 10/2016 73
MHCU 功能电源
该功能可为电气设备和 Z 轴提供 42V 的电压。
贴片头接口 (C700) 上的供电柜为 MHCU 提供 25 V 的电压。
所有必需的内部电压(+24V、+15V、-15V、+5V、+3.3V、+1.5V)均由悬臂上的贴片头接口生成。
此外,轴工作电压(星型轴 150 V/Z轴 42 V)由贴片机电源提供。
MHCU 功能
贴片机控制装置通过 CAN 总线,进行中心控制、轴的调整以及与贴片机计算机系统进行通信。
软件应用程序的任务:
●
BIOS 负责启动 MHCU
●
应用程序 1: 与贴片机软件通信
●
应用程序 2: 电机控制

5 贴片头
5.1 CPP 贴片头
74 技术培训 SIPLACE TX系列 10/2016
5.1.6 基板描述
5.1.6.1 中部分配器 1 和 2
中部分配器 1
1. LED
2. X2 连接贴片头适配器的扁平带状电缆接
头
3. X1 连接贴片头适配器的扁平带状电缆接
头
4. X15 收缩气缸
5. X22 Z 轴编码器的接头
6. X24 Z 轴电机
7. X25 中部分配器 2 的接头
LED
V106 工作电压 +15 V V115 工作电压 +24 V_DP/3.3V_DP
V107 工作电压 + 5 V V116 压力控制阀状态
V108 工作电压 -15 V V117 Z 轴向下传感器“开”
V111 Z 轴编码器错误 V118 返回气缸已移出
V112 星型轴编码器错误