SM471_TechnicalReference(Eng_Ver1.3) - 第116页
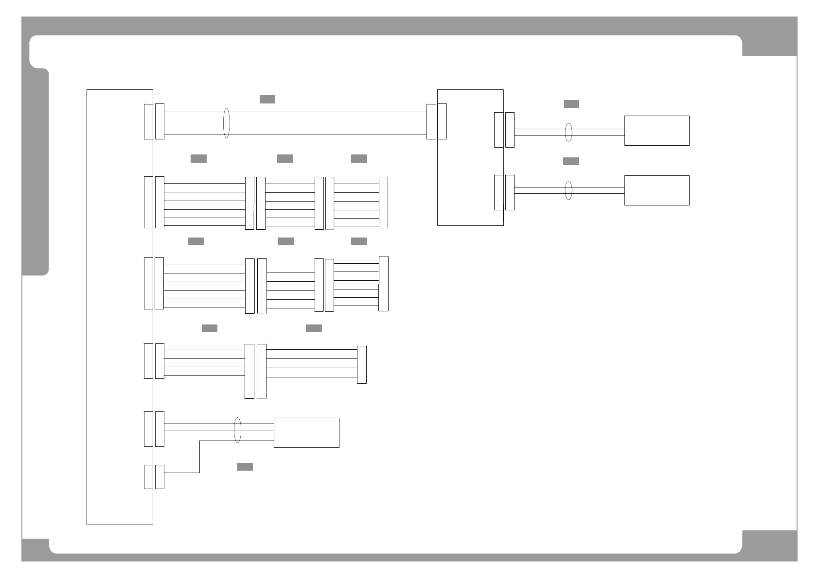
Page SAMSUNG TECHWIN 106 SM471 F ront Feeder Board Interface (1/2) CN1 1P 34P FRONT FEEDER I/F BOARD FRONT FEEDER INPUT EXT B/D +24V GND GND +24V /IO_RESET +24G +12G +12V CAN_H CAN_L CAN_H CAN_L /IO_RESET +24G +12G +12V …

Page
SAMSUNG TECHWIN
105
SM471
Camera IO Board
NO. Lev. PART NO. PART NAME Q'TY Old No. Supply Supply LT Reference
1 AM03-005547A CABLE ASSY-HD1_FLY_CAM_PW_SYNC 1 SM471-VIS005
2 AM03-005549A CABLE ASSY-HEAD2 FLY CAM PWR/SYNC 1 SM471-VIS007
3 AM03-005548A CABLE ASSY-FLY_CAM_PWR-SYNC_EXT 1 SM471-VIS006
4 AM03-005550A CABLE ASSY-HEAD1 FLY CAM SIG 1 SM471-VIS008
5 AM03-005552A CABLE ASSY-HEAD2 FLY CAM SIG 1 SM471-VIS010
6 AM03-005551A CABLE ASSY-FLY CAM SIG EXT 1 SM471-VIS009

Page
SAMSUNG TECHWIN
106
SM471
Front Feeder Board Interface (1/2)
CN11P
34P
FRONT FEEDER I/F
BOARD
FRONT FEEDER
INPUT EXT B/D
+24V
GND
GND
+24V
/IO_RESET
+24G
+12G
+12V
CAN_H
CAN_L
CAN_H
CAN_L
/IO_RESET
+24G
+12G
+12V
4
5
6
4
5
6
4P
CN4P
6P
CN3P
B1
B2
B3
4
5
6
2
A2
3
A3
CN3S
1
A1
6P
CN2P
3
3
CN2S
1
2
1
2
CAN MASTER
CN1
CONV IF BD
CN3
4
1
4
1
CN4S
22
33
11
34
~
34
~
CN11S
11
34
~
34
~
CN1PCN11S
34P
SM_FD005
60 60
1
60P
~
CN3P
1
~
CN3S
11
60
60P
~
60
~
CN2P
CN2S
FEEDER #30~#58
RIGHT B/D
FRONT FEEDER BASE
SM_FD007
FEEDER #1~#29
FRONT FEEDER BASE
LEFT B/D
SM_FD006
FEEDER INPUT(#1~#58)
FEEDER INPUT(#59~#116)
A2
B2
A3
B3
B1
A1
SAFETY CONTROL B/D
SM471_CA102-1
CAN_H
CAN_L
/IO_RESET
+24G
+12G
+12V
4
5
6
3
2
1
SM411_CA201
SC-J7L-1
+24V
GND
GND
+24V
3
2
1
4
SM471_CA101-2
3
4
5
6
2
1
A2
B1
A1
A3
B2
B3
A2
B1
A1
A3
B2
B3
A2
B1
A1
A3
B2
B3
A2
B1
A1
A3
B2
B3
SM471_CA202
SM471_CA102
SC-J9L-1
SC-J4R-1
SM471_FD101
CN21
SC-J8L-1
A2
B1
A1
A3
B2
B3
A2
B1
A1
A3
B2
B3
SC-J3R-1
SM471_CA101-1
FRONT FEEDER BASE
RIGHT B/D
FEEDER #30~#58
SM_FD004
~
~
12 12
CN8P
12P
1
CN12S
1
11
60
60P
~
60
~
CN6P
CN6S
A2
B2
A3
B3
B1
A1
A2
B2
A3
B3
B1
A1
A2
B2
A3
B3
B1
A1
SM471_SC203
[2 ] [3 ]
[1 ]
[4 ]
[1 2 ]
[5 ] [6 ] [7 ]
[8 ] [9 ]
[1 0 ]
[1 1 ]

Page
SAMSUNG TECHWIN
107
SM471
Front Feeder Board Interface (1/2)
NO. Lev. PART NO. PART NAME Q'TY Old No. Supply Supply LT Reference
1 J90800840B FDR INPUT EXT CABLE ASSY SM_FD005 1 SM_FD005
2 AM03-005398A CABLE ASSY-FFDR-CVIF_CAN_J9L 1 SM471_CA102-1
3 AM03-005400A CABLE ASSY-CAN_TW_J4R-J9L 1 SM471_CA202
4 AM03-005397A CABLE ASSY-FFDR-CVIF_CAN_J4R 1 SM471_CA102
5 AM03-005393A CABLE ASSY-AXIO_BD_2_FFD_CAN_J8L SM471-CA101-2
6 AM03-005396A CABLE ASSY-AXIO_CAN_FDR_UL_J3R-J8L 1 SM471_CA201
7 AM03-005392A CABLE ASSY-AXIO_BD_2_FFD_CAN_J3R 1 SM471_CA101-1
8 AM03-005455A CABLE ASSY-FRONT FDR CTRL PWR_J7L 1 SM471_FD101
9 AM03-005454A CABLE ASSY-BD_PW_SC_T-BOX_J7L 1 SM471_SC203
10 J90800839D RIGHT FDR SOL OUTPUT CABLE ASSY 1 SM_FD004
11 J90800841C LEFT FDR SENSOR INPUT CABLE ASS 1 SM_FD006
12 J90800842C RIGHT FDR SENSOR INPUT CABLE AS 1 SM_FD007