JX-300LED-Rev02.pdf - 第107页
- 10 2 - RE F .NO NOTE PA RT NO D E S C R I P T I O N 品 名 Q ty 1 400 -021 51 OCC C A M ERA C ABLE A SM OCC カメラケーブル組 1 2 400 -583 85 X Y B E A R C A B L E S A S M XY ベアケーブル組 1 3 400 -019 18 LIGHT CT RL P CB AS M.( 50) ライト…

- 101 -
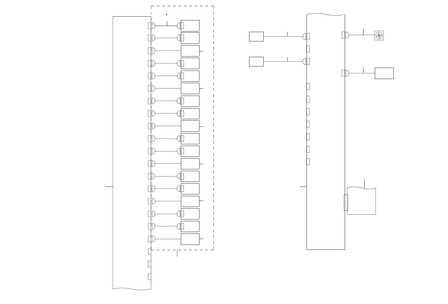
51.SYSTEM DIAGRAM (HEAD UNIT)(1)
SYSTEM DIAGRAM(HEAD UNIT)(1)
OC C1 (L )
OCC2(L)
BAD MARK opt ion
HM S option
8-4 C
10-2A
4-2C
CN018
CN018
10-4A
1-3C
1-3C
1-3C
1-4D
CN808 C N8
9-1C
X Y BEAR CABLES
POWER UNIT(4/6)
CN2 46
X Y BEAR CABLES
X Y BEAR CABLES
CN19
CN13
BAD
MA RK
SEN SOR
AMP
H EIG HT
S ENS OR
AMP
LS4 -5CN 5
CN2CN8 02
X Y BEAR CABLES
CN7
CN20
CN8 09
CN9
CN8 52
CN12(CN52)
LI GH T CTRL PCB(2/2)
CN 479LS2-1CN1
CN805
C N47 8LS 5-4
CN5
IP-X 3R A PCB(3/3)
CN 4
CN4
CN82 3CN3
CN806CN6
SAFETY PCB (2/4)
LS1-7CN7
CN801
CN 245
HEAD MAIN PCB(1/2)
CN 1
I/O CON TROL PC B(2/4)
OCC-C
LIGHT PCB
OCC-A
LIGHT PCB
OCC L
1 4 6
2 2 2
89
2
11
12
14
13 15 16
7
310517
18

- 102 -
REF.NO NOTE PART NO D E S C R I P T I O N
品 名
Qty
1 400-02151 OCC CAMERA CABLE ASM
OCC カメラケーブル組
1
2 400-58385 XY BEAR CABLES ASM
XY ベアケーブル組
1
3 400-01918 LIGHT CTRL PCB ASM.(50)
ライトコントロール基板組(50)
1
4 400-02140 OCC LIGHT CABLE ASM
OCC ライトケーブル組
1
5 401-35753 SAFETY PCB ASM JX-300LED
セーフティ_基板_組_ JX −300 LED
1
6 400-45452 HEAD SP CABLE ASM ヘッド SP ケーブル組 1
7 400-90481 HEAD MAIN PCB ASM
ヘッドメイン基板組
1
8 400-02185 HIGHT SENSOR CABLE ASM
HMS アンプケーブル組
1
9 400-02267 BAD MARK SENSOR ASM
バッドマークセンサ組
1
10 400-01943 I/O CTRL PCB ASM.
I / O CTRL 基板組
1
11 400-45435 HEAD MAIN PWR CABLE ASM
ヘッドメインパワーケーブル組
1
12 400-45453 OCC L CABLE ASM
OCC L ケーブル組
1
13 400-10386 CCD CAMERA
CCD カメラ
1
14 400-45456 OCC LIGHT L CABLE ASM
OCC ライト L ケーブル組
1
15 400-01979 OCC C LIGHT P.C.B ASM
OCC 同軸照明基板組
1
16 400-01959 OCC A LIGHT PCB ASM.
OCC A ライト基板組
1
17 400-52359 IP-X3R ASM A
IP−X3R基板A組
1
18 401-35748 POWER UNIT ST JX-300LED
電源_ユニット_ ST _ JX −300 LED
1

- 103 -
52.SYSTEM DIAGRAM (HEAD UNIT)(2)
SYSTEM DIAGRAM(HEAD UNIT)(2)
8-4A
Z2 VAC SV
Z1 VAC
SENSOR
CN7
CN 14
CN33
Z6 VAC
SENSOR
CN6
Z6 BLW SV
CN6
Z6 VA C S V
CN 13CN 13
CN3 2CN32
Z5 VAC
SENSOR
CN5
Z5 BLW SV
CN5
Z5 VAC SV
CN 12CN 12
CN 31CN 31
Z4 VAC
SENSOR
CN4
Z4 BLW SV
CN4
Z4 VAC SV
CN11CN11
CN30CN30
Z3 VAC
SENSOR
CN3
Z3 BLW SV
CN3
Z3 VAC SV
CN10C N10
CN2 9CN29
Z2 VAC
SENSOR
CN2
Z2 BLW SV
CN2
CN9CN9
CN2 8CN28
CN1
Z1 BLW S V
CN 1
Z1 VAC S V
CN8CN8
CN2 7CN27
HEAD RELAY PCB(1/2)
CN 15
HEAD FAN
CN 15
80P
7-3D
CN34 CN21
8-2D
CN18
CN16
CN17
HEAD RELAY PCB(2/2)
CN 19
NO ZZLE UP SV
CN 19
CN 18
CN 16
CN26
CN25
CN24
CN23
CN22
CN21
CN20
D-M9NL
D-M9NL
NOZZLE
DOWN
SENSOR R
NOZZLE
DOWN
SENSOR L
2 3
VACUUM PUMP OPTION
9
1
45678
10 11
12 13
HEAD MAIN PCB(2/2)
14
14
15