JX-300LED-Rev02.pdf - 第120页
- 11 5 - 5 8 .SY S TE M DI AG RA M (C PU ) SYSTEM DIAGRAM(CPU) COV ER LA N UPS option 10- 2B 1-3C LA N LA N COVER CH 2 US B CH2 CH 1 USB C H1 SS D HDD HDD I/F CP U BOARD(2/3) LPT COM1 POWER U NIT(6/6) 1-2C CABLE ACCESSOR…

- 114 -
REF.NO NOTE PART NO D E S C R I P T I O N
品 名
Qty
1 400-66604 SAFETY SWITCH RELAY CABLE ASM
安全スイッチ中継ケーブル組
1
2 400-02205 F-EMG SWITCH CABLE ASM
F エマージェンシーケーブル組
1
3 400-02254 COVER OPEN SWITCH CABLE ASM
カバーオープン SW
1
4 400-44846 XY RELAY PCB ASM OPE - CN16 CA
ケーブル
1
5 400-68898 R-SW RELAY CABLE ASM
リアスイッチ中継ケーブル組
1
6 400-45440 OPEPANE PWR CABLE ASM
オペパネパワーケーブル組
1
7 400-02197 RS232C CABLE ASM
RS 232 C ケーブル組
1
8 400-02203 OP S P CABLE ASM
OP S / P ケーブル組
1
9 400-02207 OP FG CABLE ASM
OPFG ケーブル組
1
10 E9649-729-000 HOD ASM.
HOD 組
1
11 400-68865 R-EMG SW CABLE ASM
リア非常停止スイッチケーブル組
1
12 400-68899 R-COP SW CABLE ASM
リア非常停止スイッチケーブル組
1
13 400-02204 R OP SWITCH CABLE ASM
R OP スイッチケーブル組
1
14 400-01956 OPERATION SW PWB ASM.
オペパネ SW 基板組
1
15 400-02206 R-EMG SWITCH CABLE ASM
R エマージェンシーケーブル組
1
16 400-01943 I/O CTRL PCB ASM.
I / O CTRL 基板組
1
17 400-44557 XY RELAY PCB ASM
XY リレー基板組
1
18 401-37708 OPERATION PCB ASM
オペレーション基板組
1

- 115 -
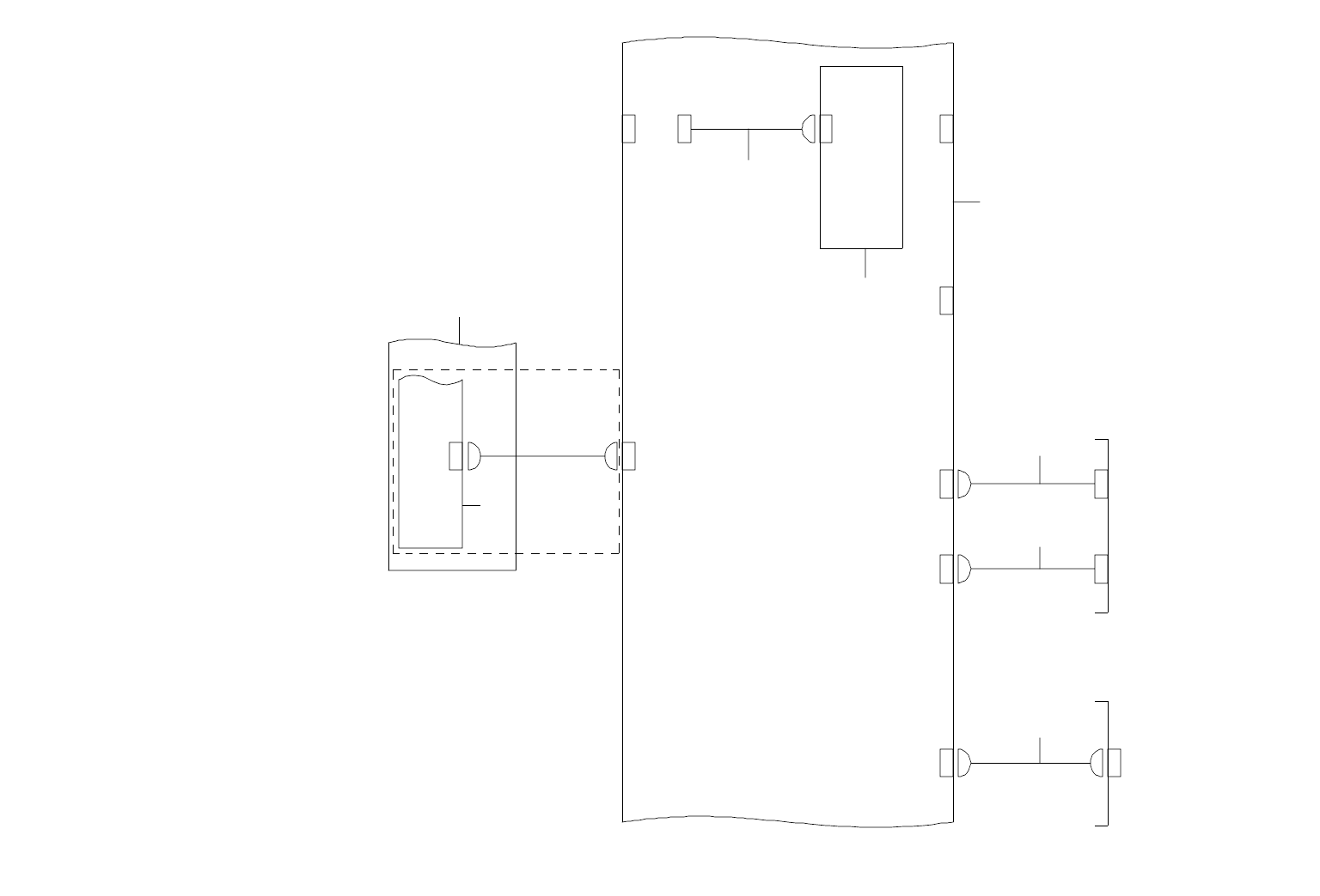
58.SYSTEM DIAGRAM (CPU)
SYSTEM DIAGRAM(CPU)
COVER
LAN
UPS option
10-2B
1-3C
LANLAN
COVER
CH2USB CH2
CH1USB CH1
SSD
HDD HDD I/F
CPU BOARD(2/3)
LPT
COM1
POWER UNIT(6/6)
1-2C
CABLE
ACCESSORY
(2/2)
UPS
15-3 A
1
2
3
44 5
6
7

- 116 -
REF.NO NOTE PART NO D E S C R I P T I O N
品 名
Qty
1 401-13723 CPU BOARD
CPU ボード
1
2 400-45441 SSD I/F CABLE ASM
SSD I / F ケーブル組
1
3 401-37444 ENV SYS ASM(JX-300LED 132 MES)
システム組(JX −300 LED 132 MES)
1
4 400-44522 USB RELAY CABLE
USB 延長ケーブル
1
5 HW-0018100-80 LAN CABLE
LAN ケーブル
1
6 401-35748 POWER UNIT ST JX-300LED
電源_ユニット_ ST _ JX −300 LED
1
7 400-95745 UPS
UPS
1