Vakuumtooling Neology HF3 - 第11页
Installationsanleitung Vacuum Tool ing Neology (00166109-01) SIPL ACE HF3 Ausgabe 02/2005 11 1.4 T ransport-Firmware 1.4.1 Hypertermi nal Aktivi eren des Progr amms "V akuum-T ool ing VD O Regens burg ". 1 Über…

Installationsanleitung Vacuum Tooling Neology (00166109-01) SIPLACE HF3
Ausgabe 02/2005
10
Um eine Crash-Situation des Transports mit dem Vakuum-Tooling zu vermeiden, muss die auto-
matische Breitenverstellung durch SIPLACE Pro deaktiviert werden. 1
Änderung der Konfig.ma im Verzeichnis SRDaten/SRCMA. 1
1
1
1
Änderung von 1 auf 0
Installationsanleitung Vacuum Tooling Neology (00166109-01) SIPLACE HF3
Ausgabe 02/2005
11
1.4 Transport-Firmware
1.4.1 Hyperterminal
Aktivieren des Programms "Vakuum-Tooling VDO Regensburg". 1
Über einen externen Rechner muss man sich mit dem Schnittstellen-Kabel (RS 232) auf die
Transportsteuerung via Hyperterminal verbinden. 1
Die Anleitung sowie das Programm befinden sich auf der beiliegenden CD. 1
1.4.2 Download der SOKO-Transport-Firmware im SITEST
Downloading der SOKO-Transport-Firmware T0610515.HEX, welche auf CD beiliegt. 1
1.4.3 Funktionsweise der SOKO-Transport-Firmware
Die beiden Ausgänge des Vakuum Sensors werden von der Transport FW abgefragt. Liegen die
beiden Signale „Hubtisch oben“ und „Vakuum aufgebaut“ an, so wird der Bestückprozess freige-
geben. Nach der Bestückung wird zusätzlich abgefragt, ob das Vakuum vollständig abgebaut
wurde. Erst wenn dies erfüllt ist, kann der Hubtisch nach unten verfahren und die Leiterplatte in
das Zwischenband bzw. Ausgabeband transportiert werden. 1
1
1
1
1
1
1
1
1
1
1
1
1
1
1

Installationsanleitung Vacuum Tooling Neology (00166109-01) SIPLACE HF3
Ausgabe 02/2005
12
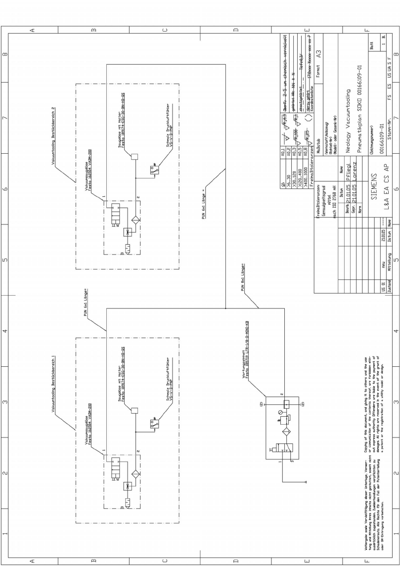
1.5 Pneumatikplan
1