NXTIIIC电路图 - 第146页
NAME TYPE 接続図 NFVc T I T L E モジュール∼ベース間接続 DRAWING No. 1 1 1 FUJI SECRET 2R GZB E00 010 3 ベースへ C N 1 モジュール制御 盤 M O D U L E C O N T R O L BO X M C B C N 1 C N 6 C OV E R SW 2R GZ BE 00 29 ** カバー開閉SW1 M 2 L S 4 C O V E R S …

NAME TYPE
接続図
NFVc
TITLE
可動ケーブル接続
DRAWING No.
10
10
FUJI SECRET
2RGZBC000103
MY
サーボBOX
SERVO BOX
2EGZSA0011*
2EGZSA0010**
PGY
リニアスケール基板
SCALE PCB
CN1 CN4
2EGZSA0020**
DC/DC POWER
2EGZSA0009**
PGY
Y軸スケールヘッド
MY
M
Y軸リニアモータ
PG
制御盤へ
平形ケーブル TYPE3
FLAT CABLE TYPE 3
2EGZSA0001**
MX1
2EGZSA0002**
PGX1
MX2
PGX2
MX1
M
PGX1
X軸サーボモータ
X AXIS SERVO MOTOR
2AGZSA0003**
(2RGZSA0003*)
平形ケーブル TYPE2
FLAT CABLE TYPE 2
PG1
2EGZSA0008**
M1
CND
2EGZSA0006**
CPU−BOXへ
(画像処理基板)
2AGZSA0002**
(2RGZSA0002**)
TO HEAD UNIT
HEAD CAM CN−H1 CN−H2
ヘッドユニットへ
(オンザフライカメラ)
ヘッドユニットへ
(モータ動力)
TO HEAD UNIT
ヘッドユニットへ
(モータエンコーダ)
TO HEAD UNIT
2EGZSA0007**
CN−H3
ヘッドユニットへ
(ヘッド機能基板)
TO HEAD UNIT
CNA
制御盤、リモートI/O基板へ
14LS12
平形ケーブル TYPE1
FLAT CABLE TYPE 1
2EGZSA0003**
2EGZSA0005**
2EGZSA0004**
2AGZSA0001**
(2RGZSA0001**)
マークカメラユニット
MARK CAMERA UNIT
TRIG
(LVDS)
CAMERA
(IEEE1394)
ヘッド着座確認SW
MARK CAMERA
CPU−BOXへ
(画像処理基板)
CNB
CPU−BOXへ
(画像処理基板)
CNC
基板高さセンサアンプへ
レーザー基板高さセンサヘッド
マークカメラ光源基板
MARK CAMERA LIGHT PCB
側射
落射
マークカメラ光源ユニット
MARK CAMERA LIGHT UNIT
MARK LED
RH0182*
FAN1
2RGZSA0010**
FAN1
Y軸リニアモータ冷却ファン(背面側上)
Y AXIS FAN1
FAN2
2RGZSA0011**
FAN2
Y軸リニアモータ冷却ファン(背面側下)
Y AXIS FAN2
Y軸リニアモータサーミスタ(背面側)
Y軸リニアモータサーミスタ(正面側)
ADDRESS
9
ADDRESS
9
ADDRESS
9
ADDRESS
8
ADDRESS
8
ADDRESS
8
2EGTSA0020**
2EGZSF0001**
M3Ⅲc モジュール
M3Ⅲc MODULE UNIT
平形ケーブル TYPE1
FLAT CABLE TYPE 1
(2EGZSA0021**)
※2次試作のみ、以降は平形に含む
FAN3
2RGZSA0016**
FAN3
Y軸リニアモータ冷却ファン(正面側)
Y AXIS FAN3
Zt2h816k
Zt2h816k
Downloaded at 2017/12/05 11:12:329 by 397B3171 DL#IK62Kg0n

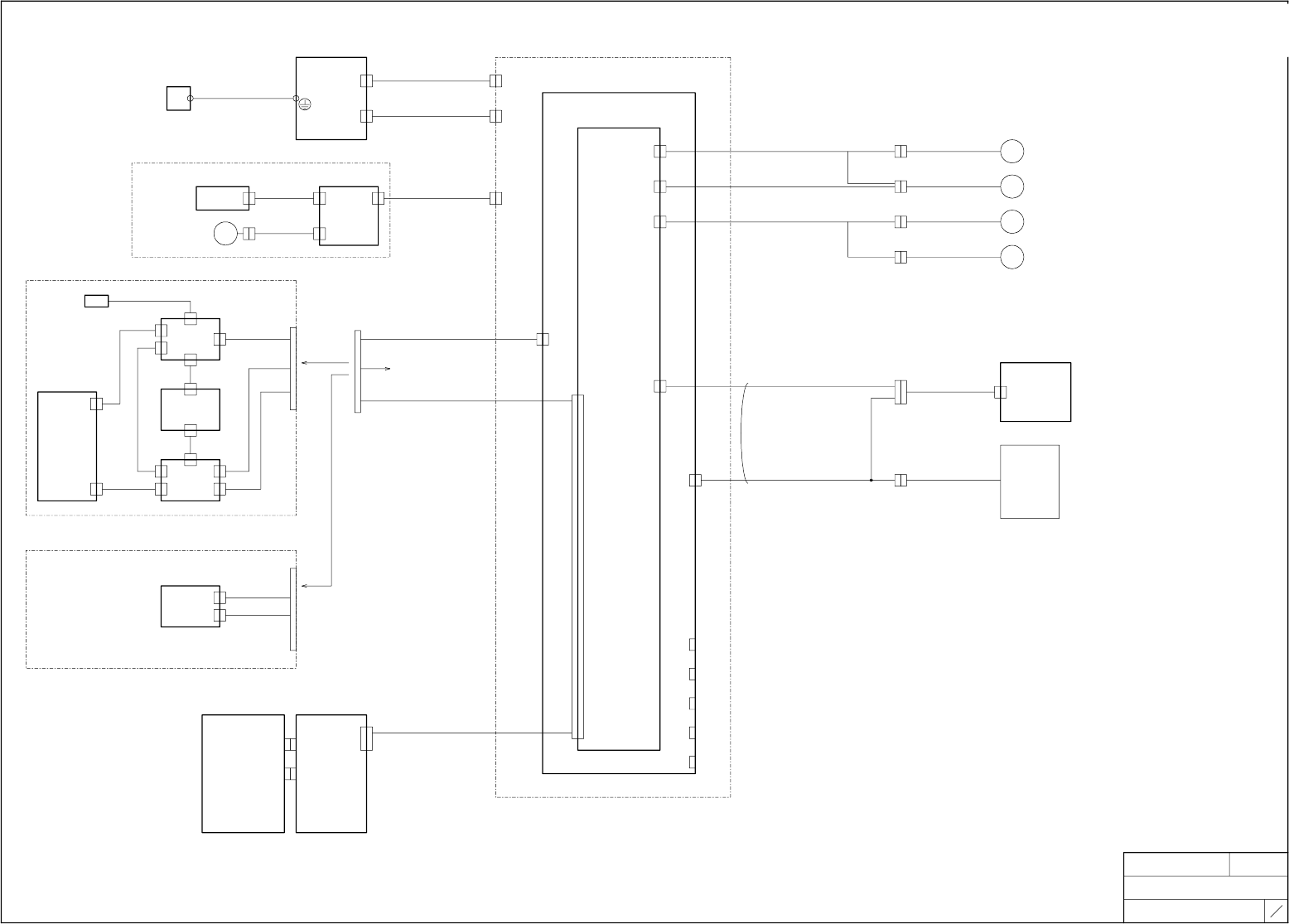
NAME TYPE
接続図
NFVc
TITLE
モジュール∼ベース間接続
DRAWING No.
1
11
FUJI SECRET
2RGZBE000103
ベースへ
CN1
モジュール制御盤
MODULE CONTROL BOX
MCBCN1
CN6
COVER SW
2RGZBE0029**
カバー開閉SW1
M2LS4
COVER SW 1
CN2R
EXCNC/V2
2EGZBE0001**
2EGZBE0002**
モジュールCPU−BOX
MODULE CPU−BOX
CPU基板
CPU PCB
1394a
(IEEE1394)
CN3
2EGZBE0043**
EXCNC/V1
コンベアコントロール基板
CONVEYOR CONTROL UNIT
CN2
CN4
CN3
(RS485)
CN1
(RS232C)
1 CY000
2 GB
3 CY001
4 GB
5 CY002
6 GB
7 CY003
8 GB
9 CY004
1 +24VA
2 CX002
CN−X
a−3
(CX002)
3 GA
4
1 +24VA
2 CX00A
CN−X
c−3
(CX00A)
3 GA
4
10 GB
11 CY00A
12 GB
CN8−1
1 CY005
2 GB
3 CY006
4 GB
5 CY007
6 GB
CN8−2
7 CY008
8 GB
9 CY009
10 GB
11 CY00B
12 GB
2EGZCF0001**(ダブル)
2EGZCE0001**(シングル)
2EGZCF0002**(ダブル)
2EGZCE0002**(シングル)
ベース接続コネクタCN3
BASE CONNECT CN3
ベース接続コネクタCN1
BASE CONNECT CN1
ベース接続コネクタCN2R
BASE CONNECT CN2R
M6Ⅲc モジュール
M6Ⅲc MODULE UNIT
TO BASE UNIT
ベースへ
TO BASE UNIT
ベースへ
TO BASE UNIT
レーン1 隣モジュール停止トリガー(ダブル)
レーン2 隣モジュール停止トリガー(ダブル)
レーン1 隣モジュール停止トリガ
レーン2 隣モジュール停止トリガ
カバー開閉SW2
M2LS4A
COVER SW 2
ベース接続コネクタCN2
BASE CONNECT CN2
ベースへ
CN2
TO BASE UNIT
CN15
モジュール制御I/F基板
MODULE CONTROL I/F PCB
コネクタ基板
CONNECTOR PCB
CONNECT
CN6
Z0センサ
Z AXIS 0 POS’ SENSOR
OPTOC
2EGZBE0025** 2RGZCE0001**
2LS1
CN7
UART5∼8
(RS232C)
CN23
CN23
CN23
2EGTBC0166**
UART5
(RS232C)
2EGTBE0097**
UART6
(RS232C)
UART7
(RS232C)
ADDRESS
9
I/F基板CN14へ
ADDRESS
6
M/C CN4へ
2AGTBC0011**
パーツカメラ光源FG
コプラナリティセンサアース用
LANE 1 PAIRED MODULE STOP TRIGGER(DOUBLE)
LANE 2 PAIRED MODULE STOP TRIGGER(DOUBLE)
LANE 1 PAIRED MODULE STOP TRIGGER
LANE 2 PAIRED MODULE STOP TRIGGER
GROUND:PARTS CAMERA LIGHT UNIT
GROUND:COPLANARITY SENSOR
Zt2h816k
Zt2h816k
Downloaded at 2017/12/05 11:12:329 by 397B3171 DL#IK62Kg0n

NAME TYPE
接続図
NFVc
TITLE
モジュール制御盤接続
DRAWING No.
2
11
FUJI SECRET
2RGZBE000103
モジュール制御盤
MODULE CONTROL BOX
モジュール制御I/F基板
MODULE CONTROL I/F PCB
コネクタ基板
CONNECTOR PCB
サーボBOX
SERVO BOX
Y軸モータ固定子
Y AXIS MOTOR STATOR
2EGZBE0010**
MCBCN17
J1
(CONTROL)
2EGZBE0041**
2EGZBE0011**
MCBCN15
J2
(POWER)
2EGZBE0006**
CN11
CONNECT
CN7
リモートIO基板(メイン)
TO REMOTE IO PCB(MAIN)
リモートIO基板(中継)
TO REMOTE IO PCB
(ADAPTER)
操作パネル
OPERATION PANEL
EXCN−3
CONNECT
CN5
2EGZSB0014**
DC−I/O
(POWER&EMG)
11・・+24VM4A
12・・E9
EXCN−1 21・・M226
2EGZSB0015**
22・・M225
CN3
フロント安全扉ロック
FRONT SAFETY DOOR LOCK
31・・K3108
32・・X003
E1・・Y004A
E2・・GA
M2FAN1
2RGZBE0032**
冷却ファン(下部1)(左)
CONNECT
CN10
M2
FAN1
COOLING FAN (UNDER 1)(L)
M2FAN4
2RGZBE0023**
冷却ファン(上部1)(左)
CONNECT
CN9
M2
FAN4
COOLING FAN (UPPER1)(L)
画像処理基板
VISION PCB
PARTS LIGHT
TRIG OUT
CN16
CN20
CN21
CN22
CN24 CN5
CN25 CN6
CN4
(POWER)
ADDRESS
10
CN19
モジュールCPU−BOX
MODULE CPU−BOX
バックプレーン
BACKPLANE
2EGTBC0144** 2EGZBE0009**
BACKPLANE MCBCN16
2EGTBC0145**
冷却ファン(下部)
FAN
COOLING FAN (UNDER)
2EGZBE0024**
2EGZBE0036**
2EGZBE0049**
AC/DC電源
POWER SUPPLY
CN201 CN1
CN202
M2FAN2
2RGZBE0033**
冷却ファン(下部2)(右)
M2
FAN2
COOLING FAN (UNDER 2)(R)
M2FAN5
2RGZBE0024**
冷却ファン(上部2)(右)
M2
FAN5
COOLING FAN (UPPER2)(R)
M6Ⅲc モジュール
M6Ⅲc MODULE UNIT
パーツカメラ光源ユニット(標準)
PARTS CAMERA LIGHT UNIT(STANDARD)
LED
CN5
CN3
PARTS LIGHT
CN1
光源昇圧電源基板
FH1611***
CN2
CN4
CN1
CN10
光源落射LEDドライブ基板
FH1612***
CN2
光源側射LEDドライブ基板
FH1613***
CN4
CN1 CN2
光源制御基板
FH1610***
CN9
CN5 CN3
パーツカメラ光源ユニット(ワイド,サイドライト,25M)
PARTS CAMERA LIGHT UNIT (WIDE,SIDELIGHT,25M)
PARTS LIGHT
パーツカメラ光源基板
PARTS CAMERA LIGHT PCB
2EGTGA0012**
I/O
PWR
2EGTGA0017**
2EGTGA0038**
2EGTGA0033**
H66571
H66314
H66313
2EGTGA0016**
CONNECT
CN11
Zt2h816k
Zt2h816k
Downloaded at 2017/12/05 11:12:329 by 397B3171 DL#IK62Kg0n