NXTIIIC电路图 - 第17页
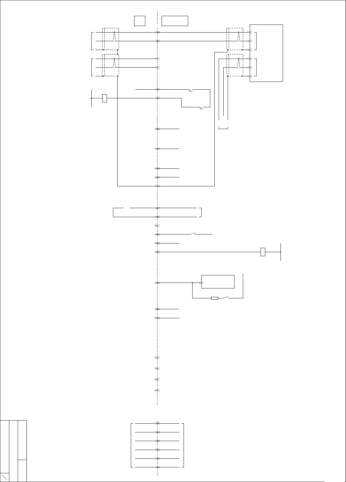
NAME T I T L E DRAWING No. I/F回路図 I/F CIRCUIT DIAGRAM ベース ~ M6cモジュール間 I/F BASE-M6c MODULE I/F TYPE NXTⅢc 3 3 FUJI SECRET 2R GZB B00 770 0 M1 MS 12 モジュール2電源遮断 M 1C R3 2E モジュール2安全扉 M 1M S1 2 モジュール2電源遮断 CN2へ S H I E L D -…

NAME
TITLE
DRAWING No.
I/F回路図
I/F CIRCUIT DIAGRAM
ベース ~ M6cモジュール間 I/F
BASE-M6c MODULE I/F
TYPE
NXTⅢc
2
3
FUJI SECRET
2RGZBB007700
M2LS4A
M1MS11
モジュール1電源遮断
DP3
M2CR13X
XS軸インターロック
DP4
M2LS4B
SHIELD
CN2Rへ
-
+
M6cモジュール
M6c MODULE
ベース
BASE
CN5a
+ +
C7
1
前工程基板搬送I/F基板
PREVIOUS PANE TRANSFER I/F BOARD
- -
RS485
C8
CN1
2
*1モジュール目の場合
3
* In the case of 1st module
+
C9
4
モジュール2インタフェース
MODULE2 INTERFACE
-
RS485
C10
CN1
5
*1モジュール目の場合
6
* In the case of 1st module
モジュール電源接続扉
MODULE POWER CONNECTION DOOR
+24VM1 +24VM1
GM
D1
モジュール1電源遮断
MODULE1 POWER OFF
M1101 M1101
D2
*1モジュール目の場合
* In the case of 1st module
D3
D4
X007
D5
GA
D6
SHIELD SHIELD
D7
ペアモジュール非常停止要因
PAIR MODULE EMERGENCY STOP FACTOR
M1015 M228
D8
セーフティー回路運転条件
M1016 M221
Safety circuit operation conditions
D9
D10
M650 +24VA1
E1
M6:短絡
SP
GM
E2
XS軸インターロック
XS AXIS INTERLOCK
M272
E3
SERVO BOARD
+24VM4A
I/O INTERFACE
OPTOB
インターロック
E4
10
interlock
R23
R
AIM:短絡
SP
E5
SP
E6
コンベアコントローラ
CONVEYOR CONTROLLER
M1101A
E7
E8
E9
E10
CN3
VP VP
1
VG VG
2
モジュールCPUボックスへ
TPA* TPA*
HUBへ
3
MODULE CPU BOX
HUB1-CH1 1394 P0
TPA TPA
4
*1モジュール目の場合
TPB* TPB*
* In the case of 1st module
5
TPB TPB
6
X005
X006
Zt2h816k
Zt2h816k
Downloaded at 2017/12/05 11:12:329 by 397B3171 DL#IK62Kg0n

NAME
TITLE
DRAWING No.
I/F回路図
I/F CIRCUIT DIAGRAM
ベース ~ M6cモジュール間 I/F
BASE-M6c MODULE I/F
TYPE
NXTⅢc
3
3
FUJI SECRET
2RGZBB007700
M1MS12
モジュール2電源遮断
M1CR32E
モジュール2安全扉
M1MS12
モジュール2電源遮断
CN2へ
SHIELD
-
+
E1
E2
M256
E7
+24VM4B
E9
+
-
E10
E11
SHIELD
M6cモジュール
M6c MODULE
A1
A2
B1
B2
B9
C1
C9
C10
D1
D2
D7
D3
D4
D6
CN2R
ベース
BASE
+24VM4B
M192
+
-
+24VM1
M1102
SHIELD
M1008
M1009
セーフティー回路運転条件
Safety circuit operation conditions
GM
+24VM4
モジュール2安全扉
MODULE2 SAFETY DOOR
*2モジュール目の場合
* In the case of 2nd module
GM
モジュール2インタフェース
MODULE2 INTERFACE
CN1
*2モジュール目の場合
* In the case of 2nd module
モジュール2電源遮断
MODULE2 POWER OFF
*2モジュール目の場合
* In the case of 2nd module
M1009 M226
C3
セーフティー回路運転条件
M1010 M225
Safety circuit operation conditions
C4
MODULE 2 POWER OFF
モジュール2電源遮断
Zt2h816k
Zt2h816k
Downloaded at 2017/12/05 11:12:329 by 397B3171 DL#IK62Kg0n

NAME TYPE
I/Oアドレス表
I/O ADDRESS LIST
NXTⅢc
TITLE
ベースI/O
BASE I/O
DRAWING No.
1
2
FUJI SECRET
2RGZBB007800
【INPUT】
ADDRESS
ベースリモートI/O基板 I/Oアドレス表
RX000
RX001
RX002
RX003
RX004
RX005
RX006
RX007
RX008
RX009
RX00A
RX00B
RX00C
RX00D
RX00E
RX00F
RX010
RX011
RX012
RX013
RX014
RX015
RX016
RX017
RX018
RX019
RX01A
RX01B
RX01C
RX01D
RX01E
RX01F
BASE REMOTE I/O BOARD I/O ADDRESS
モジュールNo.1 アンクランプ確認
モジュールNo.1 クランプ位置確認
モジュールNo.1 着座確認
モジュールNo.1 フロントアンクランプ確認
モジュールNo.1 リアアンクランプ確認
モジュールNo.2 アンクランプ確認
モジュールNo.2 クランプ位置確認
モジュールNo.2 着座確認
モジュールNo.2 フロントアンクランプ確認
モジュールNo.2 リアアンクランプ確認
モジュールNo.3 アンクランプ確認
モジュールNo.3 クランプ位置確認
モジュールNo.3 着座確認
モジュールNo.3 フロントアンクランプ確認
モジュールNo.3 リアアンクランプ確認
モジュールNo.4 アンクランプ確認
モジュールNo.4 クランプ位置確認
モジュールNo.4 着座確認
モジュールNo.4 フロントアンクランプ確認
モジュールNo.4 リアアンクランプ確認
ベース - リモートI/O基板①ベース - リモートI/O基板②
信号名称
BASE-REMOTE I/O BOARD①BASE-REMOTE I/O BOARD②
MODULE No.1 UNCLAMP CHECK
MODULE No.1 CLAMP POSITION CHECK
MODULE No.1 DOCKING CHECK
MODULE No.1 FRONT UNCLAMP CHECK
MODULE No.1 REAR UNCLAMP CHECK
MODULE No.2 UNCLAMP CHECK
MODULE No.2 CLAMP POSITION CHECK
MODULE No.2 DOCKING CHECK
MODULE No.2 FRONT UNCLAMP CHECK
MODULE No.2 REAR UNCLAMP CHECK
MODULE No.3 UNCLAMP CHECK
MODULE No.3 CLAMP POSITION CHECK
MODULE No.3 DOCKING CHECK
MODULE No.3 FRONT UNCLAMP CHECK
MODULE No.3 REAR UNCLAMP CHECK
MODULE No.4 UNCLAMP CHECK
MODULE No.4 CLAMP POSITION CHECK
MODULE No.4 DOCKING CHECK
MODULE No.4 FRONT UNCLAMP CHECK
MODULE No.4 REAR UNCLAMP CHECK
SIGNAL NAME
【OUTPUT】
ADDRESS
RY000
RY001
RY002
RY003
RY004
RY005
RY006
RY007
RY008
RY009
RY00A
RY00B
RY00C
RY00D
RY00E
RY00F
RY010
RY011
RY012
RY013
RY014
RY015
RY016
RY017
RY018
RY019
RY01A
RY01B
RY01C
RY01D
RY01E
RY01F
モジュールNo.2 クランプ
モジュールNo.2 アンクランプ
モジュールNo.2 フロント、リアクランプ
モジュールNo.2 フロント、リアアンクランプ
モジュールNo.4 クランプ
モジュールNo.4 アンクランプ
モジュールNo.4 フロント、リアクランプ
モジュールNo.4 フロント、リアアンクランプ
モジュールNo.1 クランプ
モジュールNo.1 アンクランプ
モジュールNo.1 フロント、リアクランプ
モジュールNo.1 フロント、リアアンクランプ
モジュールNo.3 クランプ
モジュールNo.3 アンクランプ
モジュールNo.3 フロント、リアクランプ
モジュールNo.3 フロント、リアアンクランプ
信号名称
MODULE No.1 CLAMP
MODULE No.1 UNCLAMP
MODULE No.1 FRONT,REAR CLAMP
MODULE No.1 FRONT,REAR UNCLAMP
MODULE No.2 CLAMP
MODULE No.2 UNCLAMP
MODULE No.2 FRONT,REAR CLAMP
MODULE No.2 FRONT,REAR UNCLAMP
MODULE No.3 CLAMP
MODULE No.3 UNCLAMP
MODULE No.3 FRONT,REAR CLAMP
MODULE No.3 FRONT,REAR UNCLAMP
MODULE No.4 CLAMP
MODULE No.4 UNCLAMP
MODULE No.4 FRONT,REAR CLAMP
MODULE No.4 FRONT,REAR UNCLAMP
SIGNAL NAME
【INPUT】
ベースCPU基板 I/Oアドレス表
BASE CPU BOARD I/O ADDRESS
ADDRESS
X000
X001
X002
X003
X004
X005
X006
X007
X008
X009
X00A
X00B
X00C
X00D
X00E
X00F
X010
X011
X012
X013
X014
X015
X016
X017
X018
X019
X01A
X01B
X01C
X01D
X01E
X01F
エアー圧力確認
パーツバキューム圧力確認
パーツインバータ正常
基板バキューム圧力確認・OPTION
基板インバータ正常・OPTION
ベース種確認1
ベース種確認2
ベース種確認3
サイドカバーあり前工程
サイドカバーあり後工程
ベース冷却ファン正常
サイドカバー開閉確認 前工程
サイドカバー開閉確認 後工程
信号名称
AIR CHECK
PARTS VACUUM CHECK
PARTS INVERTER OK
PANEL VACUUM PRESSURE CHECK(OPTION)
PANEL INVERTER OK(OPTION)
BASE TYPE CHECK 1
BASE TYPE CHECK 2
BASE TYPE CHECK 3
SIDE COVER PRESENT-PREVIOUS MACHINE
SIDE COVER PRESENT-NEXT MACHINE
BASE COOLING FAN OK
SIDE COVER CLOSED CHECK-PREVIOUS MACHINE
SIDE COVER CLOSED CHECK-NEXT MACHINE
SIGNAL NAME
【OUTPUT】
ADDRESS
Y000
Y001
Y002
Y003
Y004
Y005
Y006
Y007
Y008
Y009
Y00A
Y00B
Y00C
Y00D
Y00E
Y00F
Y010
Y011
Y012
Y013
Y014
Y015
Y016
Y017
Y018
Y019
Y01A
Y01B
Y01C
Y01D
Y01E
Y01F
サイドカバーロック 前工程
パーツバキュームポンプ入り
基板バキュームポンプ入り・OPTION
ベース冷却ファン入り
サイドカバーロック 後工程
信号名称
SIDE COVER LOCK-PREVIOUS MACHINE
PARTS VACUUM PUMP ON
PANEL VACUUM PUMP ON(OPTION)
BASE COOLING FAN ON
SIDE COVER LOCK-NEXT STAGE
SIGNAL NAME
モジュールNo.1、2残テープボックスあり MODULE No.1、2 TAPE BOX OK
モジュールNo.3、4残テープボックスあり MODULE No.3、4 TAPE BOX OK
ベースリビジョン0
ベースリビジョン1
BASE REVISION 0
BASE REVISION 1
ベース種確認4 BASE TYPE CHECK 4
BASE KIND &
REVISION
X012 X013 X014X019
X004
X005
REV.2
4Mc
2Mc
BASE KIND
REVISION
0 100
000 1
0
1
4Mc
2Mc
前工程安全扉閉じ
PREVIOUS MACHINE COVER CLOSED CHECK
後工程安全扉閉じ NEXT MACHINE COVER CLOSED CHECK
モジュール1引込み確認安全SW正常
MODULE 1 PULL FORWARD CHECK SAFETY SWITCH NORMAL
モジュール2引込み確認安全SW正常
MODULE 2 PULL FORWARD CHECK SAFETY SWITCH NORMAL
モジュール3引込み確認安全SW正常
MODULE 3 PULL FORWARD CHECK SAFETY SWITCH NORMAL
モジュール4引込み確認安全SW正常
MODULE 4 PULL FORWARD CHECK SAFETY SWITCH NORMAL
最終モジュールレーン1検査OK
LAST MODULE LANE 1 INSPECTION OK
最終モジュールレーン2検査OK
LAST MODULE LANE 2 INSPECTION OK
全レーン基板飛び出し確認正常
ALL LANE PANEL STICK OUT CHECK OK
レーン1基板飛び出し確認正常
LANE 1 PANEL STICK OUT CHECK OK
レーン2基板飛び出し確認正常
LANE 2 PANEL STICK OUT CHECK OK
Zt2h816k
Zt2h816k
Downloaded at 2017/12/05 11:12:329 by 397B3171 DL#IK62Kg0n