NPM-D3A 电路图 - 第162页
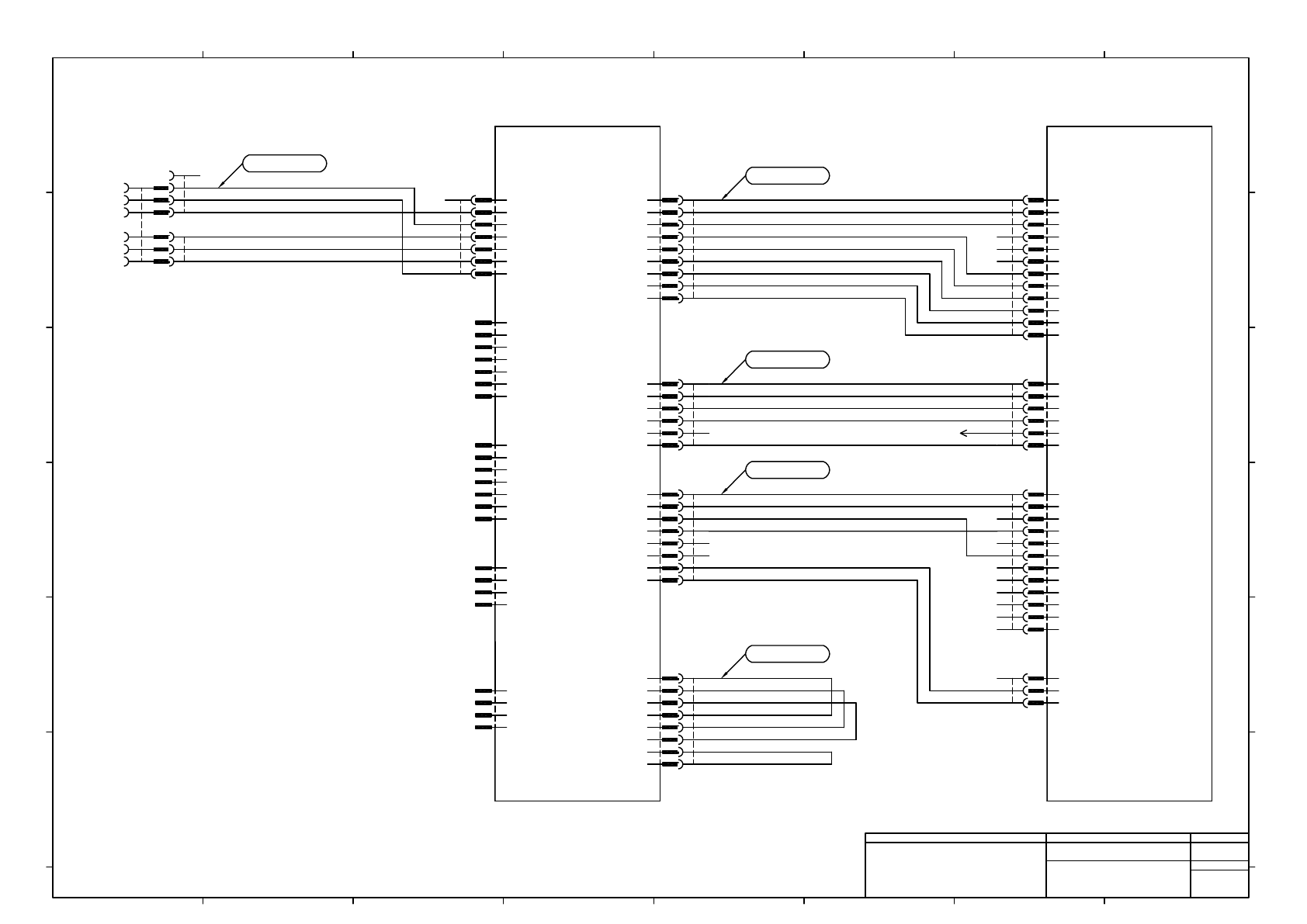
CN5 1 2 3 4 5 6 7 8 9 10 11 12 PV24 VVALVE1 PV24 VVALVE2 PV24 VVALVE3 PV24 VVALVE4 PV24 VVALVE5 PV24 VVALVE6 UNIT LOCK VALVE(LOCK) R411 R413 NOZZLE HOLDER PLATE VALVE CKD R411 4GR-SOCKET-E-100-FL644151 - + R414 SPLINE SH…

6
5
4
1
2
3
CN1
54984-0619
MOLEX
MOLEX
51021-0400
4
3
2
1
51021-0300
3
2
1
MOLEX
CN1K301
51021-0700
7
6
5
4
3
2
1
1
2
3
4
5
6
7
+24VIN
+24VIN
COMREQ
GND
RS485+
RS485-
SELECT
CN7
1
2
3
4
5
6
CN6
1
2
3
4
5
6
7
8
9
PV+24VM
PV+24VM
PV+24VM
GND
GND
GND
GND
PV+24V
PV+24V
CN8
1
2
3
4
5
6
7
8
PV+24
COMREQ_IN
ERR-STAT
BUSY
HEAD-ILK
GND
SELECT_OUT
GND
TXD+
TXD-
RXD+
RXD-
EMG
GND
CN1
MOLEX
CN8K301
51021-0800
8
7
6
5
4
3
2
1
JST
CN6K301
XHP-9
9
8
7
6
5
4
3
2
1
1
2
3
4
5
6
7
8
9
10
11
12
PV24M
PV24M
PV24M
YILK
ZILK
VILK
GND
GNDP
GND
GND
PV24
PV24
CN1
1
2
3
4
5
6
RXD+
RXD-
TXD+
TXD-
EMG
GND
CN10
1
2
3
4
5
6
7
8
9
10
11
12
PV24
COMREQ
PV24
BUSY
PV24
ERROR
PV24
PV24
PV24
CN4
PV24
FDSEL
GND
CN6
JAE
CN1K302
IL-GM-12S-S3C2
12
11
10
9
8
7
6
5
4
3
2
1
JAE
CN6K302
IL-GM-3S-S3C2
3
2
1
JAE
CN4K302
IL-GM-12S-S3C2
12
11
10
9
8
7
6
5
4
3
2
1
UL10368 AWG#28(7/0.127) WH
1
2
3
4
5
6
7
+24VIN
+24VIN
ERR-STAT
GND
(NC)
(NC)
EMG
CN2
1
2
3
4
5
6
7
+24VIN
+24VIN
BUSY
GND
(NC)
(NC)
HED-ILK
CN3
1
2
3
4
+24
+24
(N.C.)
GND
CN4
CN10
1
2
3
4
5
6
7
8
+24V-Safty
+24V-Safty
+24V-Safty
+24V-IN
+24V-IN
+24V-IN
RLY-ON+
RLY-ON-
JST
CN10K301
XHP-8
8
7
6
5
4
3
2
1
UL#24 80/300-0.2mm2 BU
UL#24 80/300-0.2mm2 BU
UL#24 80/300-0.2mm2 BU
UL#24 80/300-0.2mm2 BU
UL#24 80/300-0.2mm2 BU
UL#24 80/300-0.2mm2 BU
UL#24 80/300-0.2mm2 BU
UL#24 80/300-0.2mm2 BU
UL#24 80/300-0.2mm2 BU
UL#24 80/300-0.2mm2 BU
UL#24 80/300-0.2mm2 BU
UL#24 80/300-0.2mm2 BU
UL#24 80/300-0.2mm2 BU
UL#24 80/300-0.2mm2 BK
UL#24 80/300-0.2mm2 BU
UL#24 80/300-0.2mm2 BU
UL#24 80/300-0.2mm2 BU
UL#24 80/300-0.2mm2 BU
UL10368 AWG#28(7/0.127) WH
UL10368 AWG#28(7/0.127) WH
UL10368 AWG#28(7/0.127) WH
UL10368 AWG#28(7/0.127) WH
UL10368 AWG#28(7/0.127) WH
JAE
CN10K302
IL-GM-6S-S3C2
6
5
4
3
2
1
1
2
3
4
+24
+24
(N.C.)
GND
CN5
UL10368 AWG#26(0.13mm2) WH
UL10368 AWG#26(0.13mm2) WH
UL10368 AWG#26(0.13mm2) WH
UL10368 AWG#26(0.13mm2) WH
UL10368 AWG#26(0.13mm2) WH
UL10368 AWG#26(0.13mm2) WH
N610163590AC
P002-2E
N610163589AC
N610151048AD
N610163591AC
N610151051AC
JST
CN7K301
XHP-6
6
5
4
3
2
1
-K301
PNF0AL-AA
Hot Swap Relay Board
-K302
MC02CF
Head Maintainance Unit
Control Board
Panasonic Smart Factory Solutions Co.,Ltd. パナソニック スマートファクトリーソリューションズ株式会社
Name
Drawing No.
Loc. No.
F4K1020-05A
1
2 3 4 5 6 7 8
A
B
C
D
E
F
1 2 3 4 5 6 7 8
A
B
C
D
E
F
Page. No.
LOAD WORONG DIAGRAM
NPM:HEAD MAINTENANCE UNIT1
MTKA034945+001AA
P001

CN5
1
2
3
4
5
6
7
8
9
10
11
12
PV24
VVALVE1
PV24
VVALVE2
PV24
VVALVE3
PV24
VVALVE4
PV24
VVALVE5
PV24
VVALVE6
UNIT LOCK
VALVE(LOCK)
R411
R413
NOZZLE HOLDER
PLATE VALVE
CKD
R411
4GR-SOCKET-E-100-FL644151
-
+
R414
SPLINE SHAFT
CLEANING BLOCK VALVE
CKD
R413
4GR-SOCKET-E-100-FL644151
-
+
CKD
R414
4GR-SOCKET-E-100-FL644151
-
+
JAE
CN5K302
IL-GM-12S-S3C2
1
2
3
4
5
6
7
8
9
10
11
12
UNIT LOCK
VALVE(UNLOCK)
R412
CKD
R412
4GR-SOCKET-E-100-FL644151
-
+
P004-1D
R415
SHUTTER CLOSE VALVE
CKD
R415
4GR-SOCKET-E-100-FL644151
-
+
N610163592AD
UL#24 80/300-0.2mm2 BU
UL#24 80/300-0.2mm2 BU
UL#24 80/300-0.2mm2 BU
UL#24 80/300-0.2mm2 BU
UL#24 80/300-0.2mm2 BU
UL#24 80/300-0.2mm2 BU
UL#24 80/300-0.2mm2 BU
UL#24 80/300-0.2mm2 BU
UL#24 80/300-0.2mm2 BU
UL#24 80/300-0.2mm2 BU
CN10
1
2
3
4
5
6
RXD+
RXD-
TXD+
TXD-
EMG
GND
JAE
CN10K302
IL-GM-6S-S3C2
6
5
4
3
2
1
P001-7C
P001-7C
P001-7C
P001-7C
P001-7C
CN9
1
2
3
+24V
YILOCK
GND
JAE
CN9K302
IL-GM-3S-S3C2
3
2
1
-B107
EE-SX913-R 1M
BN
BK
WH
BU
OMRON
PLATE DETECTION SENSOR
MOLEX
B107R
43025-0400
4
3
2
1
MOLEX
B107P
43020-0400
4
3
2
1
BK/WH
BK
RD/WH
RD
AWG24-2P
N610163590AD
-K302
MC02CF
Head Maintainance Unit
Control Board
Panasonic Smart Factory Solutions Co.,Ltd. パナソニック スマートファクトリーソリューションズ株式会社
Name
Drawing No.
Loc. No.
F4K1020-05A
1
2 3 4 5 6 7 8
A
B
C
D
E
F
1 2 3 4 5 6 7 8
A
B
C
D
E
F
Page. No.
LOAD WORONG DIAGRAM
NPM:HEAD MAINTENANCE UNIT2
MTKA034945+002AA
P002

CN14
1
2
3
4
5
6
7
8
+24V
CLYLOW1
CLYLOW2
CLYLOW3
CLYLOW4
CLYLOW5
CLYLOW6
GND
SMC
D-M9PV
B101
BU
BK
BR
SMC
D-M9PV
B102
SMC
D-M9PV
B103
SMC
D-F8P-61
B104
UNIT LOCK
PLATE LIFT
PLATE DECLINE
SHUTTER CLOSE
BU
BK
BR
BU
BK
BR
BU
BK
BR
SMC
D-M9PV
B105
NOZZLE HEAD
SPLINE SHAFT CLEANING
BLOCK DECLINE
BU
BK
BR
MOLEX
B101P
43020-0400
4
3
2
1
MOLEX
B102P
43020-0400
4
3
2
1
MOLEX
B103P
43020-0400
4
3
2
1
MOLEX
B104P
43020-0400
4
3
2
1
MOLEX
B105P
43020-0400
4
3
2
1
SMC
D-F8P-61
B106
SHUTTER OPEN
BU
BK
BR
MOLEX
B106P
43020-0400
4
3
2
1
JAE
CN14K302
IL-GM-8S-S3C2
8
7
6
5
4
3
2
1
UL#24 80/300-0.2mm2 BU
UL#24 80/300-0.2mm2 BU
UL#24 80/300-0.2mm2 BU
UL#24 80/300-0.2mm2 BU
UL#24 80/300-0.2mm2 BU
UL#24 80/300-0.2mm2 BU
UL#24 80/300-0.2mm2 BU
UL#24 80/300-0.2mm2 BU
MOLEX
B101R
43025-0400
4
3
2
1
MOLEX
B102R
43025-0400
4
3
2
1
MOLEX
B103R
43025-0400
4
3
2
1
MOLEX
B104R
43025-0400
4
3
2
1
MOLEX
B105R
43025-0400
4
3
2
1
UL#24 80/300-0.2mm2 BU
UL#24 80/300-0.2mm2 BU
MOLEX
B106R
43025-0400
4
3
2
1
UL#24 80/300-0.2mm2 BU
UL#24 80/300-0.2mm2 BU
UL#24 80/300-0.2mm2 BU
UL#24 80/300-0.2mm2 BU
UL#24 80/300-0.2mm2 BU
UL#24 80/300-0.2mm2 BU
UL#24 80/300-0.2mm2 BU
UL#24 80/300-0.2mm2 BU
N610163593AB
-K302
MC02CF
Head Maintainance Unit
Control Board
Panasonic Smart Factory Solutions Co.,Ltd. パナソニック スマートファクトリーソリューションズ株式会社
Name
Drawing No.
Loc. No.
F4K1020-05A
1
2 3 4 5 6 7 8
A
B
C
D
E
F
1 2 3 4 5 6 7 8
A
B
C
D
E
F
Page. No.
LOAD WORONG DIAGRAM
NPM:HEAD MAINTENANCE UNIT3
MTKA034945+003AA
P003