NPM-D3A 电路图 - 第164页
CN8 1 2 3 +24V YILOCK GND LOAD CELL METER N(+) L(-) GND COM 1 2 3 POWER OUTPUT COM 1 2 3 INPUT 4 A TRANSDUCER TEDS B C D E + - ANALOG OUT COM V I WGI-400A-10 KYOWA B411 O2B411 1 2 3 1 2 3 JAE CN11K302 IL-GM-3S-S3C2 3 2 1…

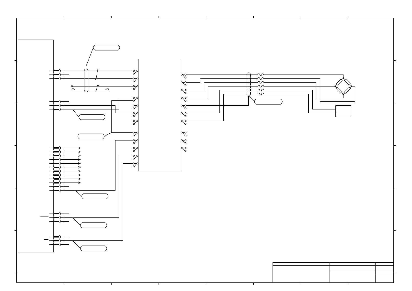
CN14
1
2
3
4
5
6
7
8
+24V
CLYLOW1
CLYLOW2
CLYLOW3
CLYLOW4
CLYLOW5
CLYLOW6
GND
SMC
D-M9PV
B101
BU
BK
BR
SMC
D-M9PV
B102
SMC
D-M9PV
B103
SMC
D-F8P-61
B104
UNIT LOCK
PLATE LIFT
PLATE DECLINE
SHUTTER CLOSE
BU
BK
BR
BU
BK
BR
BU
BK
BR
SMC
D-M9PV
B105
NOZZLE HEAD
SPLINE SHAFT CLEANING
BLOCK DECLINE
BU
BK
BR
MOLEX
B101P
43020-0400
4
3
2
1
MOLEX
B102P
43020-0400
4
3
2
1
MOLEX
B103P
43020-0400
4
3
2
1
MOLEX
B104P
43020-0400
4
3
2
1
MOLEX
B105P
43020-0400
4
3
2
1
SMC
D-F8P-61
B106
SHUTTER OPEN
BU
BK
BR
MOLEX
B106P
43020-0400
4
3
2
1
JAE
CN14K302
IL-GM-8S-S3C2
8
7
6
5
4
3
2
1
UL#24 80/300-0.2mm2 BU
UL#24 80/300-0.2mm2 BU
UL#24 80/300-0.2mm2 BU
UL#24 80/300-0.2mm2 BU
UL#24 80/300-0.2mm2 BU
UL#24 80/300-0.2mm2 BU
UL#24 80/300-0.2mm2 BU
UL#24 80/300-0.2mm2 BU
MOLEX
B101R
43025-0400
4
3
2
1
MOLEX
B102R
43025-0400
4
3
2
1
MOLEX
B103R
43025-0400
4
3
2
1
MOLEX
B104R
43025-0400
4
3
2
1
MOLEX
B105R
43025-0400
4
3
2
1
UL#24 80/300-0.2mm2 BU
UL#24 80/300-0.2mm2 BU
MOLEX
B106R
43025-0400
4
3
2
1
UL#24 80/300-0.2mm2 BU
UL#24 80/300-0.2mm2 BU
UL#24 80/300-0.2mm2 BU
UL#24 80/300-0.2mm2 BU
UL#24 80/300-0.2mm2 BU
UL#24 80/300-0.2mm2 BU
UL#24 80/300-0.2mm2 BU
UL#24 80/300-0.2mm2 BU
N610163593AB
-K302
MC02CF
Head Maintainance Unit
Control Board
Panasonic Smart Factory Solutions Co.,Ltd. パナソニック スマートファクトリーソリューションズ株式会社
Name
Drawing No.
Loc. No.
F4K1020-05A
1
2 3 4 5 6 7 8
A
B
C
D
E
F
1 2 3 4 5 6 7 8
A
B
C
D
E
F
Page. No.
LOAD WORONG DIAGRAM
NPM:HEAD MAINTENANCE UNIT3
MTKA034945+003AA
P003

CN8
1
2
3
+24V
YILOCK
GND
LOAD CELL METER
N(+)
L(-)
GND
COM
1
2
3
POWER
OUTPUT
COM
1
2
3
INPUT
4
A
TRANSDUCER
TEDS
B
C
D
E
+
-
ANALOG OUT
COM
V
I
WGI-400A-10
KYOWA
B411
O2B411
1
2
3
1
2
3
JAE
CN11K302
IL-GM-3S-S3C2
3
2
1
JAE
CN13K302
IL-GM-3S-S3C2
3
2
1
H0.25/10
WEIDMULLER
I3B411
I4B411
UL#24 80/300-0.2mm2 BU
UL#24 80/300-0.2mm2 BU
H0.25/10
WEIDMULLER
ICOB411
N610151055AE
N610151057AC
N610163595AB
CN7
1
2
3
+24V
HEAD-ILK
GND
JAE
CN7K302
IL-GM-3S-S3C2
3
2
1
H0.25/10
WEIDMULLER
OCMB411a
UL#24 80/300-0.2mm2 BU
UL#24 80/300-0.2mm2 BU
JAE
CN8K302
IL-GM-3S-S3C2
3
2
1
TMEE0.3-3
NICHIFU
+B411
-B411
GNDB411
BK/WH
BK
RD/WH
RD
AWG24-2P
FG
TMEE0.3-4
NICHIFU
N610163594AD
CN13
+24V
PIN
CN11
+24V
BLOW
H0.25/10
WEIDMULLER
I1B411
CN5
1
2
3
4
5
6
7
8
9
10
11
12
PV24
VVALVE1
PV24
VVALVE2
PV24
VVALVE3
PV24
VVALVE4
PV24
VVALVE5
PV24
VVALVE6
JAE
CN5K302
IL-GM-12S-S3C2
1
2
3
4
5
6
7
8
9
10
11
12
N610163592AC
UL#24 80/300-0.2mm2 BU
P002-5B
P002-5B
P002-5B
P002-5C
P002-5B
P002-5B
P002-5B
P002-5C
P002-5C
P002-5C
OCMB411b
UL#24 80/300-0.2mm2 BU
N610162886AA
AB411
R0.3-3
NICHIFU
BB411
R0.3-3
NICHIFU
CB411
R0.3-3
NICHIFU
DB411
R0.3-3
NICHIFU
EB411
R0.3-3
NICHIFU
A
B
C
D
B412
STC-MFSR(T)50N50407
TEAC
OG
GN
TEDS
+B411
R0.3-3
NICHIFU
-B411
R0.3-3
NICHIFU
BK
BU
WH
RD
MTNS000010AA
-K302
MC02CF
Head Maintainance Unit
Control Board
Panasonic Smart Factory Solutions Co.,Ltd. パナソニック スマートファクトリーソリューションズ株式会社
Name
Drawing No.
Loc. No.
F4K1020-05A
1
2 3 4 5 6 7 8
A
B
C
D
E
F
1 2 3 4 5 6 7 8
A
B
C
D
E
F
Page. No.
LOAD WORONG DIAGRAM
NPM:HEAD MAINTENANCE UNIT4
MTKA034945+004AA
P004

5.
LOAD WIRING DIAGRAM OPTION
負荷配線図 オプション
5-5 LOAD CHECKER SUPPORT UNIT
荷重チェッカー対応ユニット
EJM6EB-10-505-01