NPM-D3A 电路图 - 第177页
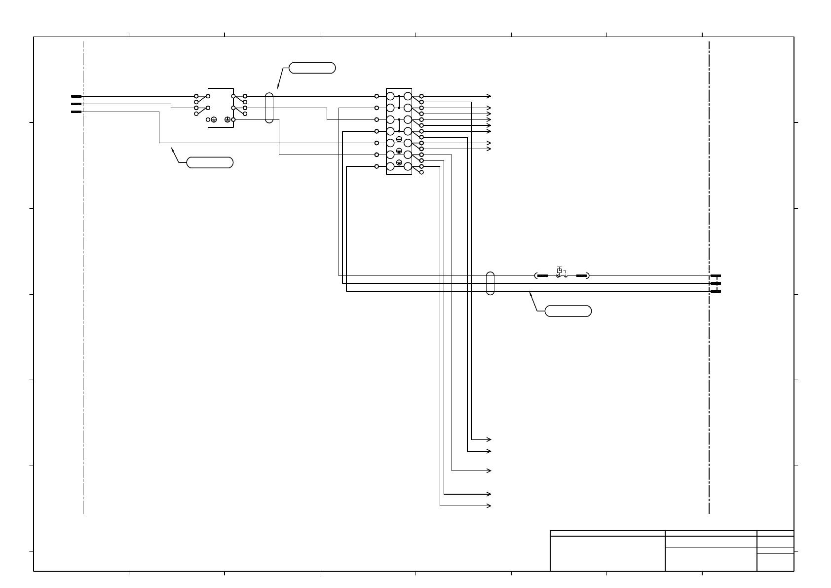
AC200V INPUT P004-2B L11(T101) P004-2B L21(T101) P004-2C E(T101) L11aX1 AI 1,5-10 BK PHOENIX CONTACT L21aX1 L11cX1 L11bX1 AI 1,5-10 BK PHOENIX CONTACT L11eX1 L11fX1 L21bX1 L21cX1 L21eX1 L21fX1 E1V01 VR1.25-4 FUJITERMINAL…

AC200V
INPUT
P004-2B L11(T101)
P004-2B L21(T101)
P004-2C E(T101)
L11aX1
AI 1,5-10 BK
PHOENIX CONTACT
L21aX1
L11cX1
L11bX1
AI 1,5-10 BK
PHOENIX CONTACT
L11eX1
L11fX1
L21bX1
L21cX1
L21eX1
L21fX1
E1V01
VR1.25-4
FUJITERMINAL
3aV01
VR2-4
FUJITERMINAL
4aV01 2aV01
1aV01
VR2-4
FUJITERMINAL
L21
L11
-X121
TB-X121(F000058)
1 1
2 2
3 3
4 4
5 5
6 6
7 7
PHOENIX CONTACT
P004-2D E(T102-1)
EaX1
P004-2D E(T102-2)
AC200V
OUTPUT
L11
L21
E
P003-2B L11(K201)
P003-2B L21(K201)
P003-2C L11(K401)
P003-2C L21(K401)
P003-2C E(K401)
P003-2E L11(K402)
P003-2E L21(K402)
P003-2E E(K402)
-F121
NRF110-0.5A
(0.5A)
IDEC
L111
L21
E
s
L11dX1
L21dX1
1F121
STO-61T-250N
JST
ST250-32-26-18
NISSEIECO
ST250-32-26-18
NISSEIECO
2F121
STO-61T-250N
JST
-V01
NAC-06-681
3
4
1
2
COSEL
MTKC010969AA
MTKC010970AA
EdX1
EgX1
EbX1
EcX1
EeX1
EfX1
EhX1
AMP
TRAY.AC
1-353047-3
3
2
1
AMP
FAN
2-179553-3
3
2
1
MTKC010971AA
UL1015 TEW 1×16AWG(54/0.18)LF BK
UL1015 TEW 1×16AWG(54/0.18)LF BK
UL1015 TEW 1×16AWG(54/0.18)LF GN/YE
UL1015 TEW 1×16AWG(54/0.18)LF BK
UL1015 TEW 1×16AWG(54/0.18)LF BK
UL1015 TEW 1×16AWG(54/0.18)LF GN/YE
UL1015 TEW 1×16AWG(54/0.18)LF BK
UL1015 TEW 1×16AWG(54/0.18)LF BK
UL1015 TEW 1×16AWG(54/0.18)LF GN/YE
UL1015 TEW 1×16AWG(54/0.18)LF BK
Panasonic Smart Factory Solutions Co.,Ltd. パナソニック スマートファクトリーソリューションズ株式会社
Name
Drawing No.
Loc. No.
F4K1020-05A
1
2 3 4 5 6 7 8
A
B
C
D
E
F
1 2 3 4 5 6 7 8
A
B
C
D
E
F
Page. No.
TRAY POWER UNIT
(AC200V input)
MTKA016307+002AA
P002

-K201
SD-Q12 DC24V 1a1b
1 2
3 4
5 6
13 14
21 22
A1 A2
Mitsubishi Electric
CNP2-L
54927-0570
MOLEX
CNP1-L
54928-0670
L1
L2
L3
N
P1
P2
MOLEX
L1CNP1L
AI 1,5-10 BK
PHOENIX CONTACT
L2CNP1L
L11CNP2L
L21CNP2L
TP-axis
CNP2-P
54927-0570
MOLEX
CNP1-P
54928-0670
L1
L2
L3
N
P1
P2
MOLEX
L1CNP1P
AI 1,5-10 BK
PHOENIX CONTACT
L2CNP1P
L11CNP2P
L21CNP2P
P004-4D PON
TL-axis
E1K401
VR1.25-4
FUJITERMINAL
21aK201
VR1.25-3.5L
FUJITERMINAL
22aK201
VR1.25-3.5L
FUJITERMINAL
1aK201
VR2-3.5
FUJITERMINAL
3aK201 4aK201
2aK201
VR2-3.5
FUJITERMINAL
2bK201
4bK201
MOTOR DRIVER
P2
P1
N
L3
L2
L1
CNP1
D
C
P
L21
L11
CNP2
-K402
MR-J3-20A
MITSUBISHI ELECTRIC
MOTOR DRIVER
P2
P1
N
L3
L2
L1
CNP1
D
C
P
L21
L11
CNP2
-K401
MR-J3-20A
MITSUBISHI ELECTRIC
P004-4D G24
P004-4D RESET_COM
P004-4D RESET
A2aK201 A1aK201
P002-5B L21(K201)
P002-5A L11(K201)
P002-5A L11(K401)
P002-5B L21(K401)
P002-5B E(K401)
P002-5A L11(K402)
P002-5B L21(K402)
P002-5B E(K402)
P1CNP1L
P2CNP1L
PCNP2L
DCNP2L
P1CNP1P
P2CNP1P
PCNP2P
DCNP2P
E1K402
VR1.25-4
FUJITERMINAL
MTKC010972AA
MTKC010973AA
MTKC010974AA
MTKC010975AA
MTKC010976AA
MTKC010981AA
MTKC010977AA
MTKC010978AA
MTKC010979AA
MTKC010980AA
UL1015 TEW 1×16AWG(54/0.18)LF BK
UL1015 TEW 1×16AWG(54/0.18)LF BK
UL1015 TEW 1×16AWG(54/0.18)LF BK
UL1015 TEW 1×16AWG(54/0.18)LF BK
UL1015 TEW 1×16AWG(54/0.18)LF GN/YE
UL1015 TEW 1×16AWG(54/0.18)LF
BK
UL1015 TEW 1×16AWG(54/0.18)LF BK
UL1015 TEW 1×16AWG(54/0.18)LF BK
UL1015 TEW 1×16AWG(54/0.18)LF GN/YE
UL1015 TEW 1×16AWG(54/0.18)LF BK
UL1015 TEW 1×16AWG(54/0.18)LF BK
UL1015 TEW 1×16AWG(54/0.18)LF BK
UL1015 TEW 1×16AWG(54/0.18)LF BK
UL1015 TEW 1×16AWG(54/0.18)LF BK
UL1015 TEW 1×16AWG(54/0.18)LF BK
UL1015 TEW 1×16AWG(54/0.18)LF BK
Name
Drawing No.
Loc. No.
F4K1020-05A
1
2 3 4 5 6 7 8
A
B
C
D
E
F
1 2 3 4 5 6 7 8
A
B
C
D
E
F
Page. No.
TRAY POWER UNIT
(Driver wiring)
MTKA016307+003AA
P003