NPM-D3A 电路图 - 第187页
UL1007 24AWG BU UL1007 24AWG BU -K350 PPE0AD #2 -A02 Power Unit CN10 1 4 2 5 3 6 TXD+ TXD- RXD+ RXD- EMG GND HEAD2PW 1 2 3 4 G24 G24 G24 G24 5 6 7 8 9 P24 P24 P24 P24 -A01 CPU Box -K302 PNFCAC NCIO Board LED Controller #…

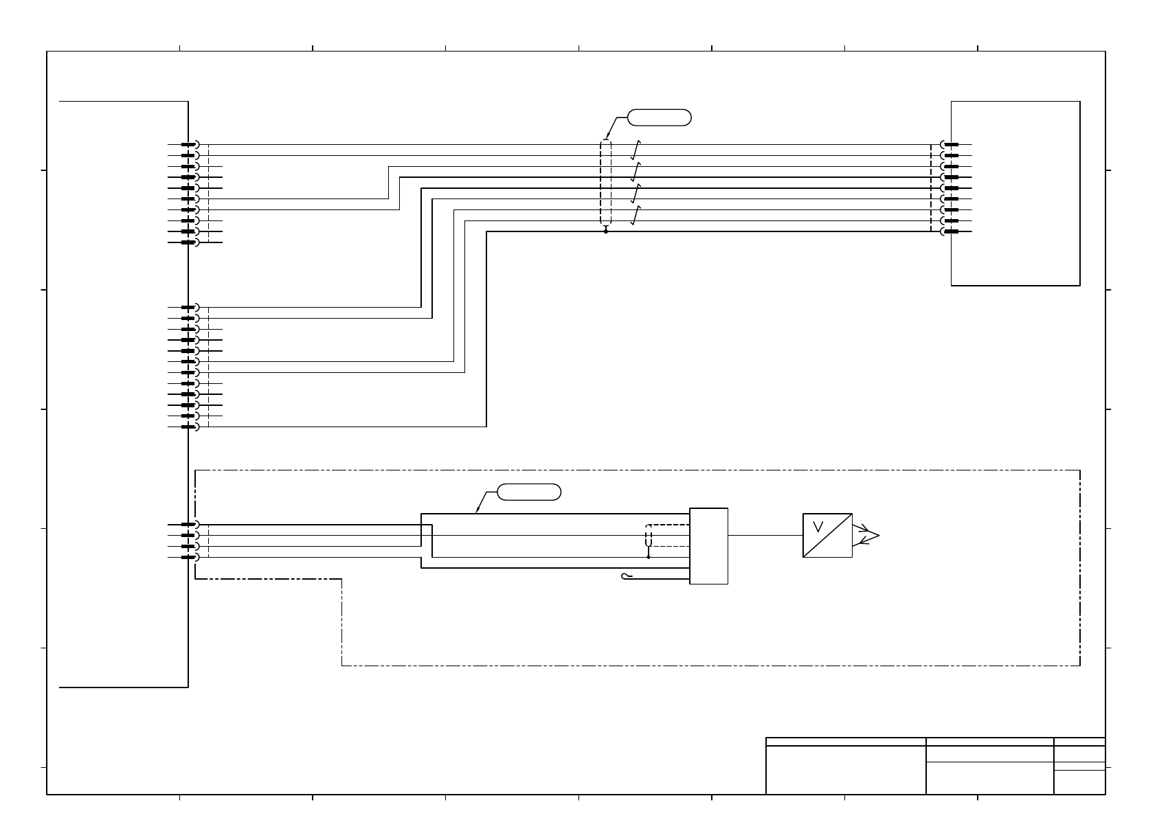
LED Lighting #1
Area Camera
-E001
CN3
CN5
-K349
PPE0AA #1
LED Controller #1
CN1
CN4
Height Sensor
(Option)
N610112848** : Height Sensor:NPM-D
GND
SENSE
24V
1
2
3
OUT
4
CH3_A
CH3_K
5V
1
7
2
GND
CH3_TEMP
CH4_A
8
3
4
CH4_K
5V
GND
9
10
5
CH4_TEMP
F.G
F.G
11
6
12
CH1_A
CH1_K
5V
1
6
2
GND
CH1_TEMP
CH2_A
7
3
4
CH2_K
5V
GND
8
9
5
CH2_TEMP
10
CH1_A
CH1_K
CH2_A
1
5
4
CH2_K
CH3_A
CH3_K
8
3
7
CH4_A
CH4_K
F.G
2
6
9
MOLEX
CN3K349
43025-1000
1
6
2
7
3
4
8
9
5
10
MOLEX
CN4K349
43025-1200
1
7
2
8
3
4
9
10
5
11
6
12
MOLEX
CN5
43025-0400
4
3
2
1
MOLEX
CN1E001
43645-0900
9
6
2
7
3
8
4
5
1
LASER
SENSOR
-B1G00T
IA-030SO(50206)
KEYENCE
24 V
OUT
0V
IN1
IN2
-B1G00
IA-1000SO(50205)
BN
BK
BU
PK
VT
KEYENCE
2464C(BPF)VSVP AWG#24×4P-B
BK/WH
BK
RD/WH
RD
GN/WH
GN
YE/WH
YE
N610157815AC
N610125990AA
Note1) Connector pin arrangement is not sequential.
Note1)
Note1)
Note1)
Panasonic Smart Factory Solutions Co.,Ltd. パナソニック スマートファクトリーソリューションズ株式会社
Name
Drawing No.
Loc. No.
F4K1020-05A
1
2 3 4 5 6 7 8
A
B
C
D
E
F
1 2 3 4 5 6 7 8
A
B
C
D
E
F
Page. No.
Character recog lighting(NPM-D3)
(LED Lighting Wiring 1)
MTKA017342+003AA
P003

UL1007 24AWG BU
UL1007 24AWG BU
-K350
PPE0AD #2
-A02
Power Unit
CN10
1
4
2
5
3
6
TXD+
TXD-
RXD+
RXD-
EMG
GND
HEAD2PW
1
2
3
4
G24
G24
G24
G24
5
6
7
8
9
P24
P24
P24
P24
-A01
CPU Box
-K302
PNFCAC
NCIO Board
LED Controller #2
-A12
GND
GND
GND
GND
+24V IN
+24V IN
+24V IN
+24V IN
CN1
1
8
9
16
2
7
10
15
RXD+
RXD-
TXD+
TXD-
EMG
GND
ILK1
ILK2
11
12
3
4
6
13
5
14
Head 2
I/O2
1
2
3
N.C
I/O 1
I/O 2
FGRH1
R1.25-3.5
JST
FGR1
R1.25-4
JST
FGRH3
R1.25-4
JST
FGRH2
R1.25-4
JST
AMP
HEAD2PWA02
177903-1
9
8
7
6
5
4
3
2
1
JAE
CN1A12
DM1R016PA1
14
5
13
6
4
3
12
11
15
10
7
2
16
9
8
1
MOLEX
CN2K350
43025-0800
8
7
4
3
6
2
5
1
MOLEX
CN10K302
43025-0600
6
3
5
2
4
1
JST
IO2 (K302)
PAP-03V-S
3
2
1
MOLEX
CN1K350
43025-1600
7
16
8
15
14
6
13
5
12
4
11
10
3
2
9
1
BK
WH
GY
VT
BU
GN
YE
OG
RD
BN
RMFEV-P(2517) AWG25/4P+AWG30/4C
VT
LB
PK
GY
GN
BK
YE
BU
WH
OG
RD
BN
RMFEV-P(2517) AWG25/4P+AWG30/4C
VT
LB
PK
GY
GN
BK
YE
BU
WH
OG
RD
BN
BU
BU
Note2) Note2)
Note2)
Note2)
(Rear)
JST
CN1K349
PUDP-10V-S
10
9
8
7
6
5
4
3
2
1
MOLEX
CN1K349
43020-1600
1
2
3
4
5
6
7
8
9
10
11
12
13
14
15
16
RMFEV(2517) AWG23(0.3)/6C
YE
BN
GN
RD
WH
BK
RMFEV-O-B 0.3/3C
BK
WH
RD
MOLEX
CN6K349
43025-0800
8
7
6
5
4
3
2
1
RMFEV(2517) AWG23(0.3)/6C
YE
BN
GN
RD
WH
BK
RMFEV(2517) AWG23(0.3)/6C
YE
BN
GN
RD
WH
BK
MOLEX
CN2K349
43020-0800
8
7
4
3
6
2
5
1
Note1
RMFEV(2517) AWG25(0.2)/10C
JST
CN2K349
PUDP-14V-S
14
13
12
11
10
9
8
7
6
5
4
3
2
1
CN6
1
2
3
4
5
6
7
8
1
2
3
4
5
6
7
8
9
10
CN1
1
2
3
4
5
6
7
8
9
10
CN2
11
12
13
14
MTKA017342** : Character recog lighting
Note2)
N.C.
LED24V
24VIN
24VIN
N.C.
24G
24G
24G
RXD+
RXD-
TXD+
TXD-
EMG
GND
ILKOUT
24VOUT
IN01
24G
TXD-
TXD+
RXD-
RXD+
ILK1
EMG
ILK2
GND
24G
HTYPE0
24G
HTYPE1
24G
N.C.
MTKC010727AA
Note2) Connector pin arrangement is not sequential.
Note1) Refer to the Part No. of standard drawings of each model.
Note2)
1
Panasonic Smart Factory Solutions Co.,Ltd. パナソニック スマートファクトリーソリューションズ株式会社
Name
Drawing No.
Loc. No.
F4K1020-05A
1
2 3 4 5 6 7 8
A
B
C
D
E
F
1 2 3 4 5 6 7 8
A
B
C
D
E
F
Page. No.
Character recog lighting(NPM-D3)
(Head Connect 2)
MTKA017342+004AB
P004

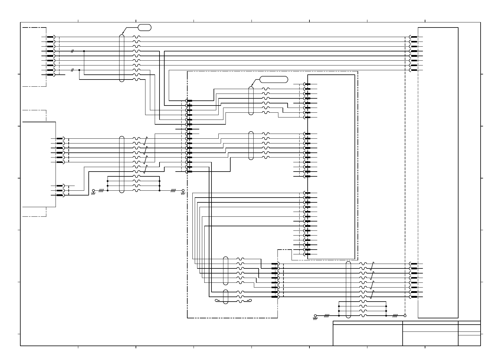
LED Lighting #2
Area Camera
-E002
CN12
-K350
PPE0AD #2
LED Controller #2
CN1
Height Sensor
(Option)
N610112848** : Height Sensor:NPM-D
GND
SENSE
24V
1
2
3
OUT
4
#1_A
#2_A
#1_K
1
2
3
#2_K
LTYPE0
LTYPE1
4
5
6
LTYPE2
24G
7
8
MOLEX
CN5/CN12
43025-0400
4
3
2
1
LASER
SENSOR
-B1G00T
IA-030SO(50206)
KEYENCE
24 V
OUT
0V
IN1
IN2
-B1G00
IA-1000SO(50205)
BN
BK
BU
PK
VT
KEYENCE
JST
CN4K349
PUDP-12V-S
1
2
3
4
5
6
7
8
9
10
11
12
JST
CN13K349
PAP-05V-S
5
4
3
2
1
JST
CN2E001
PAP-07V-S
7
6
5
4
3
2
1
JST
CN3K349
PUDP-08V-S
8
7
6
5
4
3
2
1
JST
CN1E001
PAP-08V-S
8
7
6
5
4
3
2
1
CN3
1
2
3
4
5
6
7
8
#1_A
#1_K
LTYPE0
LTYPE1
LTYPE2
24G
#2_A
#2_K
CN4
1
2
3
4
5
6
7
8
#3_A
#3_K
5V
GND
LTEMP
GND
#4_A
#4_K
CN13
1
2
3
4
5
#5_A
N.C.
#5_K
N.C.
24G
9
10
11
12
N.C.
N.C.
FG
FG
CN2
#3_A
#4_A
#5_A
1
2
3
#3_K
4
5
6
FG
7
#4_K
#5_K
Note1
Note1) Refer to the Part No. of standard drawings of each model.
MTKC003591AA
MTKC003590AA
MTKA017342** : Character recog lighting
U-TKVV 4P-AWG24
BK/WH
BK
RD/WH
RD
GN/WH
GN
YE/WH
YE
2464C(BPF)VSVP AWG#24×3P-B
BK/WH
BK
RD/WH
RD
GN/WH
GN
Panasonic Smart Factory Solutions Co.,Ltd. パナソニック スマートファクトリーソリューションズ株式会社
Name
Drawing No.
Loc. No.
F4K1020-05A
1
2 3 4 5 6 7 8
A
B
C
D
E
F
1 2 3 4 5 6 7 8
A
B
C
D
E
F
Page. No.
Character recog lighting(NPM-D3)
(LED Lighting Wiring 2)
MTKA017342+005AA
P005