NPM-D3A 电路图 - 第28页
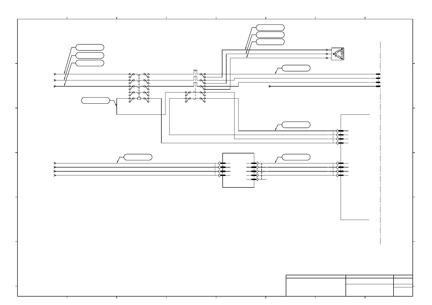
UL#16 105/600-1.25mm2 BK For Vacuum Pump IN100 24GND OT020(24VOUT)PUMP ON 24GND 1 2 3 4 CNMC2 -K321 PNF0B4 L1-3 L1-3COM L1-2 L1-2COM NC -K332 PNF0AN 1 2 3 4 5 L1 L2 L3 FG 1 2 3 L1-3 GND L1-2 GND 1 2 3 4 CN1 CNX2 CNX1 4 F…

FV2-M3K
JST
1aK231
3aK231
5aK231
-K231
SD-Q12 DC24V 1a1b
1 2
3 4
5 6
13 14
Mitsubishi Electric
21 22
A1 A2
2aK231
FV2-M3K
JST
4aK231
6aK231
FV1.25-M3(LF)K
JST
21aK231
A1aK231
22aK231
FV1.25-M3(LF)K
JST
A2aK231
-K232
SD-Q12 DC24V 1a1b
1 2
3 4
5 6
13 14
Mitsubishi Electric
21 22
A1 A2
FV2-M3K
JST
1aK232
3aK232
5aK232
FV1.25-M3(LF)K
JST
21aK232
A1aK232
2aK232
FV2-M3K
JST
4aK232
6aK232
22aK232
FV1.25-M3(LF)K
JST
A2aK232
UL#14 105/600-2.0mm2 BK
BK
UL#14 105/600-2.0mm2
BK
UL#14 105/600-2.0mm2
UL#22 80/300-0.3mm2 BU
N610159521AD
N610159522AD
N610159523AD
BK
BK
BK
N610159524AD
N610159525AD
N610159526AD
UL#14 105/600-2.0mm2 BK
UL#14 105/600-2.0mm2 BK
N610159527AD
N610159528AD
N610159529AD
UL#14 105/600-2.0mm2
A2bK231
FV2-M3K
JST
1aK233
3aK233
5aK233
-K233
SD-Q12 DC24V 1a1b
1 2
3 4
5 6
13 14
Mitsubishi Electric
21 22
A1 A2
2aK233
FV2-M3K
JST
4aK233
6aK233
FV1.25-M3(LF)K
JST
21aK233
A1aK233
22aK233
FV1.25-M3(LF)K
JST
A2aK233
-K234
SD-Q12 DC24V 1a1b
1 2
3 4
5 6
13 14
Mitsubishi Electric
21 22
A1 A2
FV2-M3K
JST
1aK234
3aK234
5aK234
FV1.25-M3(LF)K
JST
21aK234
A1aK234
2aK234
FV2-M3K
JST
4aK234
6aK234
22aK234
FV1.25-M3(LF)K
JST
A2aK234
UL#14 105/600-2.0mm2 BK
BK
UL#14 105/600-2.0mm2
BK
UL#14 105/600-2.0mm2
BU
N610159533AD
N610159534AD
N610159535AD
BK
BK
BK
N610159536AD
N610159537AD
N610159538AD
UL#14 105/600-2.0mm2 BK
UL#14 105/600-2.0mm2 BK
UL#14 105/600-2.0mm2 BK
UL#14 105/600-2.0mm2
N610159539AD
N610159540AD
N610159541AD
A2bK233
N610159531AD
UL#22 80/300-0.3mm2 BU
N610159530AE
BU
N610159542AD
N610159543AD
UL#22 80/300-0.3mm2 BU
BU
BU
BU
BU
BU
BU
BU
UL#22 80/300-0.3mm2 BU
UL#22 80/300-0.3mm2 BU
4aK222 P005-7C
6aK222 P005-7C
2bK222 P005-7C
4bK222 P005-7C
6bK222 P005-7C
UL#14 105/600-2.0mm2 BK
2aK222 P005-7C
2aK232
P003-2C
4aK232
P003-2C
6aK232
P003-2D
AMP
1CN2K132R
177899-1
3
2
1
AMP
1CN2K131R
177899-1
3
2
1
N610159532AE
N610159544AD
N610159545AE
To
Power Unit 2
2aK234
P003-2C
4aK234
P003-2C
6aK234
P003-2D
MOLEX
1EXTOT1R
5557-04R-210
4
3
2
1
2
3
1CN2K131P
1
2
3
1CN2K132P
1
2
3
1EXTOT1P
1
4
5
5
5 4
4
4
6
4 4
5
5
5
6
6
4
6
4 4
4
6
6
6
6
6
4
4
6
4
6
4
6 6
UL#22 80/300-0.3mm2
UL#22 80/300-0.3mm2
UL#22 80/300-0.3mm2
UL#22 80/300-0.3mm2
UL#22 80/300-0.3mm2
UL#22 80/300-0.3mm2
UL#22 80/300-0.3mm2
UL#22 80/300-0.3mm2
UL#22 80/300-0.3mm2
UL#14 105/600-2.0mm2
UL#14 105/600-2.0mm2
UL#14 105/600-2.0mm2
UL#14 105/600-2.0mm2
5
5
5
6
6
6
5
5
5
6
6
6
6
6
6
6
6
6
FK1.25-M3 FK1.25-M3
FK2-M3 FK2-M3
FK1.25-M3 FK1.25-M3
FK2-M3 FK2-M3
FK1.25-M3 FK1.25-M3
FK2-M3
FK2-M3
FK1.25-M3 FK1.25-M3
FK2-M3
FK2-M3
6
6
6
6
6
6
6
6
6
6
6
6 6
6
6
6
Panasonic Smart Factory Solutions Co.,Ltd. パナソニック スマートファクトリーソリューションズ株式会社
Name
Drawing No.
Loc. No.
F4K1020-05A
1
2 3 4 5 6 7 8
A
B
C
D
E
F
1 2 3 4 5 6 7 8
A
B
C
D
E
F
Page. No.
Power Unit 1 Wiring:NPM-D3
(MC Drive)
N610161320+006AG
P006

UL#16 105/600-1.25mm2 BK
For
Vacuum
Pump
IN100
24GND
OT020(24VOUT)PUMP ON
24GND
1
2
3
4
CNMC2
-K321
PNF0B4
L1-3
L1-3COM
L1-2
L1-2COM
NC
-K332
PNF0AN
1
2
3
4
5
L1
L2
L3
FG
1
2
3
L1-3
GND
L1-2
GND
1
2
3
4
CN1 CNX2 CNX1
4
FV2-M3K
JST
1aK223
3aK223
5aK223
FV1.25-M3(LF)K
JST
A1aK223
FV1.25-M3(LF)K
JST
95aK223
97aK223
-K223
MSOD-Q11KP 1.3A 200V DC24V
Mitsubishi Electric
1
3
5
13
A1
2
4
6
14
A2
96
98
95
97
A2aK223
FV1.25-M3(LF)K
JST
2aK223
FV2-M3K
JST
2bK223
4aK223
4bK223
6aK223
6bK223
96aK223
FV1.25-M3(LF)K
JST
98aK223
FV2-M3K
JST
UF221
VF221
WF221
UN-SA33
Mitsubishi Electric
-F221
ILK Board #1
1
2
3
AMP
PUMP
2-179553-4
4
1
2
3
JST
CNMC2K321
PAP-04V-S
4
1
2
3
AMP
CNX1K321
177900-1
4
1
2
3
AMP
CN1K332
1-178128-4
4
1
2
3
AMP
CNX2K332
1-178288-5
4
5
BK
BK
N610159546AD
N610159547AD
N610159548AD
N610159552AE
N610159551AE
N610159550AE
UL#16 105/600-1.25mm2 BK
BK
BK
UL#16 105/600-1.25mm2 GN/YE
N610159555AD N610159556AD
N610159554AE
BU
BU
BU
UL#22 80/300-0.3mm2 BU
UL#20 80/300-0.5mm2 BU
BU
BU
BU
BK
BK
BK
UL#16 105/600-1.25mm2 GN/YE
UL#16 105/600-1.25mm2 BK
BK
BK
N610159553AD
UL#22 80/300-0.3mm2 BU
L11a2X1 P003-4E
L21a2X1 P003-4E
L31a2X1 P003-4E
L11c1X1 P003-3A
L21c1X1 P003-3B
L31c1X1 P003-3B
Eb5X1 P003-3D
Ea3X1 P003-4F
N610159549AD
4
4
4
4
4
4
4
4
4
4
3
5
5
5
5
4
5
5
5
5
5
UL#22 80/300-0.3mm2
UL#22 80/300-0.3mm2
UL#22 80/300-0.3mm2
UL#20 80/300-0.5mm2
UL#20 80/300-0.5mm2
UL#20 80/300-0.5mm2
UL#16 105/600-1.25mm2
UL#16 105/600-1.25mm2
UL#16 105/600-1.25mm2
UL#16 105/600-1.25mm2
UL#16 105/600-1.25mm2
UL#16 105/600-1.25mm2
UL#16 105/600-1.25mm2
UL#16 105/600-1.25mm2
UL#16 105/600-1.25mm2
FK2-M3
FK2-M3
FK2-M3
FK1.25-M3 FK1.25-M3
FK1.25-M3
FK1.25-M3
5 5
5 5
5
5
5
5
Panasonic Smart Factory Solutions Co.,Ltd. パナソニック スマートファクトリーソリューションズ株式会社
Name
Drawing No.
Loc. No.
F4K1020-05A
1
2 3 4 5 6 7 8
A
B
C
D
E
F
1 2 3 4 5 6 7 8
A
B
C
D
E
F
Page. No.
Power Unit 1 Wiring:NPM-D3
(Pump)
N610161320+007AF
P007

-K321
PNF0B4
CN24V
CP30FI-1P015
Fuji Electric FA Components & Systems
(15A)
1 1 2
-F129
2aF129
FV2-4K
JST
FV2-4K
JST
1aF129
PBA15F-24-N
Cosel
(0.7A)
-T122
AC(L)
AC(N)
+V
-V
+V
+VaT122
FV1.25-M3(LF)K
JST
-VaT122
-VbT122
FV2-M3K
JST
AC(L)aT122
AC(N)aT122
R2-3.5
ET122
UL#18 80/300-0.75mm2 BU
BU
BU
BU
BU
24VIN
24VIN
24GND
24GND
CP+24V
24GND
1
2
4
5
3
6
+VbT122
BU
ILK Board #1
1
2
4
MOLEX
CN24VK321
5557-06R-210
5
3
6
BK
UL#16 105/600-1.25mm2 BK
CP30FI-1P010
Fuji Electric FA Components & Systems
(10A)
1 1 2 2
-F128
2aF128
FV1.25-4(LF)K
JST
FV2-4K
JST
1aF128
UL#14 105/600-2.0mm2 BU
BU
BU
BU
BU
BU UL#20 80/300-0.5mm2
BU
BU
BU
N610159567AD
N610159564AD
N610159563AD
To Power Unit 2
BU UL#22 80/300-0.3mm2
BU
UL#22 80/300-0.3mm2
BU
UL#22 80/300-0.3mm2
BU UL#22 80/300-0.3mm2
BU UL#22 80/300-0.3mm2
AMP
1CN24VR
177900-1
4
3
2
1
AMP
1T122R
177898-1
2
1
UL#16 80/300-1.25mm2 BU
2bF128
N610159565AF
UL#16 105/600-1.25mm2 GN/YE
BK
UL#16 105/600-1.25mm2 BK
UL#16 105/600-1.25mm2 BK
UL#16 105/600-1.25mm2 GN/YE
N610159558AE
N610159557AE
FV2-4K
JST
AC(L)aT121
AC(L)bT121
AC(N)aT121
AC(N)bT121
R2-4
ET121
+V1aT121
FV2-4K
JST
-V1aT121
FV1.25-4(LF)K
-V2aT121
-V3aT121
-V4aT121
+V3aT121
-V4bT121
-V3bT121
-V1bT121
+V1bT121
+V2aT121
+V2bT121
+V4aT121
-V2bT121
+V2aT121
P009-3A
+V2bT121
P012-4A
-V2aT121
P009-3B
-V2bT121
P012-6A
-V4bT121
P012-6C
CP30FI-1P005
Fuji Electric FA Components & Systems
(5A)
1 1 2 2
-F122
2aF122
FV1.25-4(LF)K
JST
FV1.25-4(LF)K
JST
1aF122
1CN24VP
1
2
3
4
1T122P
1
2
For
I/O Board
UL#18 80/300-0.75mm2 BU
N610159568AD
L11c2X1 P003-6E
L21c4X1 P003-6E
Eb6X1 P003-6E
Ec6X1 P003-6E
FGT122 P003-6F
+VaT122
P011-6A
CARTF1-8
P012-6B
CARTR1-8
P012-6D
-VaT122
P010-4B
ADA600F-24
Cosel
-T121
AC(L)
AC(N)
A +V1
+V2
+V3
+V4
-V1
-V2
-V3
-V4
1G103P
1
2
3
M
-
n
-G103
9GL1224J1J01
RD
YE
BK
SANYO DENKI
AMP
G103R
177899-1
3
2
1
N610159508AC
N610159509AD
N610159504AD
N610159505AD
N610159507AD
AMP
G103P
177907-1
3
2
1
4
AMP
1G103R
177900-1
4
3
2
1
BU
UL#22 80/300-0.3mm2
BU
BU
N610161008AE
+V3aT121
P009-3E
-V3aT121
P009-3D
-V3bT121
P009-3E
Note1) Connector Pin arrangement is not sequential.
Note1)
MOLEX
LCVL
5559-04P-210
4
3
2
1
5
5
5
5
5
5
5
5
5
5
5
6
6
4
4
4
5
UL#16 105/600-1.25mm2
UL#16 105/600-1.25mm2
UL#22 80/300-0.3mm2
UL#22 80/300-0.3mm2
UL#20 80/300-0.5mm2
UL#20 80/300-0.5mm2
UL#20 80/300-0.5mm2
UL#18 80/300-0.75mm2
UL#18 80/300-0.75mm2
UL#18 80/300-0.75mm2
UL#18 80/300-0.75mm2
UL#18 80/300-0.75mm2
UL#18 80/300-0.75mm2
UL#18 80/300-0.75mm2
UL#18 80/300-0.75mm2
UL#18 80/300-0.75mm2
6 6
6
6
6
6
6
6
6
FK1.25-M3
FK2-M3
FK2-4
FK2-4
FK1.25-4
FK1.25-4
FK1.25-4 FK1.25-4
FK2-4 FK2-4
FK2-4
5
6
6
6 6
6 6
6 6
6
6
Panasonic Smart Factory Solutions Co.,Ltd. パナソニック スマートファクトリーソリューションズ株式会社
Name
Drawing No.
Loc. No.
F4K1020-05A
1
2 3 4 5 6 7 8
A
B
C
D
E
F
1 2 3 4 5 6 7 8
A
B
C
D
E
F
Page. No.
Power Unit 1 Wiring:NPM-D3
(DC Power Supply)
N610161320+008AG
P008