NPM-D3A 电路图 - 第34页
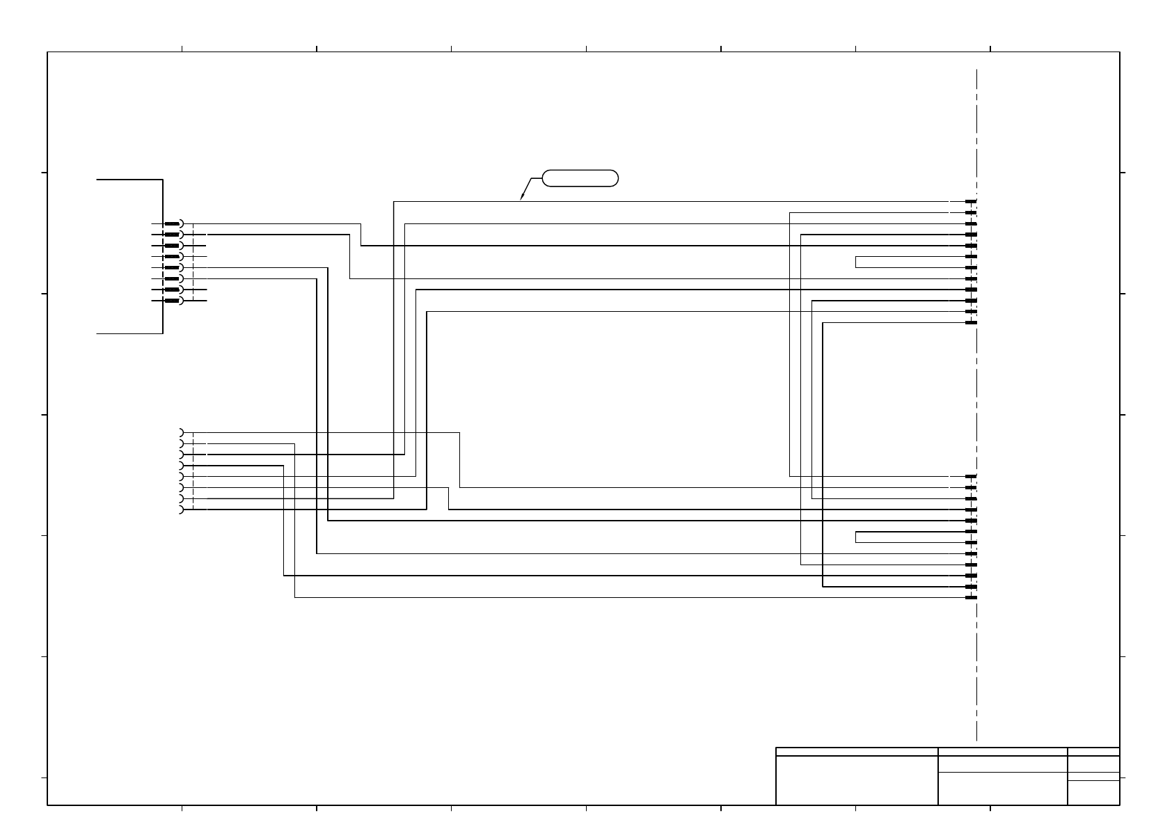
-K321 PNF0B4 ILK Board #1 CNFDCOV 1 2 3 4 5 6 7 8 24GND IN105 24VOUT OT013 24GND IN106 24VOUT OT014 N610159574AD From SC2P (P010-8B) To Feeder Cover (Front) To Feeder Cover (Rear) 1 2 3 MOLEX CNFDCVRP 5559-12P-210 4 5 6 …

-K321
PNF0B4
ILK Board #1
CN-CART
1
2
3
4
5
6
7
8
9
10
11
12
13
14
15
16
17
18
19
20
21
22
23
24
25
26
27
28
TXD1+
TXD1-
RXD1+
RXD1-
GND
IN110
IN044
SVONSW1
24VOUT
NC
NC
NC
24GND
24GND
TXD2+
TXD2-
RXD2+
RXD2-
GND
IN111
IN045
SVONSW2
24VOUT
NC
NC
NC
24GND
24GND
For
Cart Unit
(-A31)
(Front)
For
Cart Unit
(-A32)
Tray Unit
(-A51)
(Rear)
FV2-4K
JST
1aF127 2aF127
FV2-4K
JST
-F127
CP30FI-1P010
(10A)
Fuji Electric FA Components & Systems
-F126
CP30FI-1P010
(10A)
Fuji Electric FA Components & Systems
2aF126
FV2-4K
JST
FV2-4K
JST
1aF126
1bF126
JST
CN-CARTK321
PUDP-28V-S
25
26
27
28
1
2
3
4
5
6
7
8
9
10
11
12
13
14
15
16
17
18
19
20
21
22
23
24
BU
UL#18 80/300-0.75mm2 BU
BU
UL#18 80/300-0.75mm2
UL#18 80/300-0.75mm2 BU
BU UL#18 80/300-0.75mm2
UL#16 80/300-1.25mm2 BU UL#18 80/300-0.75mm2 BU
BU
UL#18 80/300-0.75mm2
UL#18 80/300-0.75mm2 BU
BU
UL#18 80/300-0.75mm2
MOLEX
CART2
5559-16P-210
16
15
14
13
12
11
10
9
8
7
6
5
4
3
2
1
R1.25-4
JST
FGCART1
BK UL#18 80/300-0.75mm2
R1.25-4
JST
FGCART2
BK UL#18 80/300-0.75mm2
UL#14 105/600-2.0mm2 BU
+V2bT121 P008-3C
-V2bT121 P008-3D
-V4bT121 P008-3D
CARTR1-8 P008-5E
BU
UL#22 80/300-0.3mm2
BU
UL#22 80/300-0.3mm2
BU
BU
BU
BU
BU
BU
BU
BU
BU
BU
BU
BU
BU
BU
UL#22 80/300-0.3mm2 BU
EXTOT1
OT035(ILK OUT EMG #1)
1
2
3
4
5
6
7
8
9
11
12
13
14
15
16
17
18
19
10
20
21
22
OT036(ILK OUT COV #2)
1
2
3
JST
EXTOT1K321
PUDP-22V-S
4
5
6
7
8
9
10
11
12
13
14
15
16
17
18
19
20
21
22
24VOUT
OT030
OT031
OT032
OT033
OT034
OT037
24VOUT
24VOUT
24GND
OT035COM(ILK OUT EMG #1)
OT036COM(ILK OUT COV #2)
OT030COM
OT031COM
OT032COM
OT033COM
OT034COM
OT037COM
24VOUT
24GND
N610159572AD
N610159573AF
BU
BU
BU
BU
N610159621AD
CARTF1-8 P008-5E
MOLEX
1EMGCOVR
5557-06R-210
6
5
4
3
2
1
To
Power Unit 2
MOLEX
SF24VR
5557-04R-210
4
3
2
1
1EMGCOVP
1
2
3
4
SF24VP
1
2
5
6
3
4
N610159628AD
MOLEX
CART1
5559-16P-210
16
15
14
13
12
11
10
9
8
7
6
5
4
3
2
1
5
5
5
6
5
4
4
UL#22 80/300-0.3mm2
UL#22 80/300-0.3mm2
UL#22 80/300-0.3mm2
UL#22 80/300-0.3mm2
UL#22 80/300-0.3mm2
UL#22 80/300-0.3mm2
UL#22 80/300-0.3mm2
UL#22 80/300-0.3mm2
UL#22 80/300-0.3mm2
UL#22 80/300-0.3mm2
UL#22 80/300-0.3mm2
UL#22 80/300-0.3mm2
UL#22 80/300-0.3mm2
UL#22 80/300-0.3mm2
UL#22 80/300-0.3mm2
UL#22 80/300-0.3mm2
UL#22 80/300-0.3mm2
UL#22 80/300-0.3mm2
UL#22 80/300-0.3mm2
6
6
FK2-4
FK2-4
FK2-4 FK2-4
6
6
6
6
Panasonic Smart Factory Solutions Co.,Ltd. パナソニック スマートファクトリーソリューションズ株式会社
Name
Drawing No.
Loc. No.
F4K1020-05A
1
2 3 4 5 6 7 8
A
B
C
D
E
F
1 2 3 4 5 6 7 8
A
B
C
D
E
F
Page. No.
Power Unit 1 Wiring:NPM-D3
(Cart I/F)
N610161320+012AG
P012

-K321
PNF0B4
ILK Board #1
CNFDCOV
1
2
3
4
5
6
7
8
24GND
IN105
24VOUT
OT013
24GND
IN106
24VOUT
OT014
N610159574AD
From SC2P (P010-8B)
To
Feeder Cover
(Front)
To
Feeder Cover
(Rear)
1
2
3
MOLEX
CNFDCVRP
5559-12P-210
4
5
6
7
8
9
10
11
12
1
2
3
MOLEX
CNFDCVFP
5559-12P-210
4
5
6
7
8
9
10
11
12
1
2
3
MOLEX
SC2R
5557-08R-210
4
5
6
7
8
1
2
3
JST
CNFDCOVK321
PUDP-08V-S
4
5
6
7
8
UL#22 80/300-0.3mm2 BU
BU
BU
BU
BU
BU
BU
BU
BU
BU
BU
BU
BU
BU
BU
BU
BU
BU
1 2
UL#22 80/300-0.3mm2
UL#22 80/300-0.3mm2
UL#22 80/300-0.3mm2
UL#22 80/300-0.3mm2
UL#22 80/300-0.3mm2
UL#22 80/300-0.3mm2
UL#22 80/300-0.3mm2
UL#22 80/300-0.3mm2
UL#22 80/300-0.3mm2
UL#22 80/300-0.3mm2
UL#22 80/300-0.3mm2
UL#22 80/300-0.3mm2
UL#22 80/300-0.3mm2
UL#22 80/300-0.3mm2
UL#22 80/300-0.3mm2
UL#22 80/300-0.3mm2
UL#22 80/300-0.3mm2
3
Panasonic Smart Factory Solutions Co.,Ltd. パナソニック スマートファクトリーソリューションズ株式会社
Name
Drawing No.
Loc. No.
F4K1020-05A
1
2 3 4 5 6 7 8
A
B
C
D
E
F
1 2 3 4 5 6 7 8
A
B
C
D
E
F
Page. No.
Power Unit 1 Wiring:NPM-D3
(Feeder Cover)
N610161320+013AD
P013

1.
CONTROL BOX DIAGRAM
コントロール BOX 配線図
1-2 POWER UNIT 2
パワーユニット 2
EJM6EB-10-102-00