NPM-D3A 电路图 - 第54页
-K302 PNFCAC -A01 CPU Box -A02 Power Unit 1 R1.25-4 JST CN3 FX-Axis Motor N610157818** : XY-Axis Front Side Wiring : NPM-D3 SSG SM W V U Linear 1 5 2 6 3 9 4 7 8 1 2 3 4 -M501 E R1.25-4 JST E2K501 FGM501 FGK501 R2-4 JST …

-A02
Power Unit 1
AI1.5-10BK
PHOENIX CONTACT
-K223
Vacuum Pump
M
-G111
109-642-12
Sanyo Denki
n
BN
YE
BK
Pump Cooling Fan
-K321
PNF0B4
M
-G201
KHD200-306-G1-KK191
Orion Machinery
R2-5
JST
G111
489-086-L10
SANYO DENKI
ILK Board #1
CN-FANA
CNAIR
EG111
R2-4
JST
UG201
FK2-4
JST
VG201
WG201
N610119286AC
N610159585AC
L11a2X1
L21a2X1
L31a2X1
L21b3X1
L31b3X1
24VOUT
IN104
1
2
24GND
3
24VOUT
IN033
1
2
24GND
3
JST
CNFANA
PAP-03V-S
3
2
1
JST
CNAIR
PAP-03V-S
3
2
1
JST
B1033
PAP-05V-S
1
2
3
4
5
Main Air Pressure
24V
OUT1
OUT2
N.C.
GND
p
5
4
3
2
1
-B1033
ISE30A-C4H-N-MB
SMC
BK/WH
BK
RD/WH
RD
UL2464 (SPV840) 2P×24AWG(11/0.16TA) LF BK
WH
RD
GN/YE
BK
STO(A)/TC LF 4E×16AWG
BK
BK
UL#16 105/600-1.25mm2 GN/YE
N610159617AC
AMP
PUMP
2-178128-4
4
3
2
1
AMP
PUMP
2-179553-4
4
3
2
1
Note1) Connector Pin arrangement is not sequential.
Note1)
2aK223
FK2-M3
JST
4aK223
6aK223
4
Ec5X1
2
2464C(BPF)VVP AWG#24×2P-B
4
3
KHB200-305-G1-KG132
4
2464-1061/ⅡA(PF) LF 2P×24AWG
2
Panasonic Smart Factory Solutions Co.,Ltd. パナソニック スマートファクトリーソリューションズ株式会社
Name
Drawing No.
Loc. No.
F4K1020-05A
1
2 3 4 5 6 7 8
A
B
C
D
E
F
1 2 3 4 5 6 7 8
A
B
C
D
E
F
Page. No.
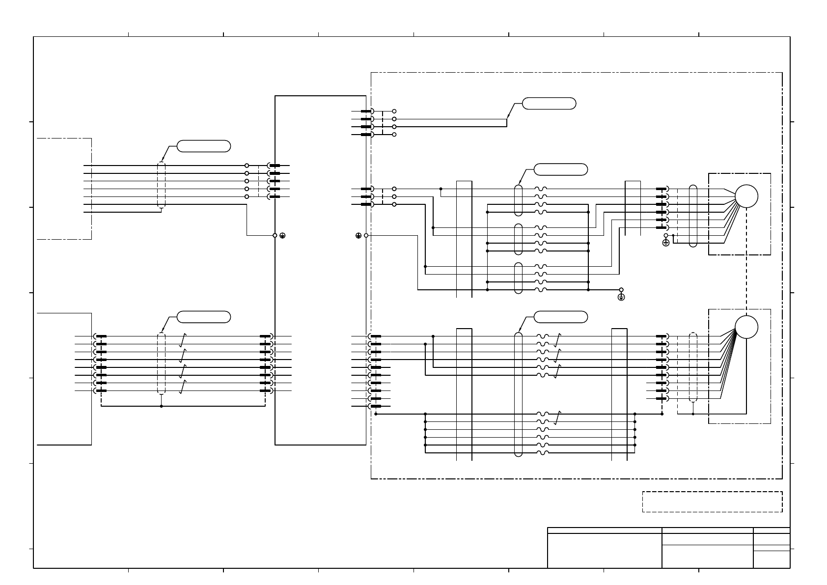
Main Body Wiring : NPM-D3
(Vacuum Pump, Air Pressure Sensor)
N610159580+006AE
P006

-K302
PNFCAC
-A01
CPU Box
-A02
Power Unit 1
R1.25-4
JST
CN3
FX-Axis Motor
N610157818** : XY-Axis Front Side Wiring : NPM-D3
SSG
SM
W
V
U
Linear
1
5
2
6
3
9
4
7
8
1
2
3
4
-M501
E
R1.25-4
JST
E2K501
FGM501 FGK501
R2-4
JST
R2-4
JST
MTNW000198AA
N610157819AC
TDK
ZCAT3035-1330
UL#16 105/600-1.25mm2
BK
NCIO Board
N610157840AE
L112b1X1
L212b1X1
L312b1X1
L11b3X1
L31b4X1
FG1K501
TX+
TX-
3
6
1
2
5
4
7
8
AMP
XAK501
1-178128-5
1
2
3
4
5
CN3K302
8
7
4
5
2
1
6
3
X2AK501
8
7
4
5
2
1
6
3
AMP
XBK501
1-178128-6
1
2
3
4
5
6
AMP
XMM501
1-179553-4
4
3
2
1
DDK
XEM501
17JE-23090-02(D1)
8
7
4
9
3
6
2
5
1
HRZVV-SB-H(c2570) AWG17/4C+AWG19/2C
GN/YE
BN
BU
BK
RD
WH
STPC26-5E(W)-S165C
GN
WH/GN
OG
WH/OG
BU
WH/BU
BN
WH/BN
RMFEV-P(2517) AWG17/2C+AWG21/2C
RD
BN
BK
WH
RMFEV-P(2517) AWG17/2C+AWG21/2C
RD
BN
BK
WH
GN
BK
YE
BU
WH
OG
RD
BN
PK
GY
VT
LB
RMFEV-P(2517) AWG25/4P+AWG30/4C
JST
X5K501
MUF-PK10K-X
1
2
3
4
5
6
7
8
9
10
E1K501
RX+
RX-
X2A
3
6
1
2
5
4
7
8
EX5V
EX0V
EXPS
/EXPS
EXA
/EXA
EXB
/EXB
EXZ
/EXZ
B1
B3
B2
U
V
W
1
2
3
4
5
6
7
8
9
10
6
5
4
3
2
1
5
4
3
2
1
X5
XB XA
L1
L2
L3
L1C
L2C
FX-Axis
Motor Driver
-K501
MCDHT3520NL3
Panasonic (Motor)
Note1) Connector Pin arrangement is not sequential.
Note1)
Note1) Note1)
Note1)
Note1)
N610157820AA
Eb3X1
TDK
ZCAT3035-1330
(*1)
(*1)
This ferrite core is the same as that of the ferrite core
of the coordinates D-5 of P008.
5
4
4
6
Panasonic Smart Factory Solutions Co.,Ltd. パナソニック スマートファクトリーソリューションズ株式会社
Name
Drawing No.
Loc. No.
F4K1020-05A
1
2 3 4 5 6 7 8
A
B
C
D
E
F
1 2 3 4 5 6 7 8
A
B
C
D
E
F
Page. No.
Main Body Wiring : NPM-D3
(FX-Axis Wiring)
N610159580+007AG
P007

-A02
Power Unit 1
FY-Axis
Motor Driver
X2B
FX-Axis
R2-4
E2K502
FY-Axis Motor
1
5
2
6
3
9
4
7
8
W
V
U
W
V
SSG
SM
U
A1
B1
A2
B2
A3
B3
Linear
-M502
E
E
4XAK502(L2)
5XAK502(L1)
AI 2,5-12 BU
PHOENIX CONTACT
3XAK502(L3)
2XAK502(L1C)
AI 1-12 RD
1XAK502(L2C) 2XBK502(V)
1XBK502(W)
3XBK502(U)
AI-TWIN2x1.5-12BK
PHOENIX CONTACT
XAK502
05JFAT-SAXGSA-L
5
4
3
2
1
JST
XBK502
03JFAT-SAXGSA-L
3
2
1
JST
JST
R5.5-4
JST
EM502
5.5-S4
JST
TDK
ZCAT3035-1330
N610157821AB
TDK
ZCAT3035-1330
MTNW000159AA
SEIWA
E04SR200932
L112c1X1
L212c1X1
L312c1X1
L11b4X1
L31b5X1
FG1K502
TX+
TX-
3
6
1
2
5
4
7
8
RMFEV-P(2517) AWG17/2C+AWG21/2C
RD
BN
BK
WH
RMFEV-P(2517) AWG17/2C+AWG21/2C
RD
BN
BK
WH
RMFEV-P(2517) AWG17/2C+AWG21/2C
RD
BN
BK
WH
GN
BK
YE
BU
WH
OG
RD
BN
PK
GY
VT
LB
STPC26-5E(W)-S020C
GN
WH/GN
OG
WH/OG
BU
WH/BU
BN
WH/BN
X2BK501
8
7
4
5
2
1
6
3
X2AK502
8
7
4
5
2
1
6
3
HRZVV-SB-H(c2570) AWG15/4C+AWG19/2C
GN/YE
BN
BU
BK
RD
WH
AMP
YMM502
1-179555-3
B3
A3
B2
A2
B1
A1
DDK
YEM502
17JE-23090-02(D1)
8
7
4
9
3
6
2
5
1
RMFEV-P(2517) AWG25/4P+AWG30/4C
JST
X5K502
MUF-PK10K-X
1
2
3
4
5
6
7
8
9
10
3
2
JST
4
1
04JFAT-SAXGSA-L
XCK502
-K501
MCDHT3520NL3
Panasonic (Motor)
E1K502
2XCK502(B2)
AI1.5-10BK
PHOENIX CONTACT
3XCK502(B3)
BK
N610161318AC
N610157818** : XY-Axis Front Side Wiring : NPM-D3
XA
L1
L2
L3
L1C
L2C
RX+
RX-
X2A
3
6
1
2
5
4
7
8
X5
1
2
3
4
5
6
7
8
9
10
EX5V
EX0V
EXPS
/EXPS
EXA
/EXA
EXB
/EXB
EXZ
/EXZ
U
V
W
NC
B2
B3
B1
XC
XB
5
4
3
2
1
3
2
1
1
2
3
4
-K502
MEDHT7364NL3
Panasonic (Motor)
Motor Driver
Note1) Connector Pin arrangement is not sequential.
Note1)
N610157822AA
Note1)
Note1)
Note1) Note1)
Note1)
N610157841AD
4
Ec2X1
TDK
ZCAT3035-1330
(*1)
(*1)
This ferrite core is the same as that of the ferrite core
of the coordinates C-5 of P007.
5
3
3
UL#16 105/600-1.25mm2
Panasonic Smart Factory Solutions Co.,Ltd. パナソニック スマートファクトリーソリューションズ株式会社
Name
Drawing No.
Loc. No.
F4K1020-05A
1
2 3 4 5 6 7 8
A
B
C
D
E
F
1 2 3 4 5 6 7 8
A
B
C
D
E
F
Page. No.
Main Body Wiring : NPM-D3
(FY-Axis Wiring)
N610159580+008AF
P008