NPM-D3A 电路图 - 第58页
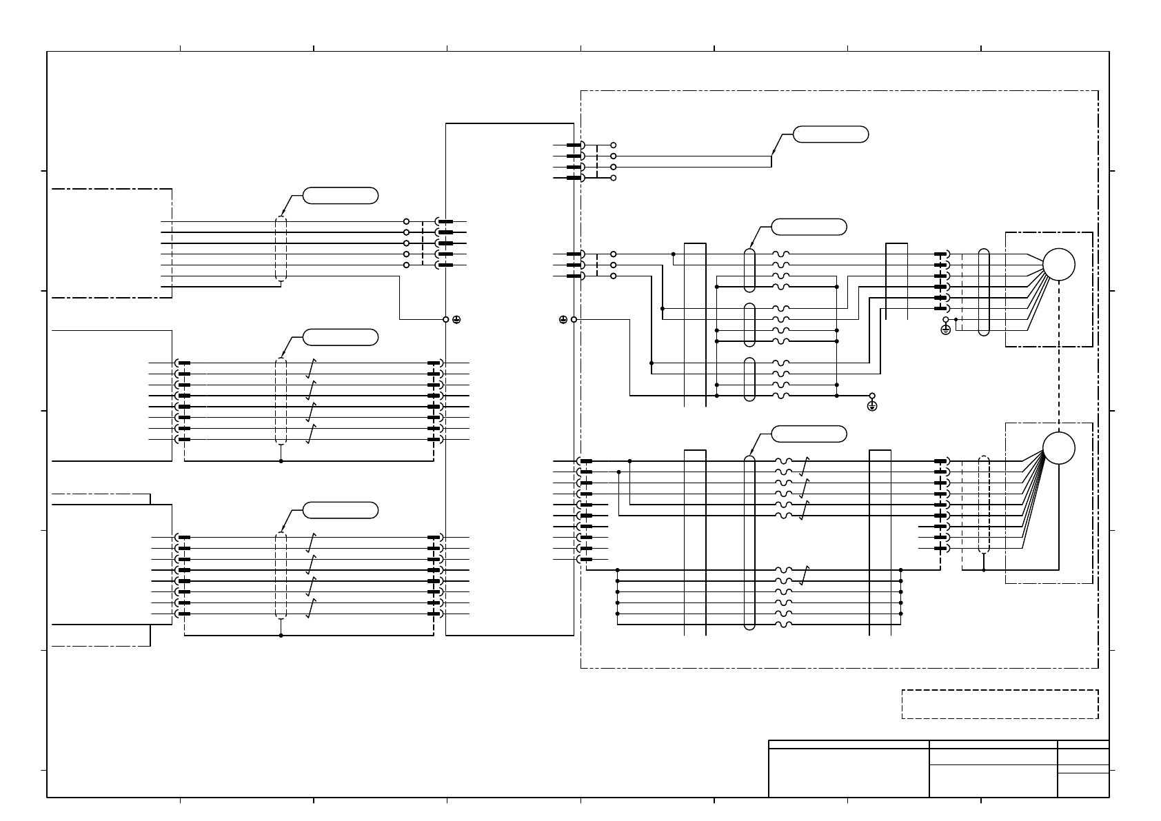
-A02 Power Unit 1 Front EMG Switch Rear EMG Switch -S201 XW1E-BV403VR-BC-TK2377 11 12 21 22 31 32 IDEC -S202 XW1E-BV403VR-BC-TK2377 11 12 21 22 31 32 IDEC N610159586AE CNEMGF 1 2 3 4 5 6 7 8 9 10 11 12 13 14 N610159587AE…

-A02
Power Unit 1
-K302
PNFCAC
-A01
CPU Box
CN4
Motor Driver
X2B
RX-Axis
R2-4
JST
R5.5-4
JST
E2K504
RY-Axis Motor
1
5
2
6
3
9
4
7
8
W
V
U
W
V
SSG
SM
U
A1
B1
A2
B2
A3
B3
Linear
-M504
E
E
4XAK504(L2)
5XAK504(L1)
AI 2,5-12 BU
PHOENIX CONTACT
3XAK504(L3)
2XAK504(L1C)
AI 1-12 RD
1XAK504(L2C) 2XBK504(V)
1XBK504(W)
3XBK504(U)
AI-TWIN 2×1,5-12 BK
PHOENIX CONTACT
XAK504
05JFAT-SAXGSA-L
5
4
3
2
1
JST
XBK504
03JFAT-SAXGSA-L
3
2
1
JST
3
6
1
2
5
4
7
8
X2B
TX+
TX-
RX+
RX-
X2A
3
6
1
2
5
4
7
8
1
2
3
4
3
2
1
5
4
3
2
1
XB
XC
NC
B2
B3
B1
U
V
W
EX5V
EX0V
EXPS
/EXPS
EXA
/EXA
EXB
/EXB
EXZ
/EXZ
1
2
3
4
5
6
7
8
9
10
X5
L1
L2
L3
L1C
L2C
XA
EM504
5.5-S4
JST
MTNW000159AA
MTNW000206AA
N610157828AB
TDK
ZCAT3035-1330
TDK
ZCAT3035-1330
SEIWA
E04SR200932
NCIO Board
L113b1X1
L213b1X1
L313b1X1
L31c5X1
L11c4X1
TX+
TX-
3
6
1
2
5
4
7
8
RX+
RX-
3
6
1
2
5
4
7
8
HRZVV-SB-H(c2570) AWG15/4C+AWG19/2C
GN/YE
BN
BU
BK
RD
WH
STPC26-5E(W)-S020C
GN
WH/GN
OG
WH/OG
BU
WH/BU
BN
WH/BN
RMFEV-P(2517) AWG17/2C+AWG21/2C
RD
BN
BK
WH
X2BK503
8
7
4
5
2
1
6
3
X2AK504
8
7
4
5
2
1
6
3
AMP
YMM504
1-179555-3
B3
A3
B2
A2
B1
A1
CN4K302
8
7
4
5
2
1
6
3
X2BK504
8
7
4
5
2
1
6
3
STPC26-5E(W)-S260C
GN
WH/GN
OG
WH/OG
BU
WH/BU
BN
WH/BN
RMFEV-P(2517) AWG17/2C+AWG21/2C
RD
BN
BK
WH
RMFEV-P(2517) AWG17/2C+AWG21/2C
RD
BN
BK
WH
GN
BK
YE
BU
WH
OG
RD
BN
PK
GY
VT
LB
DDK
YEM504
17JE-23090-02(D1)
8
7
4
9
3
6
2
5
1
FG1K504
RMFEV-P(2517) AWG25/4P+AWG30/4C
JST
X5K504
MUF-PK10K-X
1
2
3
4
5
6
7
8
9
10
2XCK504(B2)
AI1.5-10BK
PHOENIX CONTACT
3
2
JST
4
1
04JFAT-SAXGSA-L
XCK504
-K503
MCDHT3520NL3
Panasonic (Motor)
E1K504
3XCK504(B3)
UL#16 105/600-1.25mm2 BK
N610161319AC
N610157825** : XY-Axis Rear Side Wiring : NPM-D3
-K504
MEDHT7364NL3
Panasonic (Motor)
RY-Axis
Motor Driver
N610157829AA
Note1) Connector Pin arrangement is not sequential.
Note1)
Note1)
Note1)
Note1)
Note1)
Note1) Note1)
Note1)
N610157843AD
Eb4X1
TDK
ZCAT3035-1330
(*1)
(*1)
This ferrite core is the same as that of the ferrite core
of the coordinates C-5 of P009.
3
3
3
3
4
5
Panasonic Smart Factory Solutions Co.,Ltd. パナソニック スマートファクトリーソリューションズ株式会社
Name
Drawing No.
Loc. No.
F4K1020-05A
1
2 3 4 5 6 7 8
A
B
C
D
E
F
1 2 3 4 5 6 7 8
A
B
C
D
E
F
Page. No.
Main Body Wiring : NPM-D3
(RY-Axis Wiring)
N610159580+010AF
P010

-A02
Power Unit 1
Front EMG Switch
Rear EMG Switch
-S201
XW1E-BV403VR-BC-TK2377
11 12
21 22
31 32
IDEC
-S202
XW1E-BV403VR-BC-TK2377
11 12
21 22
31 32
IDEC
N610159586AE
CNEMGF
1
2
3
4
5
6
7
8
9
10
11
12
13
14
N610159587AE
IN017
24GND
IN010
CHECK1
CHECK2
CNEMGR
1
2
3
4
5
6
7
8
9
10
11
12
13
14
CHECK3
CHECK4
IN014
24GND
24GND
CHECK1
CHECK2
CHECK3
IN011
24GND
IN015
24GND
CHECK4
MOLEX
CNEMGF
5557-14R-210
1
2
3
4
5
6
7
8
9
10
11
12
13
14
MOLEX
CNEMGR
5557-14R-210
1
2
3
4
5
6
7
8
9
10
11
12
13
14
AMP
S201R
1-1318119-4
B1
A1
B2
A2
B3
A3
B4
A4
AMP
S201P
1376009-1
B1
A1
B2
A2
B3
A3
B4
A4
AMP
S202R
1-1318119-4
B1
A1
B2
A2
B3
A3
B4
A4
AMP
S202P
1376009-1
B1
A1
B2
A2
B3
A3
B4
A4
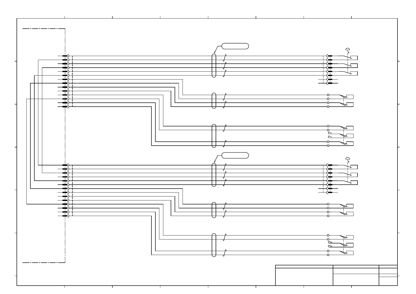
Safety Cover Switch 1(F)
-S301
11 12
21 22
11S301
N0.5-3
JST
12S301
21S301
22S301
32S303
31S303
12S303
11S303
N0.5-3.7
JST
32 31
22 21
12 11
-S303
Safety Cover Switch 3
(F Hinge Type)
IDEC
HS5D-02RNP
D4NH-1DBC
OMRON
Safety Cover Switch 2(R)
-S302
11 12
21 22
11S302
N0.5-3
JST
12S302
21S302
22S302
32S304
31S304
12S304
11S304
N0.5-3.7
JST
32 31
22 21
12 11
-S304
Safety Cover Switch 4
(R Hinge Type)
IDEC
HS5D-02RNP
D4NH-1DBC
OMRON
Note1) Connector Pin arrangement is not sequential.
Note1)
Note1)
BK/WH
BK
RD/WH
RD
UL2464 (SPV854) 2P×22AWG(17/0.16TA) LF BK
BK/WH
BK
RD/WH
RD
UL2464 (SPV854) 2P×22AWG(17/0.16TA) LF BK
BK/WH
BK
RD/WH
RD
UL2464 (SPV854) 2P×22AWG(17/0.16TA) LF BK
BK/WH
BK
RD/WH
RD
UL2464 (SPV854) 2P×22AWG(17/0.16TA) LF BK
UL2464 (SPV854) 3P×22AWG(17/0.16TA) LF BK
GN/WH
GN
BK/WH
BK
RD/WH
RD
UL2464 (SPV854) 3P×22AWG(17/0.16TA) LF BK
GN/WH
GN
BK/WH
BK
RD/WH
RD
2
2
2464C(BPF)VVP AWG#22×2P-B
4
3
3
2464C(BPF)VVP AWG#22×2P-B
4
2464C(BPF)VVP AWG#22×2P-B
4
2464C(BPF)VVP AWG#22×2P-B
4
2464C(BPF)VVP AWG#22×3P-B
4
2464C(BPF)VVP AWG#22×3P-B
4
4
4
2464-1061/ⅡA(PF) LF 3P×22AWG
2
2464-1061/ⅡA(PF) LF 2P×22AWG
2
2464-1061/ⅡA(PF) LF 2P×22AWG
2
2464-1061/ⅡA(PF) LF 3P×22AWG
2
2464-1061/ⅡA(PF) LF 2P×22AWG
2
2464-1061/ⅡA(PF) LF 2P×22AWG
2
Panasonic Smart Factory Solutions Co.,Ltd. パナソニック スマートファクトリーソリューションズ株式会社
Name
Drawing No.
Loc. No.
F4K1020-05A
1
2 3 4 5 6 7 8
A
B
C
D
E
F
1 2 3 4 5 6 7 8
A
B
C
D
E
F
Page. No.
Main Body Wiring : NPM-D3
(Safety Switch)
N610159580+011AE
P011

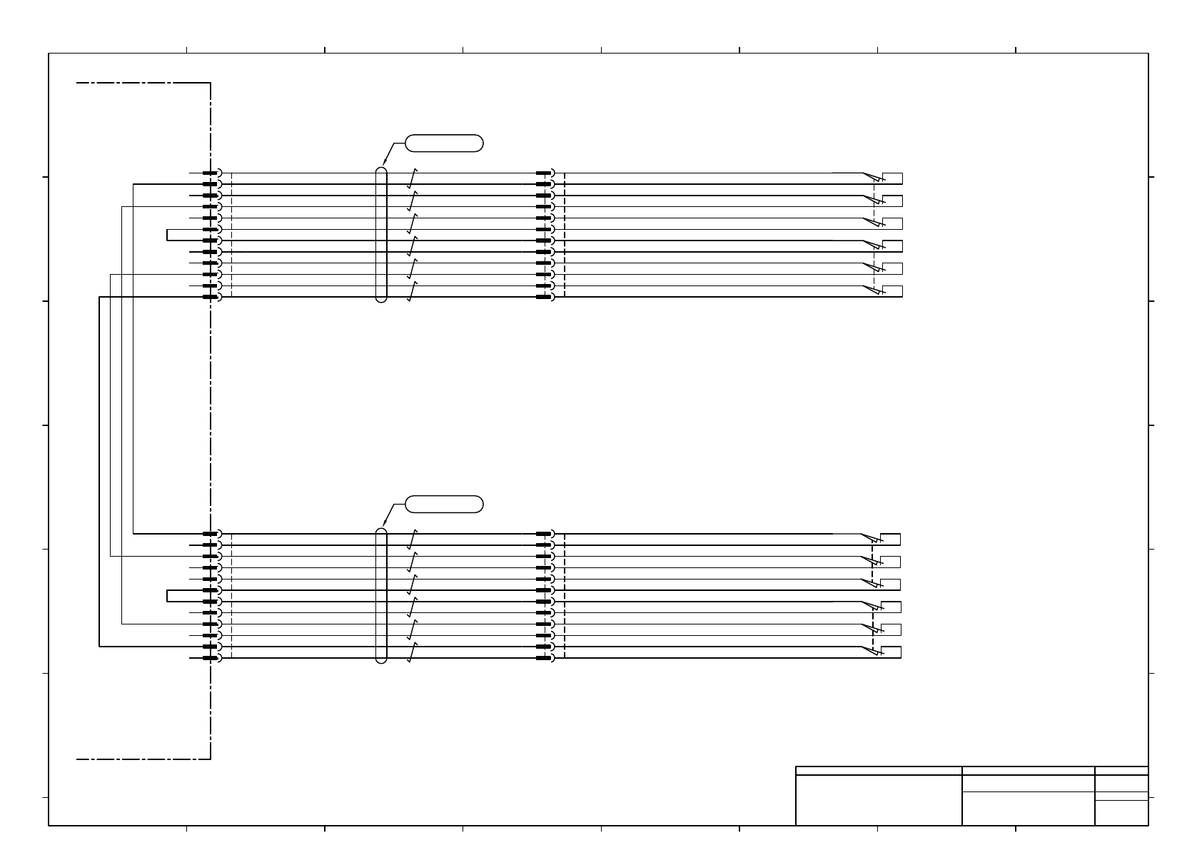
-A02
Power Unit 1
CNFDCVFP
1
2
3
4
5
6
7
8
9
10
11
12
CNFDCVRP
1
2
3
4
5
6
7
8
9
10
11
12
24GND
IN105
24GND
IN106
CHECK1
CHECK2
CHECK3
CHECK4
CHECK1
CHECK3
CHECK2
CHECK4
RD
RD/WH
BK
BK/WH
GN
GN/WH
YE
YE/WH
BN
BN/WH
BU
BU/WH
UL2464 (SPV840) 6P×24AWG(11/0.16TA) LF BK
RD
RD/WH
BK
BK/WH
GN
GN/WH
YE
YE/WH
BN
BN/WH
BU
BU/WH
UL2464 (SPV840) 6P×24AWG(11/0.16TA) LF BK
N610159605AE
N610159607AE
OG/WH
OG
BR/WH
BR
BU/WH
BU
-S401
HS6B-03B01-TK2227
IDEC
11 12
21 22
31 32
-S402
HS6B-03B01-TK2227
IDEC
11 12
21 22
31 32
-S403
HS6B-03B01-TK2227
IDEC
11 12
21 22
31 32
-S404
HS6B-03B01-TK2227
IDEC
11 12
21 22
31 32
Feeder Safety Cover Switch 1
Feeder Safety Cover Switch 2
Feeder Safety Cover Switch 3
Feeder Safety Cover Switch 4
MOLEX
CNFDCVFR
43025-1200
1
2
3
4
5
6
7
8
9
10
11
12
MOLEX
CNFDCVRR
43025-1200
1
2
3
4
5
6
7
8
9
10
11
12
MOLEX
FDCVFP
43020-1200
12
11
10
9
8
7
6
5
4
3
2
1
MOLEX
FDCVRP
43020-1200
12
11
10
9
8
7
6
5
4
3
2
1
MOLEX
CNFDCVFR
5557-12R-210
1
2
3
4
5
6
7
8
9
10
11
12
MOLEX
CNFDCVRR
5557-12R-210
1
2
3
4
5
6
7
8
9
10
11
12
OG/WH
OG
BR/WH
BR
BU/WH
BU
OG/WH
OG
BR/WH
BR
BU/WH
BU
OG/WH
OG
BR/WH
BR
BU/WH
BU
2
2464C(BPF)VVP AWG#24×6P-B
3
4
2464C(BPF)VVP AWG#24×6P-B
4
2
4
3 4
2464-1061/ⅡA(PF) LF 6P×24AWG
2
2464-1061/ⅡA(PF) LF 6P×24AWG
2
Panasonic Smart Factory Solutions Co.,Ltd. パナソニック スマートファクトリーソリューションズ株式会社
Name
Drawing No.
Loc. No.
F4K1020-05A
1
2 3 4 5 6 7 8
A
B
C
D
E
F
1 2 3 4 5 6 7 8
A
B
C
D
E
F
Page. No.
Main Body Wiring : NPM-D3
(Feeder Cover Wiring)
N610159580+012AE
P012