NPM-D3A 电路图 - 第72页
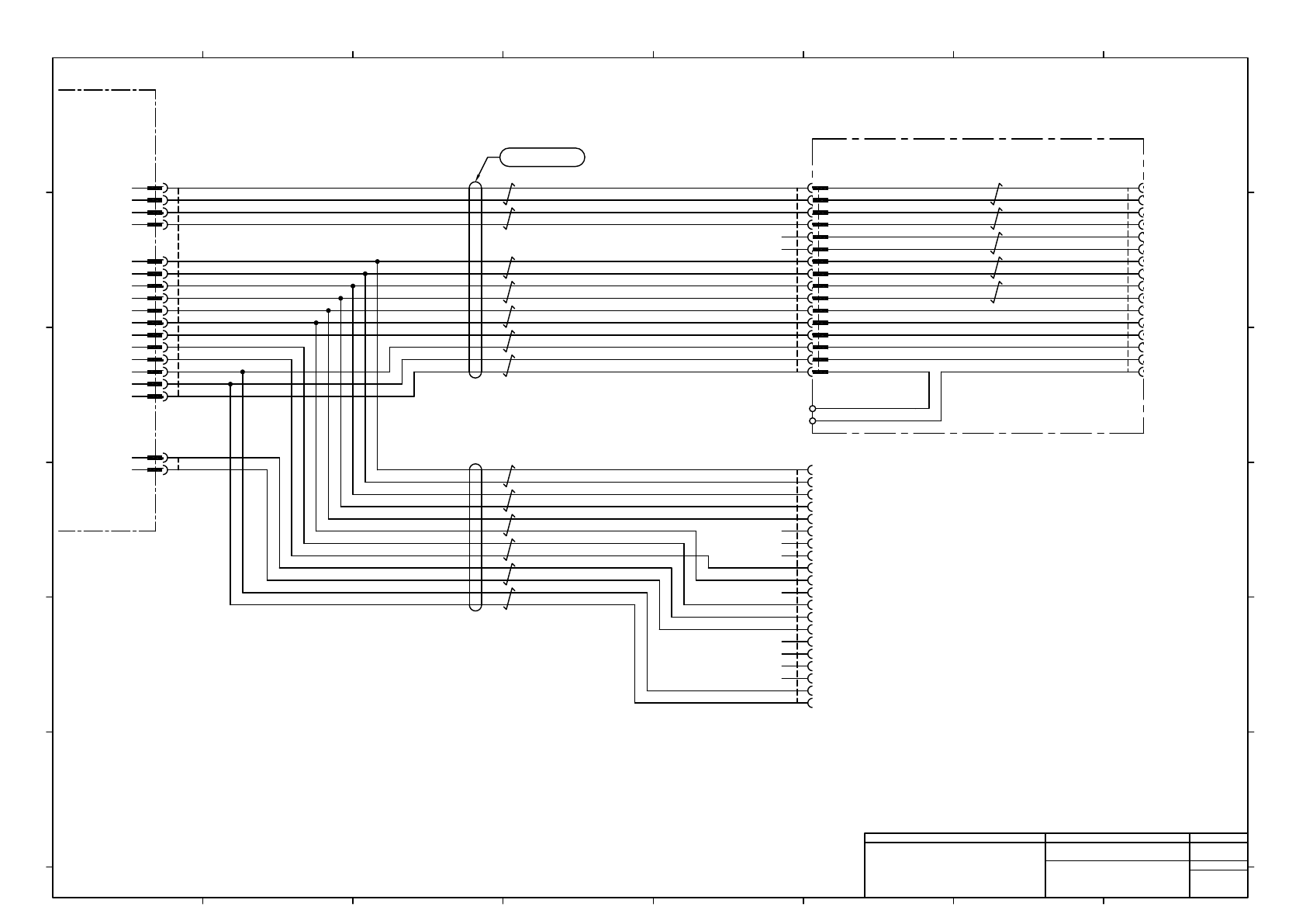
CART1 For Cart Unit (-A31) (Front) N610159593AE TXD+ TXD- RXD+ 1 2 3 RXD- GND IN110 4 5 6 IN044 7 8 9 10 11 12 13 14 CHECK1a CHECK1b FG JAE CART.F DM1R016PA1 8 14 6 5 13 16 4 3 12 11 15 7 9 10 1 2 -A02 Power Unit 1 P24 G…

-A02
Power Unit 1
LC2
P24
G24
1
2
3
4
5
6
P24
G24
N.C
FG
FGA46
1.25-4
JST
CN1
P24
G24
P24
G24
1
3
2
4
BK/WH
BK
RD/WH
RD
N610156560AD
Multi Recognition Camera
(Rear)
MOLEX
CN1RA46
5557-04R-210
4
3
2
1
MOLEX
LC2A02
5557-06R-210
6
5
4
3
2
1
UL2464-SB(SPV857) 2P×22AWG(17/0.16TA) LF BK
-K303
PPRCAH
-A01
CPU Box
Capture Board
CN3
MTNW001169AA
SHIELD
GND/12V
GND
X0-
X0+
X1-
X1+
X2-
X2+
XCLK-
XCLK+
X3-
X3+
SERTC+
SERTC-
CC1-
CC1+
SERTFG-
SERTFG+
GND
GND/12V
CC2+
CC2-
CC3-
CC3+
CC4+
CC4-
1
14
25
12
24
11
23
10
22
9
21
8
20
7
18
5
19
6
13
26
17
4
16
15
3
2
GND/12V
GND
X0-
X0+
X1-
X1+
X2-
X2+
XCLK-
XCLK+
X3-
X3+
SERTC+
SERTC-
CC1-
CC1+
SERTFG-
SERTFG+
GND
GND/12V
1
14
2
15
3
16
4
17
5
18
6
19
7
20
9
22
8
21
13
26
10
23
11
12
24
25
LB
DRAIN
BN
YE
BN
GN
WH
BN
GN
RD
DRAIN
WH
BN
GN
BU
WH
BN
DRAIN
BN
GN
YE
1SQ26-P1F0-PAC-200
HONDA
CN3K303
HDR-E26MG+
1
14
25
12
24
11
23
10
22
9
21
8
20
7
18
5
19
6
13
26
17
4
16
3
15
2
HDR-E26LPH
HONDA
CN2A46
HDR-E26MG+
25
12
24
11
23
10
26
13
21
8
22
9
20
7
19
6
18
5
17
4
16
3
15
2
14
1
HDR-E26LPJ+
CC2+
CC2-
CC3-
CC3+
CC4+
CC4-
CN2
Note1) Connector Pin arrangement is not sequential.
Note1) Note1)
-A46
2464-1061/ⅡA-SBX(PF) LF 2P×22AWG
4
2
N510055184AA
3
CAML-E-2000
3
2464C(BPF)VSVP AWG#22×2P-B
4
2
Panasonic Smart Factory Solutions Co.,Ltd. パナソニック スマートファクトリーソリューションズ株式会社
Name
Drawing No.
Loc. No.
F4K1020-05A
1
2 3 4 5 6 7 8
A
B
C
D
E
F
1 2 3 4 5 6 7 8
A
B
C
D
E
F
Page. No.
Main Body Wiring : NPM-D3
(Multi Recognition Camera Rear)
N610159580+024AE
P024

CART1
For
Cart Unit (-A31)
(Front)
N610159593AE
TXD+
TXD-
RXD+
1
2
3
RXD-
GND
IN110
4
5
6
IN044
7
8
9
10
11
12
13
14
CHECK1a
CHECK1b
FG
JAE
CART.F
DM1R016PA1
8
14
6
5
13
16
4
3
12
11
15
7
9
10
1
2
-A02
Power Unit 1
P24
G24
P24
G24
UL2464 (SPV840) 7P×24AWG(11/0.16TA) LF BK
GY/WH
GY
BU/WH
BU
BN/WH
BN
YE/WH
YE
GN/YE
GN
BK/WH
BK
RD/WH
RD
RX1+
RX1-
TX1+
TX1-
GND
G24
DT-
FG
P24
G24
P24
G24
Note1) Connector Pin arrangement is not sequential.
Note1)
2
MOLEX
CART1A02
5557-16R-210
1
2
3
4
5
6
7
8
9
10
11
12
13
14
15
16
15
16
3
2464C(BPF)VVP AWG#24×7P-B
4
4
2464-1061/ⅡA(PF) LF 7P×24AWG
2
Panasonic Smart Factory Solutions Co.,Ltd. パナソニック スマートファクトリーソリューションズ株式会社
Name
Drawing No.
Loc. No.
F4K1020-05A
1
2 3 4 5 6 7 8
A
B
C
D
E
F
1 2 3 4 5 6 7 8
A
B
C
D
E
F
Page. No.
Main Body Wiring : NPM-D3
(Cart I/F Front)
N610159580+025AE
P025

For
Tray Unit
(-A51)
(Rear)
For
Cart Unit
(-A32)
(Rear)
FG
FG
N610074645**:Feeder Cart Changing Unit(H):NPM
JAE
CART.RP
DM1P016SA1
2
1
10
9
7
15
11
12
3
4
16
13
5
6
14
8
JAE
CART.R
DM1R016PA1
8
14
6
5
13
16
4
3
12
11
15
7
9
10
1
2
MOLEX
TRAY.SR
51238-2011
D5
D4
D3
C5
C4
B5
B3
B2
A3
A2
B1
A4
B4
A5
A1
C3
D2
D1
C2
C1
JAE
CART.RR
DM1R016PA1
8
14
6
5
13
16
4
3
12
11
15
7
9
10
1
2
UL#24 80/300-0.2mm2
BU
UL#20 80/300-0.5mm2
BU
UL#20 80/300-0.5mm2
BU
UL#20 80/300-0.5mm2
BU
UL#20 80/300-0.5mm2
BU
UL#20 80/300-0.5mm2
BU
UL#20 80/300-0.5mm2
BU
UL#24 80/300-0.2mm2
BU
UL#24 80/300-0.2mm2
BU
UL#24 80/300-0.2mm2
BU
UL#24 80/300-0.2mm2
BU
UL#24 80/300-0.2mm2
BU
UL#24 80/300-0.2mm2
BU
UL#24 80/300-0.2mm2
BU
UL#24 80/300-0.2mm2
BU
UL#20 80/300-0.5mm2
BK
UL#20 80/300-0.5mm2
BK
N610159594AE
GY/WH
GY
BU/WH
BU
BN/WH
BN
YE/WH
YE
GN/YE
GN
BK/WH
BK
RD/WH
RD
CART2
TXD+
TXD-
RXD+
1
2
3
RXD-
GND
IN111
4
5
6
IN045
7
8
9
10
11
12
13
14
SVONSW2
24GND
CHECK2a
-A02
Power Unit 1
P24
G24
P24
G24
UL2464 (SPV840) 7P×24AWG(11/0.16TA) LF BK
15
16
CHECK2b
FG
MOLEX
CART2A02
5557-16R-210
1
2
3
4
5
6
7
8
9
10
11
12
13
14
15
16
TRAY.EP
1
2
SF24V
Tray SF24V
BN/WH
BN
YE/WH
YE
GN/YE
GN
BK/WH
BK
RD/WH
RD
MOLEX
TRAY.ER
5557-02R-210
2
1
BU/WH
BU
UL2464 (SPV840) 6P×24AWG(11/0.16TA) LF BK
RXD+
RXD-
TXD+
TXD-
GND
24G
CNCHK(24G)
SRVIN
+24V
EMGHST
FG
P24
G24
P24
G24
RX1+
RX1-
TX1+
TX1-
GND
G24
DT-
Note1) Connector Pin arrangement is not sequential.
Note1)
Note1) Note1) Note1)
2
2464C(BPF)VVP AWG#24×7P-B
3
4
2464C(BPF)VVP AWG#24×6P-B
4
4
2464-1061/ⅡA(PF) LF 7P×24AWG
2
2464-1061/ⅡA(PF) LF 6P×24AWG
2
Panasonic Smart Factory Solutions Co.,Ltd. パナソニック スマートファクトリーソリューションズ株式会社
Name
Drawing No.
Loc. No.
F4K1020-05A
1
2 3 4 5 6 7 8
A
B
C
D
E
F
1 2 3 4 5 6 7 8
A
B
C
D
E
F
Page. No.
Main Body Wiring : NPM-D3
(Cart I/F Rear)
N610159580+026AE
P026