NPM-D3A 电路图 - 第81页
For 1M603R L1 Right Conveyor Motor Power Unit 1 -A02 -K321 PNF0B4 ILK Board #1 +V24(M) GND(M) +V24(C) GND(C) M-REV01 OT110 M-SPD01 EMG10 D+MAIN D-MAIN GND(C) +24V(M) GND(M) +24V(C) GND(C) M-REV02 OT111 M-SPD02 EMG10 D+MA…

-K321
PNF0B4
ILK Board #1
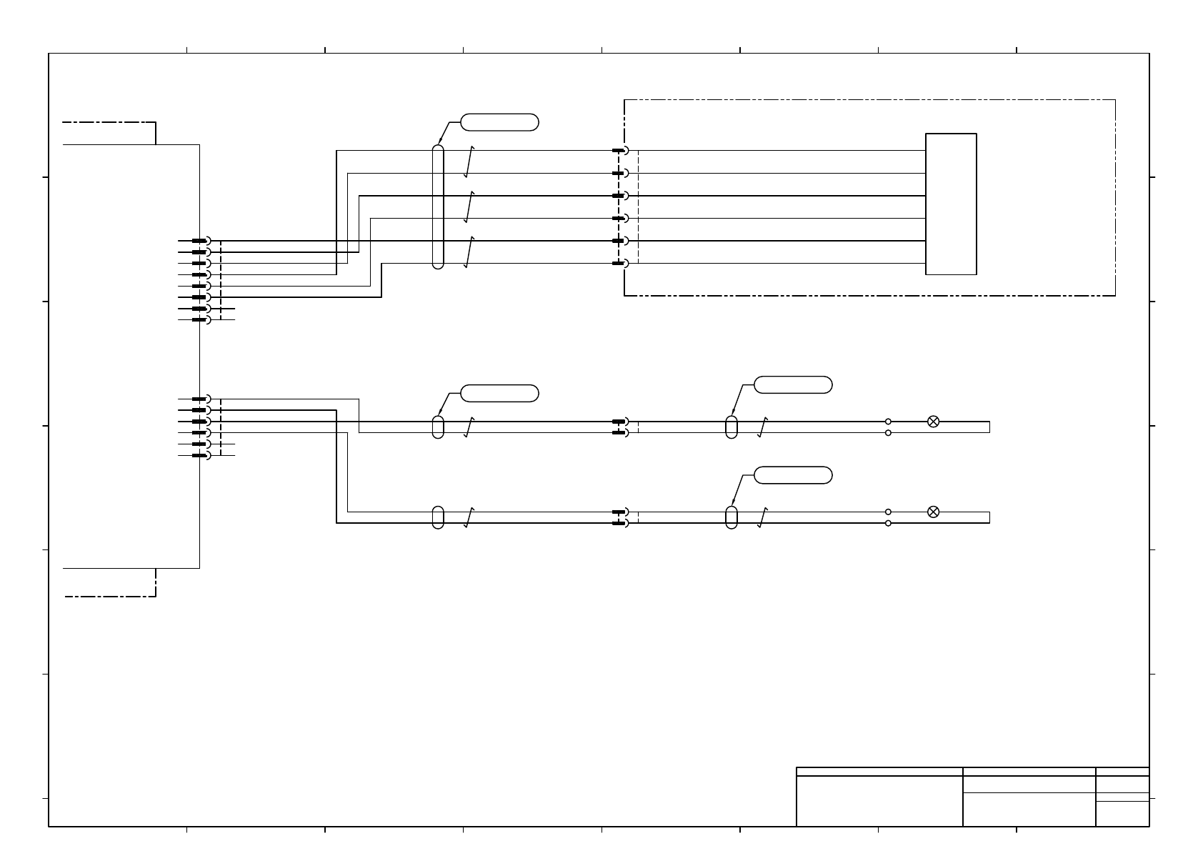
Signal Tower
-A02
Power Unit 1
N610112733** : Whole Cover (H):NPM-D
N610159635AE
BK/WH
BK
UL2464 (SPV840) 1P×24AWG(11/0.16TA) LF BK
BK/WH
BK
UL2464 (SPV840) 1P×24AWG(11/0.16TA) LF BK
MOLEX
B2001P
43020-0600
6
5
4
1
2
3
MOLEX
B2001R
43025-0600
6
5
4
1
2
3
AMP
B2002R
177898-1
2
1
AMP
B2002P
177906-1
2
1
GN/WH
GN
BK/WH
BK
RD/WH
RD
UL2464 (SPV840) 3P×24AWG(11/0.16TA) LF BK
AMP
B2003R
177898-1
2
1
AMP
B2003P
177906-1
2
1
BLUE
Lamp
GREEN
Lamp
YELLOW
Lamp
RED
Lamp
+
Buzzer
-B2001
JD601RYG-024-W
TAYEE
CNPATO
1
2
3
4
5
6
7
8
P24
OT042
OT043
OT044
OT045
OT041
N.C
N.C
CNPLED
P24
P24
OT046
OT047
N.C
GND
1
2
3
4
5
6
MOLEX
CNPATOK321
43025-0800
8
7
6
5
4
3
2
1
AMP
CNPLEDK321
177901-1
6
5
4
3
2
1
N610159636AE
Note1) Connector Pin arrangement is not sequential.
Note1) Note1)
3
2464C(BPF)VVP AWG#24×3P-B
5
5
2464C(BPF)VVP AWG#24×1P-B
5
2464C(BPF)VVP AWG#24×1P-B
5
3 5
LPUKB-24W-3
ARROW
4
Front Out of work Light
B2002X2(-)
AI0.25-6BU
PHOENIX CONTACT
B2002X1(+)
B2002
YW1P-TK2495
IDEC
X2
X1
BK/WH
BK
2464C(BPF)VVP AWG#24×1P-B
N610113001AC
Rear Out of work Light
B2003X2(-)
AI0.25-6BU
PHOENIX CONTACT
B2003X1(+)
B2003
YW1P-TK2495
IDEC
X2
X1
N610113002AC
BK/WH
BK
2464C(BPF)VVP AWG#24×1P-B
Panasonic Smart Factory Solutions Co.,Ltd. パナソニック スマートファクトリーソリューションズ株式会社
Name
Drawing No.
Loc. No.
F4K1020-05A
1
2 3 4 5 6 7 8
A
B
C
D
E
F
1 2 3 4 5 6 7 8
A
B
C
D
E
F
Page. No.
Main Body Wiring : NPM-D3
(Signal Tower Wiring)
N610159580+033AF
P033

For 1M603R
L1 Right Conveyor Motor
Power Unit 1
-A02
-K321
PNF0B4
ILK Board #1
+V24(M)
GND(M)
+V24(C)
GND(C)
M-REV01
OT110
M-SPD01
EMG10
D+MAIN
D-MAIN
GND(C)
+24V(M)
GND(M)
+24V(C)
GND(C)
M-REV02
OT111
M-SPD02
EMG10
D+MAIN
D-MAIN
GND(C)
+V24(M)
GND(M)
+24V(C)
GND(C)
S-REV01
OT114
S-SPD01
EMG11
D+SUB
D-SUB
GND(C)
+V24(M)
GND(M)
+V24(C)
GND(C)
EMG20
D+MAIN
D-MAIN
CNTM1
1
2
3
4
5
6
7
8
9
11
12
13
14
15
16
17
18
19
10
20
21
22
23
24
25
26
27
28
29
30
31
33
34
35
36
32
36
35
34
33
32
31
30
29
28
27
26
25
24
23
22
21
20
19
18
17
16
15
14
13
12
11
10
9
8
7
6
5
4
JST
CNTM1K321
PUDP-40V-S
3
2
1
40
39
38
37
37
38
39
40
For 1M602R
L1 Mount Position Conveyor Motor
For 1M636R
L2 Right Conveyor Motor
For 1M607R
L1 Width Adjustment Motor, Sensor
+V24(M)
GND(M)
+V24(C)
GND(C)
M-REV01
OT110
M-SPD01
EMG10
D+MAIN
D-MAIN
+24V(M)
GND(M)
+24V(C)
GND(C)
M-REV02
OT111
M-SPD02
EMG10
D+MAIN
D-MAIN
+V24(M)
GND(M)
+24V(C)
GND(C)
S-REV01
OT114
S-SPD01
EMG11
D+SUB
D-SUB
+V24(M)
GND(M)
+V24(C)
GND(C)
EMG20
D+MAIN
D-MAIN
+V24(C)
GND(C)
MOLEX
1M603P
43020-1200
12
6
11
5
10
4
9
3
8
2
7
1
N610159599AF
UL#24 80/300-0.2mm2 BU
UL#24 80/300-0.2mm2 BU
UL2464 (SPV840) 5P×24AWG(11/0.16TA) LF BK
BN/WH
BN
YE/WH
YE
GN/WH
GN
BK/WH
BK
RD/WH
RD
UL2464 (SPV840) 5P×24AWG(11/0.16TA) LF BK
BN/WH
BN
YE/WH
YE
GN/WH
GN
BK/WH
BK
RD/WH
RD
UL2464 (SPV840) 5P×24AWG(11/0.16TA) LF BK
BN/WH
BN
YE/WH
YE
GN/WH
GN
BK/WH
BK
RD/WH
RD
UL2464 (SPV840) 4P×24AWG(11/0.16TA) LF BK
YE/WH
YE
GN/WH
GN
BK/WH
BK
RD/WH
RD
MOLEX
1M602P
43020-1200
12
6
11
5
10
4
9
3
8
2
7
1
MOLEX
1M636P
43020-1200
12
6
11
5
10
4
9
3
8
2
7
1
MOLEX
1M607P
43020-1200
12
6
11
5
10
4
9
3
8
2
7
1
Note1) Connector Pin arrangement is not sequential.
Note1)
Note1)
Note1)
Note1)
2464C(BPF)VVP AWG#24×5P-B
4
6
2464C(BPF)VVP AWG#24×5P-B
6
2464C(BPF)VVP AWG#24×5P-B
6
5 6
U-TKVV 4P-AWG24
5
Panasonic Smart Factory Solutions Co.,Ltd. パナソニック スマートファクトリーソリューションズ株式会社
Name
Drawing No.
Loc. No.
F4K1020-05A
1
2 3 4 5 6 7 8
A
B
C
D
E
F
1 2 3 4 5 6 7 8
A
B
C
D
E
F
Page. No.
Main Body Wiring : NPM-D3
(Conveyor I/F 1)
N610159580+034AG
P034

For 1M634R
L2 Left Conveyor Motor
-K321
PNF0B4
+V24(M)
GND(M)
+V24(C)
GND(C)
M-REV03
OT112
M-SPD03
EMG11
D+MAIN
D-MAIN
GND(C)
+V24(M)
GND(M)
+V24(C)
GND(C)
S-REV02
OT115
S-SPD02
EMG11
D+SUB
D-SUB
GND(C)
+V24(M)
GND(M)
+V24(C)
GND(C)
S-REV03
OT116
S-SPD03
EMG11
D+SUB
D-SUB
GND(C)
+V24(M)
GND(M)
+V24(C)
GND(C)
EMG20
D+SUB
D-SUB
CNTM2
1
2
3
4
5
6
7
8
9
11
12
13
14
15
16
17
18
19
Power Unit 1
-A02
10
20
ILK Board #1
21
22
23
24
25
26
27
28
29
31
32
33
34
35
36
37
38
39
30
40
For 1M601R
L1 Left Conveyor Motor
For 1M635R
L2 Mount Position Conveyor Motor
N610159600AF
1
2
3
JST
CNTM2K321
PUDP-40V-S
4
5
6
7
8
9
10
11
12
13
14
15
16
17
18
19
20
21
22
23
24
25
26
27
28
29
30
31
32
33
34
35
36
37
38
39
40
For 1M638R
L2 Width Adjustment Motor, Sensor
+V24(M)
GND(M)
+V24(C)
GND(C)
M-REV03
OT112
M-SPD03
EMG11
D+MAIN
D-MAIN
+V24(M)
GND(M)
+V24(C)
GND(C)
S-REV02
OT115
S-SPD02
EMG11
D+SUB
D-SUB
+V24(M)
GND(M)
+V24(C)
GND(C)
S-REV03
OT116
S-SPD03
EMG11
D+SUB
D-SUB
GND(C)
+V24(M)
GND(M)
+V24(C)
GND(C)
EMG20
D+SUB
D-SUB
+24V(C)
GND(C)
MOLEX
1M601P
43020-1200
12
6
11
5
10
4
9
3
8
2
7
1
UL#24 80/300-0.2mm2 BU
UL#24 80/300-0.2mm2 BU
UL2464 (SPV840) 5P×24AWG(11/0.16TA) LF BK
BN/WH
BN
YE/WH
YE
GN/WH
GN
BK/WH
BK
RD/WH
RD
UL2464 (SPV840) 5P×24AWG(11/0.16TA) LF BK
BN/WH
BN
YE/WH
YE
GN/WH
GN
BK/WH
BK
RD/WH
RD
BN/WH
BN
YE/WH
YE
GN/WH
GN
BK/WH
BK
RD/WH
RD
UL2464 (SPV840) 4P×24AWG(11/0.16TA) LF BK
YE/WH
YE
GN/WH
GN
BK/WH
BK
RD/WH
RD
MOLEX
1M635P
43020-1200
12
6
11
5
10
4
9
3
8
2
7
1
MOLEX
1M634P
43020-1200
12
6
11
5
10
4
9
3
8
2
7
1
MOLEX
1M638P
43020-1200
12
6
11
5
10
4
9
3
8
2
7
1
BU/WH
BU
UL2464 (SPV840) 6P×24AWG(11/0.16TA) LF BK
Note1) Connector Pin arrangement is not sequential.
Note1)
Note1)
Note1)
Note1)
4
2464C(BPF)VVP AWG#24×5P-B
6
2464C(BPF)VVP AWG#24×5P-B
6
2464C(BPF)VVP AWG#24×6P-B
6
5
U-TKVV 4P-AWG24
5
6
Panasonic Smart Factory Solutions Co.,Ltd. パナソニック スマートファクトリーソリューションズ株式会社
Name
Drawing No.
Loc. No.
F4K1020-05A
1
2 3 4 5 6 7 8
A
B
C
D
E
F
1 2 3 4 5 6 7 8
A
B
C
D
E
F
Page. No.
Main Body Wiring : NPM-D3
(Conveyor I/F 2)
N610159580+035AG
P035