4OM-1050-002 - 第49页
Oil inlet and Ball Surface of 3M15 Linear Guide Slide Block Every 3 Months Lubrication (DAPHNE EPONEX GREASE No. 1) Wipe off old grease and inject new one from the grease nipples with a grease gun. * Use U- and P-type at…

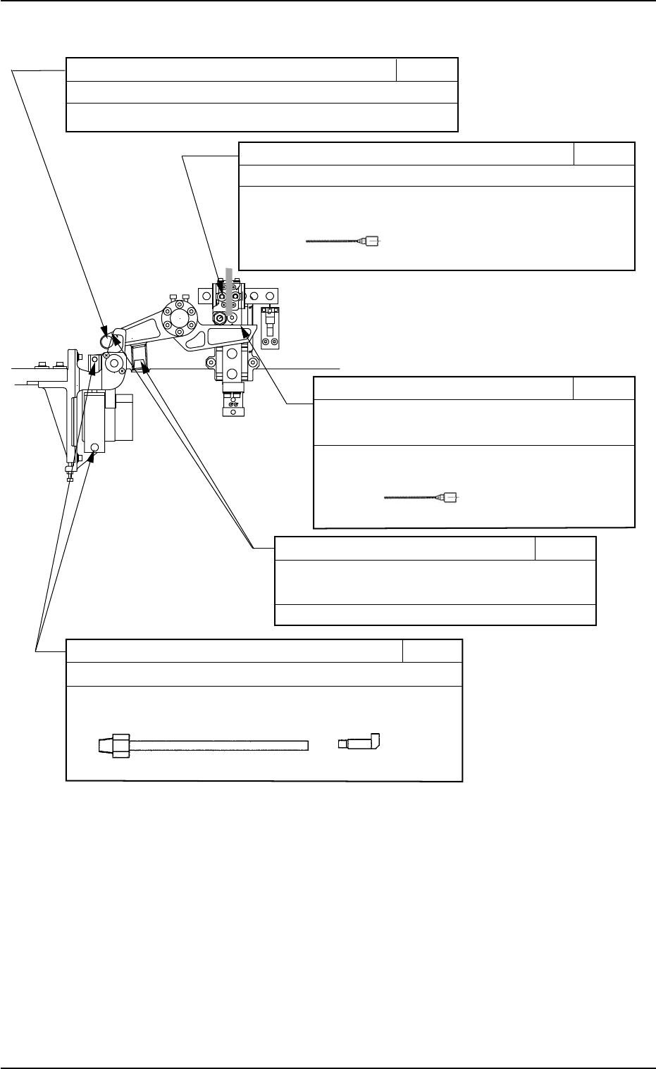
(19) Pick-Up Up/Down Section
1.3 Maintenance Spots
0207-004 1-34 AFO01ETRP
Clutch Surface/Spring Section 1M29
Every Month Lubrication
(NEW MOLYNOC GREASE No.1)
Apply the grease by hand or using a brush.
Lever Surface 1M28
Every Month Lubrication
(NEW MOLYNOC GREASE No.1)
Apply grease with a dispense gun.
* Use No. 19 (brown) nozzle.
No.19
Cylinder Fulcrum 1M30
Every Month Lubrication (NEW MOLYNOC GREASE No.1)
Apply grease with a grease gun.
* Use the U- and S-type attachments.
U-Type S-Type
Every Month Lubrication (NEW MOLYNOC GREASE No.1)
Apply the grease by hand or using a brush.
Outer Circumference of Bearing 1M27
Every Month Lubrication (NEW MOLYNOC GREASE No.1)
Apply grease with a dispense gun.
* Use No. 19 (brown) nozzle.
No.19
Outer Circumference of Cam Follower 1M26
Fig. 4A40
Rear View of Machine

Oil inlet and Ball Surface of 3M15
Linear Guide Slide Block
Every 3 Months Lubrication
(DAPHNE EPONEX GREASE No. 1)
Wipe off old grease and inject new one from the
grease nipples with a grease gun.
* Use U- and P-type attachments.
Grease should be applied every 3 months after
the initial month.
Roller Rests 3M16
Every 3 Months Lubrication (DAPHNE EPONEX GREASE No. 3)
Apply grease with a dispense gun.
*Use RR-Type attachment.
Every 3 Months Lubrication (DAPHNE EPONEX GREASE No. 1)
Apply grease with a dispense gun.
* Use No. 14 (olive) nozzle.
Cam Follower 3M14
U Type P Type
1.3 Maintenance Spots
0207-004 1-35 AFO01ETRP
Fig. 4A41 Pick-Up Up/Down Section

(20) Placement Height Correction Section
1.3 Maintenance Spots
0207-004 1-36 AFO01ETRP
Fig. 4A42 Front View of Machine