00193437-03_AI_PowerSupplyConversion_DE EN - 第181页
Assembly Instructions, Converting the Power S upp ly 3 Converting the power supply on HF machines 12/2013 Edition 3.7 HF circuit diagrams 179 3 Fig. 3 - 26 Conversion kit, international, SIPLACE HF , 00354626-060301LD4, …

3 Converting the power supply on HF machines Assembly Instructions, Converting the Power Supply
3.7 HF circuit diagrams 12/2013 Edition
178
3
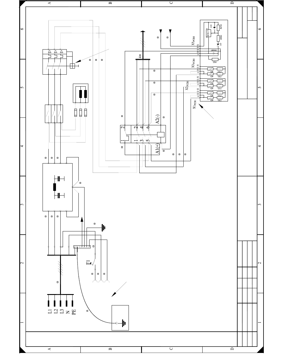
Fig. 3 - 25 Conversion kit, international, SIPLACE HF, 00354626-060301LD4, sheet 1 of 2
F22
F21
Conversion kit, international
00354626-060301LD4
2
21.05.2002
Hoffmann K.HK
FS06
11.04.03400457
HK
FS05
400421 canceled
Tek
RS03
14.08.03400655
SD EA 1 R&D
Date
Author
Check.
Stand.NameModifiedStatus
Sheet
Sh.
SIEMENS DEMATIC
Date
1
PE
N
RGP
PE
Line filter
K1.1
TransfPrim
SZ1(-)
Inrush current limiter - transformer
RGP RackGroundingPoint
MGP Main grounding point (frame)
SZ1(+)
6A
Q2
Power switch
6
2.5
2.5
2.5
6 bn
6
6
6
6
1.5
1.5
1.5
1.5 1.5 1.5
6
6 bn
6 bn 6 bn
6 bn
6 bn
6 bn
Contactor relay block (NC)
6
Three-phase current
Power plug
X101
Service
socket
X102
0.75
0.75
0.750.75
0.750.75
X100
Z1
Main power switch
Q1
MGP
RGP
Frame
(Sheet 7)
L1
L2
L3
L1
L2
L3
L1
L2
L3
L1'
L2'
L3'
T1
T2
T3
L1
L2
L3
T1
T2
T3
F1
K1 main contactor
L20
F23
3 xT6.3A
Remove socket guard from socket
Reconnected for 3 x 380 VAC, 3 x 400 VAC, 3 x 415 VAC
SIPLACE HF
00342495
Trip block, 16 A
Comunicado como segredo empresarial. Reservados todos os direitos.
Confie a titre de secret d'entreprise. Tous droits reserves.
Proprietary data , company confidential . All rights reserved.
Confiado como secrete industrial. Nos reservamos todos los derechos.
Weitergabe sowie Vervielfaeltigung dieser Unterlage, Ver-
wertung und Mitteilung ihres Inhalts nicht gestattet, soweit
nicht ausdruecklich zugestanden. Alle Rechte vorbehalten, ins-
besondere fuer den Fall der Patenterteilung oder GM-Eintragung.

Assembly Instructions, Converting the Power Supply 3 Converting the power supply on HF machines
12/2013 Edition 3.7 HF circuit diagrams
179
3
Fig. 3 - 26 Conversion kit, international, SIPLACE HF, 00354626-060301LD4, sheet 2 of 2
supply system
00354626-060301LD4
2
21.05.2002
Hoffmann K.
HK
FS06 11.04.03400457
HK
FS05 400421 canceled
Tek
RS03 14.08.03400655
SD EA 1 R&D
Date
Author
Check.
Stand.NameModifiedStatus
Sheet
Sh.
SIEMENS
DEMATIC
Date
2
Transformer 1
TransfPrim
(Sheet 1)
415V
400V
380V
Grounding clip
On board
U_XY
V_XY
W_XY
BusVoltageS(+)
177V
D32A
BusVoltageS_R
208V
230V
415V
400V
380V
208V
230V
415V
400V
380V
208V
230V
SZ1(+)
SZ1(-)
23.8V
F11
Star point
(Sheet 1/5)
(Sheet 1)
39.4V
GND_P
Vin(+)
Vin(-)
GND_P
Vin(+)ill
F111
F112
F10
13A
Vin(+)axis
Vin(-)axis
GND_P
AC_Vin
U3
Reconnect
Conversion kit, international
SIPLACE HF
Confiado como secrete industrial. Nos reservamos todos los derechos.
Proprietary data , company confidential . All rights reserved.
Confie a titre de secret d'entreprise. Tous droits reserves.
Comunicado como segredo empresarial. Reservados todos os direitos.
besondere fuer den Fall der Patenterteilung oder GM-Eintragung.
nicht ausdruecklich zugestanden. Alle Rechte vorbehalten, ins-
wertung und Mitteilung ihres Inhalts nicht gestattet, soweit
Weitergabe sowie Vervielfaeltigung dieser Unterlage, Ver-

4 Converting the power supply on the MTC2 Assembly Instructions, Converting the Power Supply
4.1 Tools and equipment 12/2013 Edition
180
4 Converting the power supply on the MTC2
This section describes how to convert the power supply unit for the matrix tray changer 2 (MTC2)
on the HF placement machine in order to adapt it to the supply networks in individual countries.4
PLEASE NOTE: 4
The conversion can only be carried out if the MTC2 was supplied with the "USA conversion kit for
MTC2" option (item no. 00116437-01). 4
4.1 Tools and equipment
– Set of DIN 911 Allen keys
– Set of slotted-head screwdrivers
– Multimeter
4.2 Parts
The following parts are supplied with the accessory bag: 4
– Jumper, gray, 3 x
item no. 00353338-01