00193437-03_AI_PowerSupplyConversion_DE EN - 第81页
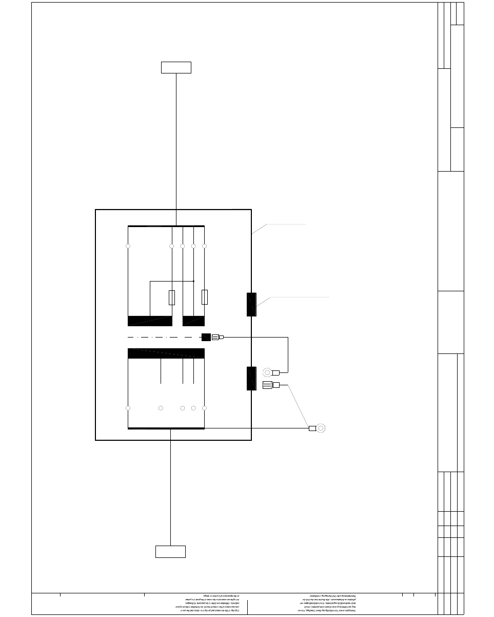
Montageanleitung Stromversorgung umrüsten 5 Stromversorgung am Automaten S-27 HM/ und am BE-Wagen umrüst en Ausgabe 12/2013 5.9 BE-Wagen von 120 V~ auf 230 V~ umrüsten 79 5 Abb. 5 - 15 Stromversorgung BE-Wagen, neue V er…

5 Stromversorgung am Automaten S-27 HM/ und am BE-Wagen umrüsten Montageanleitung Stromversorgung umrüsten
5.9 BE-Wagen von 120 V~ auf 230 V~ umrüsten Ausgabe 12/2013
78
5
Abb. 5 - 14 Stromversorgung BE-Wagen, alte Version
AenderungZustand Datum
PL EA 1 E2
Urspr./Ers.f./Ers.d.NormName
Gepr.
Stromlaufplan/Circuit diagram
Beab.
Datum
SMD-Bestueckautomat Siplace
1
1
Trafo BE-Wagen
F1
bl
gnge
5
4
3
2
1
10
9
7
8
6
28V/3A
8V/2A
0V
8V/2A
28V/3A + 2A 50% ED 1
4
2
3
5230V
115V
+5%
0V
-5%
gnge
F1 = 3,15 AT bei 230VAC
F1 = 6,3 AT bei 115VAC
Trafoabdeckung
BE-Tisch
Masse
00301069-xx
Kabel: Trafo - Stromversorgung
Bl.
Bl.
1,5mm²
04.
03.
01.
29.08.00
01.06.01
01.06.01 Tek
Tek
Wa. 11.07.1994
Eschenweck
DEMATICSIEMENS
00301239-040301LD4
Unterlagenstand
Erzeugnisstand
Funktionsstand
X21ar
Zur
Steuerplatine
BE-Tisch
X36
Schnittstelle
Zur
T1
br
PE
PE
00300379
Kabel: Leistung BE-Tisch
PE
Anschluss fuer
Erdungskabel BE-Wagen fahrbar
Teil 001
Alte Version

Montageanleitung Stromversorgung umrüsten 5 Stromversorgung am Automaten S-27 HM/ und am BE-Wagen umrüsten
Ausgabe 12/2013 5.9 BE-Wagen von 120 V~ auf 230 V~ umrüsten
79
5
Abb. 5 - 15 Stromversorgung BE-Wagen, neue Version
AenderungZustand Datum
PL EA 1 E2
Urspr./Ers.f./Ers.d.NormName
Gepr.
Stromlaufplan/Circuit diagram
Beab.
Datum
SMD-Bestueckautomat Siplace
1
1
Trafo BE-Wagen
2
5
4
3
2
1
230V
115V
7V
0V
7V
gnge
BE-Tisch
Masse
00301069-xx
Kabel: Trafo - Stromversorgung
Bl.
Bl.
1,5mm²
04.
03.
01.
29.08.00
01.06.01
01.06.01 Tek
Tek
Wa. 11.07.1994
Eschenweck
DEMATICSIEMENS
00301239-0601011LD4
Unterlagenstand
Erzeugnisstand
Funktionsstand
X21ar
Zur
Steuerplatine
BE-Tisch
X36
Schnittstelle
Zur
PE
00300379-xx
Kabel: Leistung BE-Tisch
PE
Anschluss fuer
Erdungskabel BE-Wagen fahrbar
Trafoabdeckung
Neue Version
1
1
3
5
2
4
T2L
T5H
31
34
33
32
35
28V
8V
0V
28V
8V
0V
03009264-01
4AM4696-0BB40-0CA0
gnge

6 Stromversorgung am MTC umrüsten Montageanleitung Stromversorgung umrüsten
6.1 Werkzeuge und Hilfsmittel Ausgabe 12/2013
80
6 Stromversorgung am MTC umrüsten
In diesem Abschnitt ist die Umrüstung der Stromversorgung für den Matrix-Tray-Changer (MTC)
am Bestückautomaten S-27 HM beschrieben. Damit lässt sich die Stromversorgungseinheit den
länderspezifischen Versorgungsnetzen anpassen. 6
Hinweis: 6
Die Umrüstung ist nur möglich, wenn der MTC mit der Option "Umrüstsatz USA für MTC" (Artikel-
Nr. 00116437-01) ausgeliefert wurde. 6
6.1 Werkzeuge und Hilfsmittel
– Sechskantstiftschlüssel, Satz DIN 911
– Schlitzschraubendreher, Satz
– Multimeter
6.2 Teile
Im Beipack sind folgende Teile enthalten: 6
– Querbrücker, grau, 3 Stück
Art.-Nr. 00353338-01
– Feinsicherung 5 x 20, T 6,3 A, 10 Stück (für BE-Tisch bei 120 V~)
Art.-Nr. 00806005-01
– Feinsicherung 5 x 20, T 3,15 A, 10 Stück (für BE-Tisch bei 230 V~)
Art.-Nr. 00304938-01