OM-1646-001_w - 第79页
60 OM-1646 1005-001- (1094802002-1) 16.5 Cable Connection Diagram A161 A45 A47 1091401300-08 BA Side Panel TB:DC1 X14106 X16108 CN8 B16103 B16301 M163 M NA-W3 CN8 CN4 M45 M NL-LB1 M46 M NL-LB2 X4704 X4708 CN8 CN4 B4801 B…

59
OM-1646
16.4 Circuit Diagram
24B1
10B
10A
24A3
1
2
3
3
2
1
3
2
1
3
2
1
3
2
1
3
2
1
1
2
3
1
2
3
1
2
3
1
2
3
1
2
3
3
2
1
3
2
1
3
2
1
3
2
1
3
2
1
2
1
1
2
1
2
1
2
1
2
1
2
1
2
1
2
1
2
1
2
1
2
1
2
1
2
1
2
1
2
1
2
X1411
X1410
X1435
X1438
739
738
759
762
X1442
766
765
X1441
X1440
764
RX
/RX
TX
/TX
7 39 5 5 93 7
/TX
TX
/RX
RX
[NE/13/7D] [NE/13/7E]
[NE/13/7C]
[NE/13/7C]
STRT_CNVR(R)
I/O P.C.B
U14
X1434
758
740
741
X1443
767
B1410
XB1410
:3
+
OUT
-
:2
:1
X1412
X1413
B1411
XB1411
:3
+
OUT
-
:2
:1
B1412
XB1412
:3
+
OUT
-
:2
:1
B1413
XB1413
:3
+
OUT
-
:2
:1
Y1434
:1
:2
XY1434
BK R
Y1435
:1
:2
XY1435
BK R
Y1438
:1
:2
XY1438
BK R
[NE/06/2B]
[NE/06/2D]
[NE/06/2C]
[NE/06/2E]
X1416
X1415
X1414
744
743
742
745
X1417
B1414
XB1414
:3
+
OUT
-
:2
:1
B1415
XB1415
:3
+
OUT
-
:2
:1
B1416
XB1416
:3
+
OUT
-
:2
:1
B1417
XB1417
:3
+
OUT
-
:2
:1
X1436
X1437
760
761
X1439
763
Y1436
:1
:2
XY1436
BK R
Y1437
:1
:2
XY1437
BK R
Y1439
:1
:2
XY1439
BK R
X1401 X1402
IN OUT
CN10
CN11
CN12
CN13
CN14
CN15
CN16
CN17
CN18
CN19
CN20
CN21
CN22
CN23
CN25 CN45
CN43
CN42
CN41
CN40
CN39
CN38
CN37
CN36
CN35
CN34
CN33
CN32
CN31
CN30
CN24 CN44
CN1A CN2A
1 2 3
CN4
CN3
21 4
X1403 X1404
1 2 3
CN26
X1426
549
24A3
[NE/13/7C]
to X27163:4
U27(RLY)
[NE/13/7C]
ch2-1
(U06:X0602)
HLS-LINK HLS-LINK
(-X1300F1(Front))
ch2-1
1 2 3 4 5 6 7 8
A
B
C
D
E
F
Movable 3R
Z Clamp Cylinder Valve
(A:Descent)
Movable 3R
Z Clamp Cylinder Valve
(B:Ascent)
Movable 1,2R
Z Clamp Cylinder Valve
(A:Descent)
Movable 1,2R
Z Clamp Cylinder Valve
(B:Ascent)
PCB Stopper AR
PCB Stopper BR
Stop Sensor A Mounting
Section 1 Remote / L Flow
Stop Sensor A Mounting
Section 2 Remote / R Flow
Stop Sensor A Mounting
Section 2 Remote / L Flow
Stop Sensor A Mounting
Section 1 Remote / R Flow
(Opttion)
Stop Sensor A Mounting
Section 3 Remote (OP) / L Flow
(Opttion)
Stop Sensor A Mounting
Section 4 Remote (OP) / R Flow
to B4301:5
Stop Sensor A Mounting Section 1 Remote
to B4401:5
Stop Sensor A Mounting Section 2 Remote
to B4302:5
Stop Sensor A Mounting Section 3 Remote
to B4402:5
Stop Sensor A Mounting Section 4 Remote
Note 1 Note 1
FG
(Connector Case)
FG
(Connector Case)
(Option)
M123 Alarm Signal
(Option)
M124 Alarm Signal
PCB Stpper 5 Upper Sensor (OP) / L Flow
PCB Stpper AR Upper Sensor/ R Flow
PCB Stpper 6 Origin Sensor (OP) / L Flow
PCB Stpper BR Origin Sensor/ R Flow
PCB Stpper 6 Upper Sensor (OP) / L Flow
PCB Stpper BR Upper Sensor/ R Flow
PCB Stpper 5 Origin Sensor (OP) / L Flow
PCB Stpper AR Origin Sensor/ R Flow
PCB Stpper AL Origin Sensor
PCB Stpper AL Upper Sensor
PCB Stpper BL Origin Sensor
PCB Stpper BL Upper Sensor
1005-001B (M917WNE--0012)
U08 I/O P.C.B. STLT CNVR (R)

60
OM-1646
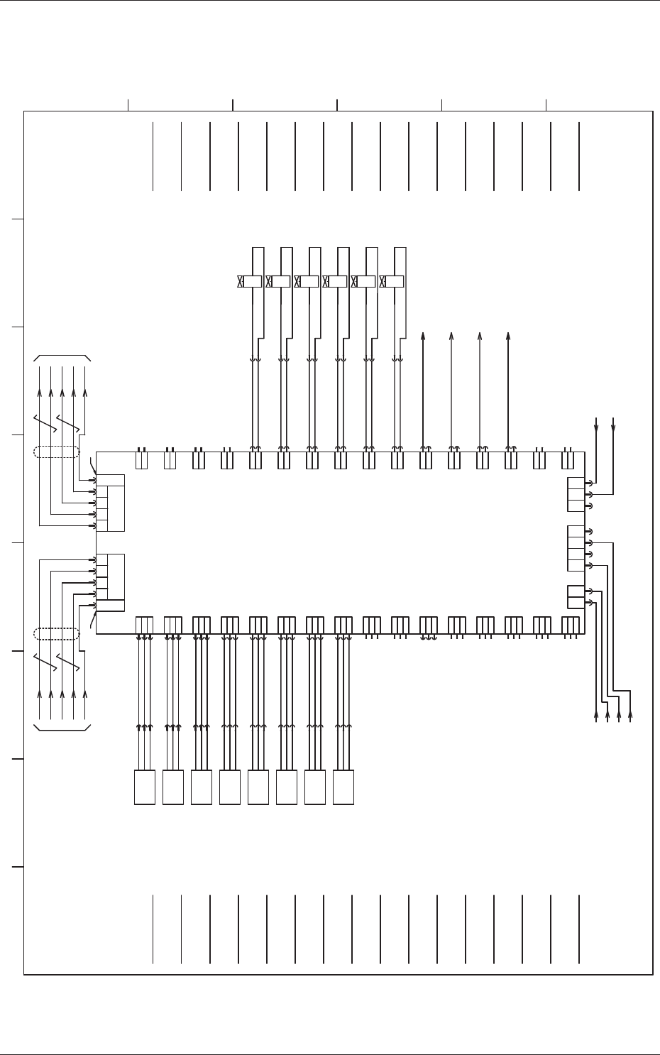
1005-001- (1094802002-1)
16.5 Cable Connection Diagram
A161A45 A47
1091401300-08
BA Side Panel
TB:DC1
X14106
X16108
CN8
B16103
B16301
M163
M
NA-W3
CN8
CN4
M45
M
NL-LB1
M46
M
NL-LB2
X4704
X4708
CN8
CN4
B4801
B4701
B4801
B4701
M47
M
NA-LB1
M48
M
NA-LB2
A53
B5301
X5304
CN4
B5401
X5308
CN8
M53
M
NA-BAL
M54
M
NA-BAR
CN5
X16105
CN1
X4501
CN5
X4505
CN1
X4701
CN5
X4705
CN1
X5301
CN5
X5305
X4510
CN10
X4710
CN10
X16110
CN10
1091401300-08
BA Side Panel
TB:DC1
X15306
X5310
CN10
N1 N2 N1 N2 N1 N2 N1 N2
X4509
CN9
X4709
CN9
X16109
CN9
X5309
CN9
UB77:X2762
1091401300-09
X12762
X0840
X0841
X4504
X4508
CPU2(U85) X8513
CN3
X5303
CN7
X5307
2091401304-02 2091401304-02
A41
CN8
CN4
CN1
X4101
CN5
X4105
X4110
CN10
N1 N2
X4109
CN9
X4104
X4108
B4102
B4101
B4102
B4101
M41
M
NL-LA1
M42
M
NL-LA2
X16104
CN4
B16101
B16101
B4502
B4501
B4502
B4501
M161
M
NA-W1
CN1
X16101
CN2A/2BCN1A/1B
/RX
RX
/TX
TX
9,10
7,8
5,6
3,4
/RX
RX
/TX
TX
9,10
7,8
5,6
3,4
U08
X0840
CN40
X0841
CN41
X0820
CN20
B0820
B0820
B0820T
X0833
CN33
X0837
X0836
CN36
CN37
X0839
CN39
Y0836
Y0837
Y0839
X0804
X0803
CN4
CN3
BA Side Panel
TB:DC1
1091401300-08
X0801 X0802
B4701
B4801
X0812
CN12
B0812,0813
X0813
CN13
Y0833
HLS Collective Section
(U12):X1202
X1300F1
1091401300-11
2091401304-02
L
X0810
CN10
B0810,0811
X0811
CN11
X0819
CN19
B0819
B0819
B0819T
X0818
CN18
B0818
B0818
B0818T
X0832
CN32
X0835
X0834
CN34
CN35
X0838
CN38
Y0834
Y0835
Y0838
Y0832
PCB Stopper 6 (OP)
Movable Chute 3
PCB Support Pin Detection 3
Transfer L (UB32)
Bank Feeder Change Cart Connector Section (R)
Movable Chute 2
PCB Support Pin Detection 2
Movable Chute 1
PCB Support Pin Detection 1
PCB Stopper 5 (OP)
Movable 3 Z Clamp Down: L
Movable 3 Z Clamp Up: L
PCB Stopper Lane B: L
PCB Stopper 6 (OP)
PCB Stopper 5 (OP)
Movable 1.2 Z Clamp
Movable 1.2 Z Clamp
PCB Stopper
Lane A: L
Lane A Stop Sensor
Lane A Deceleration Sensor
Lane B Stop Sensor A Mounting Section 1
Lane B Stop Sensor A Mounting Section 2
Lane B Stop Sensor
Lane B Deceleration Sensor
Movable Chute 1 Origin Sensor
Movable Chute 3 Origin Sensor
Backup 1 Origin
Backup 2 Origin
AE-LINK
Converter
U181(R)
Down: L
Up: L
16.5 Cable Connection Diagram
Dual Transfer Harness Connection Diagram 1

61
OM-1646
1005-001- (1094802002-2)
X5504
X5508
AE-LINK
Converter
U181(L)
A55
CN8
CN4
CN1
X5501
CN5
X5505
X5510
CN10
N2 N1
X5509
CN9
X12763
UB77:X2763
1091401300-09
2091401304-02
X16204
A162
CN4
M162
CN1
X16201
M
NA-W2
X16210
CN10
N2 N1
X16209
CN9
X5104
X5108
A51
CN8
CN4
CN1
X5101
M
NR-LB1
M52
CN5
X5105
M
NR-LB2
X5110
CN10
N2 N1
X5109
CN9
X4904
X4908
B5101
B5101
A49
CN8
CN4
M49
CN1
X4901
M
NR-LA1
M50
CN5
X4905
M
NR-LA2
X4910
CN10
N2 N1
X4909
CN9
X4304
X4308
A43
CN8
CN4
M43
CN1
X4301
M
NA-LA1
M44
CN5
X4305
M
NA-LA2
1091401300-08
BA Side Panel TB:DC1
X14906
X4310
CN10
N2 N1
X4309
CN9
X1402
X1300F1
2091401304-02
M55
M
NA-BBL
M56
M
NA-BBR
CN3
X5503
CN7
X5507
B5501
B5601
B16203
B16201
B4401
B4301
B4401
B4301
X0840
X0841
B4901
B4901
M51
CN2A/2BCN1A/1B
/RX
RX
/TX
TX
9,10
7,8
5,6
3,4
/RX
RX
/TX
TX
9,10
7,8
5,6
3,4
U14
X1440
CN40
X1441
CN41
X1433
CN33
X1437
X1436
CN36
CN37
X1439
CN39
Y1436
Y1437
Y1439
X0803
CN4
CN3
BA Side Panel TB:DC1
1091401300-08
X0801 X0802
B4301
B4401
X1412
CN12
B1412,1413
X1413
CN13
B1412
B1413
HLS Collective Section(U12):X1202
X1300F1
1091401300-11
2091401304-02
R
X1410
CN10
B1410,1411
X1411
CN11
B1410
B1411
X1432
CN32
X1435
X1434
CN34
CN35
X1438
CN38
Y1434
Y1435
Y1439
X0816
CN16
B1416,1417
X0817
CN17
B1416
B1417
X1414
CN14
B1414,1415
X1415
CN15
B1414
B1415
1091401300-08
BA Side Panel TB:DC1
X14906
PCB Stopper Origin: AL
PCB Stopper Upper: AL
PCB Stopper Origin: AR
PCB Stopper Upper: AR
Lane A Stop Sensor A Mounting Section 1
Lane A Stop Sensor A Mounting Section 2
Lane A Stop Sensor
Lane B Stop Sensor
Movable Chute 2 Origin Sensor
Backup 3 Origin
Backup 4 Origin
Bank Feeder Change Cart
Connector Section (F)
PCB Stopper Origin: BL
PCB Stopper Upper: BL
PCB Stopper Origin: BR
PCB Stopper Upper: BR
Transfer L (UB32)
Bank Feeder Change Cart
Connector Section (F)
Movable 3 Z Clamp
Down: L
Movable 3 Z Clamp Up: L
PCB Stopper Lane A: R
Movable 1.2 Z Clamp
Down: R
Movable 1.2 Z Clamp Up: R
PCB Stopper Lane B: L
16.5 Cable Connection Diagram
Dual Transfer Harness Connection Diagram 2