KE-3010A_20VA_20VRA_使用说明书 - 第1150页
第2部 功能详解篇 第1 3章 选项组件 13-121 13-19-3 安装 13-19-3-1 助焊剂涂敷盘和助焊剂容器的安装 < 安装工序 > 1 ) 将助焊剂涂敷盘①插入助焊剂涂敷装置②的 Φ 6mm 销子中 。 请确认助焊剂涂敷盘的下 面已紧贴助焊剂涂敷装 置。 2 ) 将助焊剂容器③装在容器钩④上。 将容器钩的后部朝 A 方向 压,翘起钩子部,安装 助焊剂容器,其开口部 ⑤要朝 Φ 6mm 销子 方向。 * 注 1…

第2部 功能详解篇 第13章 选项组件
13-120
13-19 助焊剂涂敷装置(Fluxer)
本装置的作用是形成助焊剂膜,以转印到 BGA、CSP、倒装片等球形端子元件上。
能够形成厚度与设在将助焊剂涂敷盘上的膜槽(凹槽)的深度相应的助焊剂膜。
※电动台架安装类型不对应統一交换台车 RF。
13-19-1 规格
项目 内容 备注
运行时 温度 10℃~35℃
保证精度的温度 20℃~25℃
湿度 30~80%RH (但不得有露水)
标高 1000m 以下
运输及保管 温度 -15℃~70℃
湿度 20~95%RH (但不得有露水)
对应助焊剂黏度 8.4Pa·s~22Pa·s
膜槽尺寸 深 0.02mm~0.2mm
大小 最大 30mm×30mm (单个膜槽的最大尺寸)
膜槽数 1~4 个(膜槽配置尺寸在
30mm×30mm 范围内)
助焊剂涂敷盘的两面可设定
膜槽
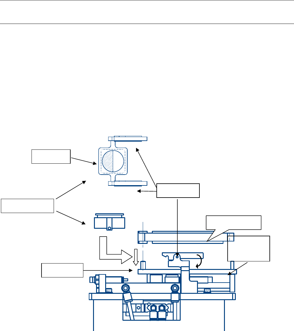
13-19-2 组成和各部分名称
助焊剂容器 助焊剂容器盖
助焊剂涂敷盘
助焊剂涂敷装置
底座
「开」速度调整速度控制器
容器钩
「闭」速度调整速度控制器

第2部 功能详解篇 第13章 选项组件
13-121
13-19-3 安装
13-19-3-1 助焊剂涂敷盘和助焊剂容器的安装
<安装工序>
1) 将助焊剂涂敷盘①插入助焊剂涂敷装置②的 Φ6mm 销子中。
请确认助焊剂涂敷盘的下面已紧贴助焊剂涂敷装置。
2) 将助焊剂容器③装在容器钩④上。
将容器钩的后部朝 A 方向压,翘起钩子部,安装助焊剂容器,其开口部⑤要朝 Φ6mm 销子
方向。
*
注
1
)
助焊剂涂敷盘的安装面上如有垃圾等异物,会影响助焊剂涂敷盘的高度精度。安装
助焊剂涂敷盘时,请检查安装面上有无垃圾等异物。
*
注
2
)
助焊剂容器和助焊剂涂敷盘之间如夹有垃圾等异物,会造成助焊剂漏泄或助焊剂膜
异常。安装助焊剂容器时,请检查有无垃圾等异物。
*
注
3
)
不进行助焊剂转印时,务请卸下助焊剂涂敷盘和助焊剂容器。
①助焊剂涂敷盘
Φ6mm 销子
④容器钩
⑤开口部
③助焊剂容器
俯视图
侧面图
A
②助焊剂
涂敷装置

第2部 功能详解篇 第13章 选项组件
13-122
<助焊剂涂敷盘安装状态的确认>
装上助焊剂涂敷盘和助焊剂容器后,请检查助焊剂涂敷盘上面的水平度。
通过「手动控制」的「助焊剂涂敷装置控制」,使用 HMS 自动测量膜槽周围的 4 个部位(图中的
×记号位置)的高度,如果测定值出现 0.1mm 以上的误差,请再次检查安装状态。
(参照 13-18-7 手动控制)
膜槽