SM481_PLUS_TRM(Ver2.0_CS20.11) - 第189页

Page +$1:+$ 173 SM481 PLUS Power Block Diagram(3/8) NO. Lev . PA R T N O . P ART NAME Q'TY Old No. Supply Supply L T Reference 1 AM03-006954A CAB LE ASSY -AC_RELA Y_ POWER 1 SM48N_PW005 2 AM03-014489B CAB LE ASSY -R…

100%1 / 216
Page
+$1:+$
172
SM481
PLUS
Power Block Diagram(3/8)
12
4 3
6
87
5
RY1
12
4 3
6
87
5
RY2
12
4 3
6
87
5
RY3
12
4 3
6
87
5
RY4
12
4 3
6
87
5
RY5
12
4 3
6
87
5
RY6
12
4 3
6
87
5
RY7
12
4 3
6
87
5
RY8
12
4 3
6
87
5
RY9
12
4 3
6
87
5
RY10
+24V
GND
FFD-CN13
FD-CN13-EX
+24V
GND
RFD-CN13
FD-CN13-EX
+24V
F-FB-L
GND
24G-EX-1
+24V
F-FB-R
GND
24G-EX-2
+24V
R-FB-L
GND
24G-EX-3
+24V
R-FB-R
GND
24G-EX-4
FFD-CN7
FD-CN7-EX
RFD-CN7
FD-CN7-EX
+24V
SC-EN1
SC-CN1
AC 1L1
AC 1L2
T2L
2
4
GND
GND
GND
GND
+24V
+24V
+24V
SC-EN2
SC-CN2
SM48_FD002
SM48_FD003
SM48_FD004
SM48_FD005
SM48_FD006
SM48_FD007
SM48_FD008
SM411N_FD001
SM48_PW032
SM48_PW033
SM48_PW135
SM48_PW006
SM41_PW034
SM48N_PW202
SM48N_PW202
SM48N_PW005
2C
10C
4C
9A
1
2
3
4
5
6
7
8
9
10
11
12
13
16
15
14
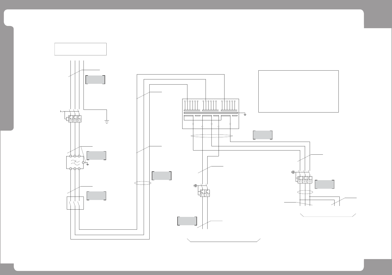
Page
+$1:+$
173
SM481
PLUS
Power Block Diagram(3/8)
NO. Lev. PART NO. PART NAME Q'TY Old No. Supply Supply LT Reference
1 AM03-006954A CABLE ASSY-AC_RELAY_ POWER 1 SM48N_PW005
2 AM03-014489B CABLE ASSY-R_RIGHT_FEEDER_BASE_PWR 1 AM03-006889A SM48_FD007
3 AM03-006956A CABLE ASSY-PS3_PS4_PW_T2L 1 SM48N_PW202
4 AM03-014485B CABLE ASSY-R_LEFT_FEEDER_BASE_PWR 1 AM03-006888A SM48_FD006
5 AM03-014484B CABLE ASSY-F RIGHT FEEDER BASE PWR 1 AM03-006887A SM48_FD005
6 AM03-014482B CABLE ASSY-F_LEFT_FEEDER_BASE_PWR 1 AM03-006886A SM48_FD004
7 AM03-006893A CABLE ASSY-AC RELAY JUMPER 1 SM482_PW006
8 AM03-006885A CABLE ASSY-R FDR PWR RELAY 1 SM48_FD003
9 EP02-000588A HARNESS,WIRING-FEEDER CN7 EXT CABLE
ASSY
1 SM411N_FD001
10 AM03-006884A CABLE ASSY-F FDR PWR RELAY 1 SM48_FD002
11 AM03-006905A CABLE ASSY-RELAY_PW_SUPPLY 1 SM48_PW135
12 AM03-900148 RELAY_CONNECT_CABLE_ASSY SM41-PW034 1 SM41_PW034
13 AM03-006890A CABLE ASSY-24V POWER EXT 1 SM48_FD008
14 AM03-006956A CABLE ASSY-PS3_PS4_PW_T2L 1 SM48N_PW202
15 AM03-006897A CABLE ASSY-GENERAL_PW_RELAY 1 SM48_PW032
16 AM03-006898A CABLE ASSY-FEEDER_PW_RELAY 1 SM48_PW033
Page
+$1:+$
174
SM481
PLUS
Power Block Diagram(4/8)
2
2
PE01
2
2
PE02
2
2
2
2
2
2
240
SM33_PW005
SM411-PW004
2.5 mm
2.5 mm
-MAIN S/W
(600VAC,20A)
L32
L33
L31
-NF1
(3Ø, 20A)
L22
L21
L23
2P-C16
-CP1
SM411-PW003-2
SM41_PW001
2.5 mm
FACTORY MAIN POWER
4.0 mm
(3Ø/PE 60HZ 200~415VAC)
-MCCB1
(3Ø, 20A)
L13
L12
L11
APPROX. 5KVA)
T
SR
-EARTH PLATE
FRAME GROUND
-TRANS
220V
208200 220
L31
PE
to TB1-1A,TB1-6A
1L1
1L2
22S
22R
SM48_PW008
22T
3P-C16
-CP2
TF2L1
TF2L2
TF2L3
220V 220V
0V 220V
200220415380 200 208 380240 415
L32
415208 220 380240
L33
2.5 mm
X,Y1,Y2,SW,WD AXIS(SERVO)
to MC1
6.SECONDARY #1 : 1Ø 220(2KVA)
SECONDARY #2 : 3Ø 220(3KVA)
2.FREQUENCY : 50/60Hz
1.CAPACITY : 5KVA
3.PHASE : 3Ø
4. CONNECTION: Y-Y
<TRANS SPECIFICATION>
5.PRIMARY : 3Ø 200/208/220/240/380/415V, 5KVA
(23860)
(23880)
to TB1-13A,TB1-15A
22R 22T
CONTROL RACK(PC+VME)
MONITOR1,2
2.5 mm
TF1L1
TF1L2
2.5 mm
SM421_PW106
2.5 mm
2.5 mm
2.5 mm
DC POWER #1,#2(24VDC)
AC FAN
SM482_PW007
246
135
1
456
23
2
1
264
135
4
3
24
13
6
5
1
2
3
4
6
5
7