03217894-01-01 E By DEK Electrical Drawings - 第10页
4 Electrical Drawings 185228 Issue 1 1 CCS Alignment Circuit Diagram ;5($5$&78$725 67(33(502725 5' :+5' :+*1 *1 ;):'$&78$725 67(33(502725 5' :+5' :+*…

Electrical Drawings 3
185013S3 Issue 5 M36 Control Enclosure Backplane Circuit Diagram
01a
SEE SHEET 1
+5V DC
01b
+5V DC
01c
+5V DC
02a
+5V DC
02b
+5VDC
02c
+5V DC
03a
DGND
03b
DGND
03c
DGND
04a
OUT COM
04b
DOUT7
04c
DOUT6
05a
DOUT5
05b
DOUT4
05c
DOUT3
06a
DOUT2
06b
DOUT1
06c
DOUT0
07a
ENCODER 0 CHB
07b
ENCODER 0 CHA
07c
ENCODER 1 CHB
08a
ENCODER 1 CHA
08b
ENCODER 0 INDEX
08c
ENCODER 1 INDEX
09a
ENCODER 1 !INDEX
09b
ENCODER 0 !INDEX
09c
ENCODER 1 !CHA
10a
ENCODER 1 !CHB
10b
ENCODER 0 !CHA
10c
ENCODER 0 !CHB
11a
DGND
11b
ERROR OUT
11c
DIN16
12a
DGND
12b
DGND
12c
!RST IN
13a
STEP4
13b
DIR4
13c
DGND
14a
STEP0
14b
STEP1
14c
STEP2
15a
DIR0
15b
DIR1
16a
DIR2
16b
RSVD
16c
DGND
17a
STEP5
17b
RSVD
17c
AOUT2
18a
DGND
18b
DIN2
18c
DIN15
19a
DIN4
19b
DIN7
19c
DIN5
20a
DIN3
20b
RXD
20c
DIN1
21a
DIN6
21b
TXD
21c
RTS
22a
DIN0
22b
CTS
22c
AOUT3
23a
DIR5
23b
DIR3
23c
STEP3
24a
DIN14
24b
DIN10
24c
DIN13
25a
DIN17
25b
DIN11
25c
DIN9
26a
DIN18
26b
DIN8
26c
DIN19
27a
DIN12
27b
AIN1-
27c
DEMAND 1
28a
DEMAND 0
28b
AIN0-
28c
AIN0+
29a
AIN1+
29b
+12V DC
29c
+12V DC
30a
+12V DC
30b
AGND
30c
AGND
31a
AGND
31b
-12V DC
31c
-12V DC
32a
-12V DC
32b
SHIELD
32c
SHIELD
SHIELD
15c
5b
8b
10a
10b
10c
11a
11b
11c
12a
12b
12c
13a
13b
13c
14a
14b
14c
15a
15b
15c
16a
16b
16c
17a
17b
17c
18a
18b
18c
19a
2b
19b
19c
20a
20b
20c
21a
21b
21c
22a
22b
22c
23a
23b
23c
25b
28b
31b
SK6
BRUSHLESS SERVO DRIVE
CAMERA X
( AXIS 0)
MTR W PHASE
EARTH
DC BUS GND
DC BUS V+
MTR V PHASE
MTR U PHASE
LOGIC SUPPLY +24V DC
LOGIC SUPPLY GND
ENABLE +
AGND
SERVO DEM-
ENCODER V SENSE
ENCODER V OUT
DGND
! CHA
CHA
INDEX
! INDEX
! CHB
CHB
! CHA
CHA
INDEX
! INDEX
CHB
! CHB
BIT1
HALL U-
HALL V+
HALL U+
HALL W-
HALL V-
HALL W+
BIT3
BIT2
STEP
DIRECTION
BIT0
DIN0-
DIN0+
ENABLE -
SERVO DEM+
TX+ O/P
FAULT+
RX+ I/P
TX- O/P
FAULT-
RX- INPUT
SK7
BRUSHLESS SERVO DRIVE
CAMERA 'Y'
( AXIS 1)
024
060
061
000
150
149
024
153
154
152
151
004
222
221
219
217
218
220
224
225
223
228
226
227
004
024
004
004
004
004
011
004
004
120
011
002
002
031
133
06
02
08
05
09
03
! CHA
CHA
INDEX
! INDEX
CHB
! CHB
070V
04CHASSIS
01
+5V
5b
8b
10a
10b
10c
11a
11b
11c
12a
12b
12c
13a
13b
13c
14a
14b
14c
15a
15b
15c
16a
16b
16c
17a
17b
17c
18a
18b
18c
19a
2b
19b
19c
20a
20b
20c
21a
21b
21c
22a
22b
22c
23a
23b
23c
25b
28b
31b
025
156
155
025
159
160
158
157
005
237
236
234
232
233
235
239
240
238
243
241
242
005
025
005
005
005
025
011
005
005
120
011
002
002
031
134
06
02
08
05
09
03
! CHA
CHA
INDEX
! INDEX
CHB
! CHB
07
0V
04CHASSIS
01+5V
06
02
05
03
HALL V-
HALL V+
HALL W+
HALL U+
04
HALL W-
01
HALL U-
MTR W PHASE
EARTH
DC BUS GND
DC BUS V+
MTR V PHASE
MTR U PHASE
LOGIC SUPPLY +24V DC
LOGIC SUPPLY GND
ENABLE +
AGND
SERVO DEM-
ENCODER V SENSE
ENCODER V OUT
DGND
! CHA
CHA
INDEX
! INDEX
! CHB
CHB
! CHA
CHA
INDEX
! INDEX
CHB
! CHB
BIT1
HALL U-
HALL V+
HALL U+
HALL W-
HALL V-
HALL W+
BIT3
BIT2
STEP
DIRECTION
BIT0
DIN0-
DIN0+
ENABLE -
SERVO DEM+
TX+ O/P
FAULT+
RX+ I/P
TX- O/P
FAULT-
RX- INPUT
SEE SHEETS 1 & 2
SEE SHEET 1
02
03
MTR PHASE V
MTR PHASE U
01
MTR PHASE W
02
03
MTR PHASE V
MTR PHASE U
01MTR PHASE W
02SERVO DC SUPPLY 0V
01SERVO DC SUPPLY +V
060
061
000
M36SK02
HALL SENSORS
CAMERA Y
( AXIS 1)
M36SK01
ENCODER
CAMERA Y
( AXIS 1)
M36SK03
MOTOR POWER
CAMERA Y
( AXIS 1)
M36PL08
SERVO DC IN
M36SK06
HALL SENSORS
CAMERA X
( AXIS 0)
M36SK05
ENCODER
CAMERA X
( AXIS 0)
M36SK07
MOTOR POWER
CAMERA X
( AXIS 0)
SK 05
NEXTMOVE ES
96-WAY EDGE
CONNECTOR
214
215
216
231
230
229
216
215
214
024
221
220
217
222
004
219
218
224
225
223
228
226
227
060
061
231
230
229
025
236
235
232
237
005
234
233
07
+5V
08
0V
SEE SHEET 1
SEE SHEET 1
SEE SHEET 1
SEE SHEET 1
SEE SHEET 1
SEE SHEET 1
SEE SHEET 1
SEE SHEET 1
SEE SHEET 1
SEE SHEET 1
SEE SHEET 1
SEE SHEET 1
SEE SHEET 1
SEE SHEET 1
SEE SHEET 1
SEE SHEET 1
SEE SHEET 1
SEE SHEET 1
SEE SHEET 1
SEE SHEET 1
SEE SHEET 2
SEE SHEET 2
SEE SHEET 2
SEE SHEET 2
SEE SHEET 2
SEE SHEET 2
SEE SHEET 2
SEE SHEET 2
SEE SHEET 2
SEE SHEET 2
SEE SHEET 1
SEE SHEET 1
SEE SHEET 1
SEE SHEET 1
SEE SHEET 1
SEE SHEET 1
SEE SHEET 1
SEE SHEET 1
SEE SHEET 1
SEE SHEET 1
SEE SHEET 1
SEE SHEET 2
SEE SHEET 2
SEE SHEET 1
SEE SHEET 1
SEE SHEET 1
SEE SHEET 1
SEE SHEET 1
SEE SHEET 1
SEE SHEET 1
SEE SHEET 1
SEE SHEET 1
SEE SHEET 1
SEE SHEET 1
SEE SHEET 1
SEE SHEET 1
SEE SHEET 1
SEE SHEET 1
SEE SHEET 1
SEE SHEET 1
SEE SHEET 1
SEE SHEET 1
SEE SHEET 1
SEE SHEET 1
SEE SHEET 1
SEE SHEET 1
SEE SHEET 1
N/C
N/C
N/C
N/C
N/C
N/C
N/C
N/C
N/C
N/C
N/C
N/C
DSM
DSF
IT MAY NOT BE COPIED,REPRODUCED,
PUBLISHED OR DISCLOSED IN WHOLE
OR IN PART WITHOUT OUR WRITTEN
CONSENT.
IN IT, IS THE PROPERTY OF
THIS DRAWING AND THE COPYRIGHT
GEN.
ANG.
NTS
-
-
-
D F ORTON
3
3
185013
21/05/03
CRS
13
09
12
10
11
14
15
024
004
N/C
N/C
N/C
N/C
N/C
N/C
N/C
N/C
N/C
N/C
N/C
N/C
N/C
N/C
06
02
05
03
HALL V-
HALL V+
HALL W+
HALL U+
04
HALL W-
01
HALL U-
239
240
238
243
241
242
07
+5V
08
0V
13
09
12
10
11
14
15
025
005
N/C
N/C
N/C
N/C
N/C
N/C
N/C
N/C
N/C
N/C
N/C
N/C
N/C
N/C
SEE SHEET 1
SEE SHEET 1
SEE SHEET 1
022
022
022
022
022
022
001
001
001
N/C
127
126
125
124
123
122
121
001
128
116
001
001
001
N/C
001
135
001
102
115
104
107
105
103
101
106
100
136
114
110
113
117
111
109
118
108
119
112
132
130
129
131
021
021
021
002
002
002
020
020
020
000
000
000
N/C
N/C
N/C
N/C
N/C
N/C
120
151
149
157
155
153
159
160
154
156
158
150
152
146
145
137
139
141
138
140
142
147
143
144
148
134
133
000
03N/C
N/C
000
M36 CONTROL ENCLOSURE
BACKPLANE CIRCUIT DIAGRAM
DEK INTERNATIONAL GmbH,

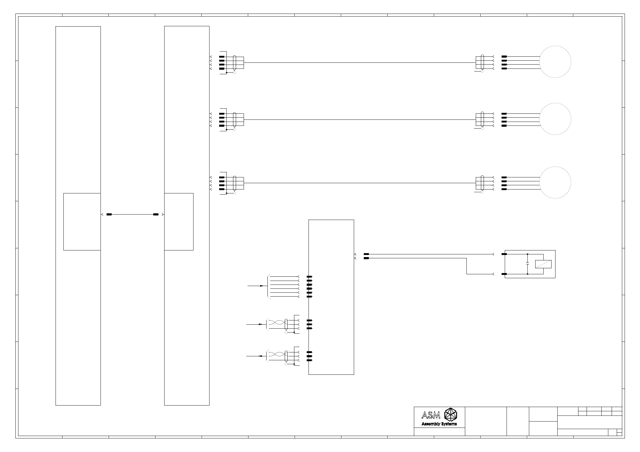
4 Electrical Drawings
185228 Issue 11 CCS Alignment Circuit Diagram
;5($5$&78$725
67(33(502725
5'
:+5'
:+*1
*1
;):'$&78$725
67(33(502725
5'
:+5'
:+*1
*1
<$&78$725
67(33(502725
5'
:+5'
:+*1
*1
6.
6. 3/
6. 3/
0
0
0
1'&
$
%
&
&
%
$
'
(
)
*
+
,
'
(
)
*
+
,
$
2)
6+
7,7/(
'5$:,1*180%(5
'$7( ,1,7,$/'&5
/$7(67
,668(
1R
5$5*(17
'5:A&,5&8,7',$*5$0A
&&6A$/,*10(17
3$57
03/
3$57
03/
3$57
03/
62/
&+$6(&/$03
3$57&21752/(1&/2685(
371R
&&7',$*5$0
3$57
16.
3$573&
43W1R
&&7',$*5$0
+3&;3H3W1R
+3&:(63W1R
&&7',$*5$0
+(%'3W1R
&&7',$*5$0
86%
6.
86%
3$57352&(6625&$5'
027+(5%2$5'
67(33(5
02725
6(('5$:,1*
6+7
67(33(5
02725
6(('5$:,1*
6+7
67(33(5
02725
6(('5$:,1*
6+7
06.
3/
3$57
13/
3$5731(80$7,&62/(12,'%$1.
9(%
9(
6.
&+$
&+$
&+$
&+$
&+$
&+$
&+%
&+%
&+%
&+%
&+%
&+%
',*287
9
3$5712'(
0$,10&,212'(
371R
&&7',$*5$0
95(7851
986
96:
95(7851
9
5(7851
13/16.
12'(32:(5
&$1B/
&$1B+
&$1*1'
3$5713/3$5716.
&$1,1
3$5713/3$5716.
*(0,1,
&$1287
3$57
06.
3$57
06.
3$57
06.
&$1B/
&$1B+
&$1*1'
1(;7029(
(6&$5'
3/
03/
25,)
6&5((1&/($1(5
237,21,6),77('
)25*(0,1,
176
'5$:1
'$7(
'5$:,1*6&$/(
'21276&$/(
25,*,1$/6&$/(
3/27
&$'
THIS DRAWING AND THE COPYRIGHT
IN IT, IS THE PROPERTY OF ASM
ASSEMBLY SYSTEMS WEYMOUTH Ltd
IT MAY NOT BE COPIED,
REPRODUCED, PUBLISHED OR
DISCLOSED IN WHOLE OR IN PART
WITHOUT OUR WRITTEN CONSENT.
COPYRIGHT © BY ASM ASSEMBLY SYSTEMS
WEYMOUTH Ltd

Electrical Drawings 5
185229S1 Issue 23 CCS Under Screen Cleaner Circuit Diagram
1'&
$
%
&
&
%
$
'
(
)
*
+
,
'
(
)
*
+
,
81'(56&5((1&/($1(5
$
2)
6+
7,7/(
'5$:,1*180%(5
'$7( ,1,7,$/'&5
/$7(67
,668(
1R
'5:A&,5&8,7',$*5$0A&&6
9(
9(
3$3(5)(('
02725
3$3(5&/($1(521/<
3/
6.
3/6.
6.
9
287
9
62/
/+&/($1
+20(&/$03
62/(12,'
6(
7+528*+%($0
)25.2372
6(16256,*1$/,19(57(5
3/
62/
5+&/($1
+20(&/$03
62/(12,'
'
8)
'
8)
0
6.
6.
6(
6(
3/
*(0,1,
9L
3$3(5/2:
3$3(5
86$*(
81'(56&5((1&/($1(5
'5$*&+$,13$57
*(0,1,
&
:
5
5
6(
7+528*+%($0
)25.2372
&/($1(5
+20(
6(16256,*1$/,19(57(5
371R
&&7',$*5$0
6&5((1&/($1,212'(
371R
&&7',$*5$0
3$57 3$57
3$57
16. 13/
13/
13/
95(7851
',*2879+]64:$9(
',*287
95(7851
13/
16.
95(7851
',*287
',*287
95(7851
13/16.
',*,1
6.
13/
3/
16.
3$5713/3$5716.
9
287
9
9
95(7851
9
95(7851
',*,1
16.
9
95(7851
',*,1
*(0,1,
9L
95(7851
986
96:
95(7851
9
5(7851
12'(32:(5
&$1B/
&$1B+
&$1*1'
*(0,1,
&$1,1
*(0,1,
&$1287
&$1B/
&$1B+
&$1*1'
3$5713/3$5716.
95(7851
',*2879'&
',*287
95(7851
16.
127(
)250$&+,1(6),77(':,7+*27(&+3803
3$57
3/8*13/,17216.
9
9
0
62/9(17
3803
3/
0
9(
9(
26&,//$7,1*
02725
9257(;&/($1(521/<
3/
0
5'
%.
:
1& /
1&
/
',*,1
9
',*287
9
176
'5$:1
'$7(
'5$:,1*6&$/(
'21276&$/(
25,*,1$/6&$/(
3/27
&$'
60$56+$//
THIS DRAWING AND THE COPYRIGHT
IN IT, IS THE PROPERTY OF ASM
ASSEMBLY SYSTEMS WEYMOUTH Ltd
IT MAY NOT BE COPIED,
REPRODUCED, PUBLISHED OR
DISCLOSED IN WHOLE OR IN PART
WITHOUT OUR WRITTEN CONSENT.
COPYRIGHT © BY ASM ASSEMBLY SYSTEMS
WEYMOUTH Ltd