03217894-01-01 E By DEK Electrical Drawings - 第31页
Electrical Drawings 25 185251S1 Issue 30 Power Distribution Circuit Diagram 021,725 6. 9 / 1 6. ( 021,725 60368 3/ 9 9 9 81,7&$%/(6833/,(' ($57…

24 Electrical Drawings
185248 Issue 10 CCS Safety Circuit Diagram
CV
10
54321
A
B
C
C
B
A
12345
67
8
910
11 12
13
6
7
8
9
10 11
12
13
D
E
F
G
H
I
D
E
F
G
H
I
0
CCS^SAFETY CIRCUIT
A
OF
SH.
TITLE
DRAWING NUMBER
DATE INITIALDCR
LATEST
ISSUE
No.
21/07/2016
44107
185248
1
1
DRW^CIRCUIT DIAGRAM^
0V
173
8ES2
M/C E-STOP
M37SK/PL24
EXTERNAL E. STOP 1
M37PL25
090
095
097
N/C
092
N/C
M37PL22
07
08
09
10
11
12
13
14
15
01
02
03
04
05
06
M14PL08M14SK08
PART MMI
081
082
040
050
340
341
173
030
342
343
174
030
N/C
N/C
N/C
9SW1
FRONT COVER
INTERLOCK
097
086
176
030
14
21
13
22
X2 X1
SYSTEM
13 14
13 14
23 24
13 14
23 24
E. STOP
BLANKING PLUG
160067
INTERLOCK
BLANKING PLUG
160071
PART M37SK/PL27
(24V SUPPLY FOR E. STOP LOOP) NM ERROR OUT
174
(COVER OPEN) NM DIG IN 15
175
('POWER ON' MONITOR) NM DIG IN 14
176
(JOG RIGHT) NM DIG IN 13
189
(JOG LEFT) NM DIG IN 12
030
PART POWER SUPPLY ENCLOSURE
PT No. 185309
PT No. 210900 (E SERIES)
CCT DIAGRAM 185233
08
07
06
05
03
02
030
189
176
175
174
173
PART M36SK14
PART M36PL14
M37SK26
M37PL23
185049
PART CONTROL ENCLOSURE
PT No. 185271
CCT DIAGRAM 185013
185220 (220106 - GEMINI)
185222
N/C
N/C
095
092
189
090
N/C
N/C
097
095
090
092
01
02
03
04
01
02
03
04
05
06
05
06
097
086
176
030
01
02
03
04
086
087
030
01
02
03
04
N/C
01
02
03
04
05
06
07
08
09
081
082
040
050
340
341
173
030
342
343
174
030
01
02
03
04
05
06
07
08
09
10
11
12
173
174
N/C
175
176
189
030
N/C
176
0V
0V
0V
0V
M37SK22
N/C
081
082
040
050
340
341
173
030
342
343
174
030
N/C
N/C
N/C
N/C
N/C
N/C
01
N/C
N/C
N/C
04
N/C
09
N/C
N/C
2
a
1a
1b 2b
24V SUPPLY TO
E. STOP RELAY
(PILZ PNOZ X2)
24V SUPPLY TO
2 HANDED RELAY
(PILZ P1HZ X1)
TO E. STOP RELAY
RESET (S33, S34)
VIA CONTACTOR
AUX. CONTACTS
24V SW
TO 2 HANDED
RELAY (S13, S14)
TO 2 HANDED
RELAY (S23, S24)
'POWER ON'
MONITOR SIGNAL
DERIVED FROM SERVO
SUPPLY 42V/48V SW
VIA TRANSISITOR 'Q1'
JOG LEFT
JOG RIGHT
185193
M37SK23
M37SK25
M37PL26
090
095
097
092
097
086
176
030
NOTE:
THE 24V SUPPLY FOR THE E. STOP LOOP
IS DERIVED FROM THE NEXTMOVE ES
ERROR OUT SIGNAL.
M37PL22
9SW1
FRONT COVER
INTERLOCK
097
086
176
030
14
21
13
22
187179
097
086
176
030
01
02
03
04
JJT MACHINE
8SK146 8PL146
187166
NOTE:
THESE LOOMS ARE USED
IN PLACE OF LOOM 185220
ON THE JJT MACHINE.
M37PL23
9SW2
REAR COVER
INTERLOCK
086
087
176
030
14
21
13
22
185601
086
087
176
030
01
02
03
04
01
02
03
04
OR
OR
EUROPA MACHINE
NOTE:
THIS BLANKING PLUG IS USED
IN PLACE OF LOOM 185601 ON
MACHINES WITH FIXED REAR COVERS.
OR
EXTERNAL E. STOP 2
N/C
E. STOP
BLANKING PLUG
160067
01
02
03
04
05
06
N/C
NOTE:
THIS BLANKING PLUG IS USED
IN PLACE OF LOOM 185222 ON
MACHINES FITTED WITH M39 EMO.
(SEE CCT 191700 FOR EMO SYSTEM)
M37PL25
081
082
040
050
340
341
173
030
342
343
174
030
WH
BN
GN
YE
WH
BN
GN
YE
WH
BN
GN
YE
BN
WH
GN
YE
WH
BN
GN
YE
WH
BN
GN
YE
WH
BN
BK
BU
S MARSHALL
26/11/03
NTS
DRAWN
DATE
DRAWING SCALE
DO NOT SCALE
ORIGINAL SCALE
(PLOT)
(CAD) 1:1
THIS DRAWING AND THE COPYRIGHT
IN IT, IS THE PROPERTY OF ASM
ASSEMBLY SYSTEMS SWITZERLAND
GmbH, IT MAY NOT BE COPIED,
REPRODUCED, PUBLISHED OR
DISCLOSED IN WHOLE OR IN PART
WITHOUT OUR WRITTEN CONSENT.
COPYRIGHT © BY ASM ASSEMBLY SYSTEMS
SWITZERLAND GmbH

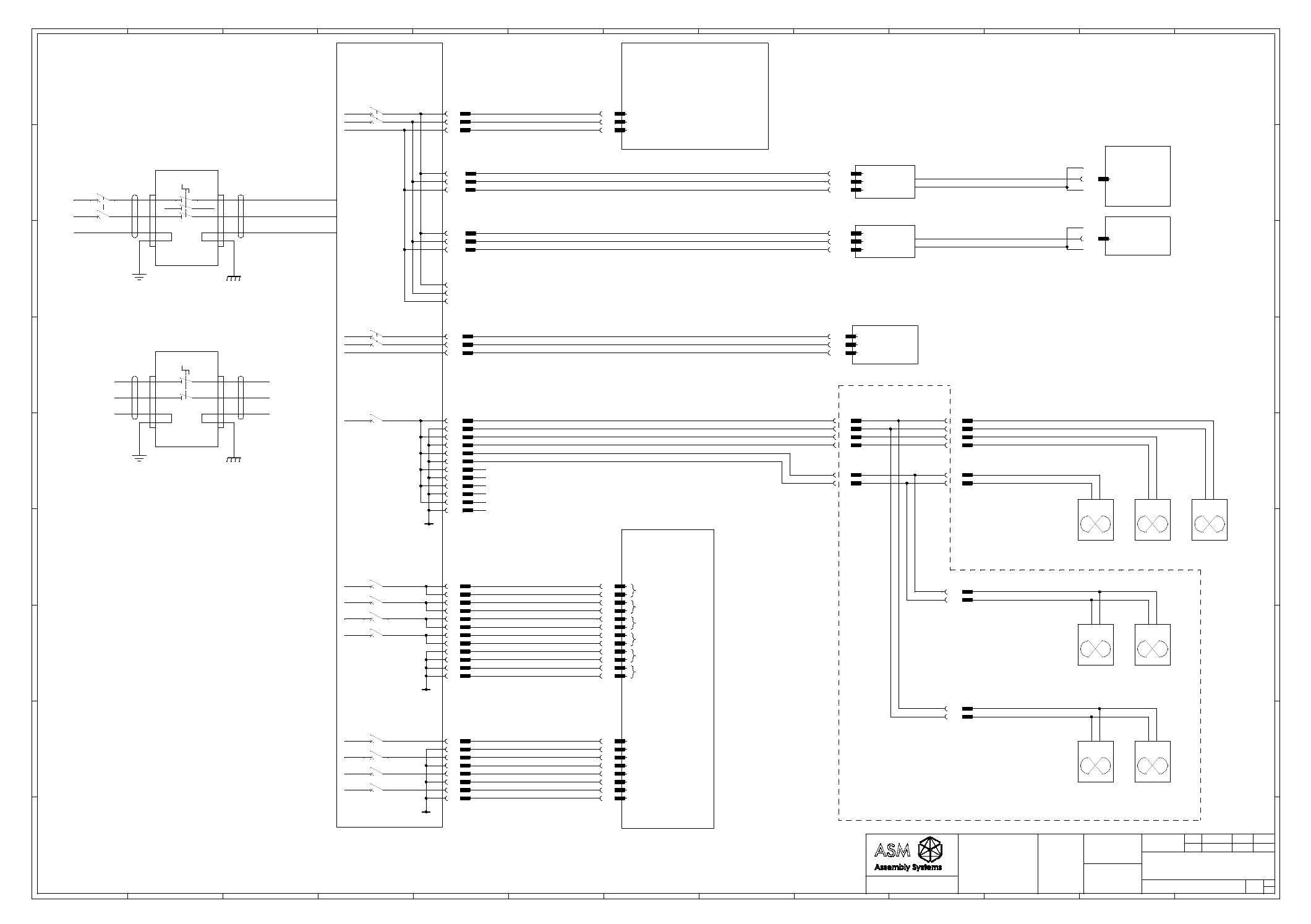
Electrical Drawings 25
185251S1 Issue 30 Power Distribution Circuit Diagram
021,725
6.
9
/
1
6.
(
021,725
60368
3/
9
9
9
81,7&$%/(6833/,('
($57+
/,9(
1(875$/
1'&
$
%
&
&
%
$
'
(
)
*
+
,
'
(
)
*
+
,
$
2)
6+
7,7/(
'5$:,1*180%(5
'$7( ,1,7,$/'&5
/$7(67
,668(
1R
5$5*(17
3$5732:(56833/<(1&/2685(
371R
&&7',$*
371R(6(5,(6
&&7',$*
'5:A&,5&8,7',$*5$0A
32:(5',675,%87,21
3$57&21752/(1&/2685(
371R
&&7',$*
03/06.
03/06.
/
1
06.3/
9$&880
),/75$7,2181,7
/
1
06. 03/
43W1R
&&7',$*5$0
+3&;3H3W1R
+3&:(63W1R
&&7',$*5$0
+(%'3W1R
&&7',$*5$0
3$573&
/
1
(
/
1
(
(
(
06.
06.
5($502817
3$57
03/
91(;7029((6
3$57
06.
3$57
03/
3$57
06.
9861(;7029(,)0,8
&$0(5$/,*+7,1*
96:1(;7029(,)0,8
/
1
(
91(;7029((6
95(7851
95(7851
06.3/
371R9/2:32:(5
371R9/2:32:(5
371R9+,*+32:(5
371R9+,*+32:(55($502817
371R9(6(5,(6
371R9(6(5,(6
&%$
&%$
&%$
&%$
9
9
986
96:
9
&%$
&%$
&%$
&%$
9
96:
986
96:
9
91(;7029((66(16256
95(7851
96:%(/7027256
95(7851
986'5,9(&$5'6)$16
95(7851
96:67(33(5027256
95(7851
3/6.
06.3/
/
1
(
/
1
(
&%$
&%$
/
1
(
/
1
(
06.3/
06.3/
&%$
986
9
3$576.3$576.
1&
1&
1&
1&
1&
1&
6.
6.
6.6.
3$573/ 3$573/
3/
3/
3/ 3/
9 9
9
9 9
9
9 9
9
9 9
9
9
9
6,1*/()$1
%(1($7+0
7:2)$16
5+7236,'(&29(5
',6&211(&7('$76.
)257&0237,21
7:2)$16
/+7236,'(&29(5
',6&211(&7('$76.
)257&0237,21
63$5(0$,16
287/(7
3$5786%+8%
6.
9
/
1
6.
(
86%+8%
368
3/
9
9
9
81,7&$%/(6833/,('
176
'5$:1
'$7(
'5$:,1*6&$/(
'21276&$/(
25,*,1$/6&$/(
3/27
&$'
127(
86%+8%,6127),77('
21,&21(6(5,(6
06./()7$663$5(
127(32/(,62/$72586('216(0,0&V
127(,)0(02,6),77('
5()(572&&7)25
&211(&7,21'(7$,/6
%5$1&+&&7
%5($.(5
$0$;,080
728/
1
/
(
0$,16
6833/<
$0$,16
,62/$725
7/
7/
7/
0$&+,1(
3527(&7,9(($57+
3(&+$66,6678'
0$&+,1(
%21',1*($57+
&+$66,6678'
1
/
(
0$,16
6833/<
$0$,16
,62/$725
7/
7/
0$&+,1(
3527(&7,9(($57+
3(&+$66,6678'
0$&+,1(
%21',1*($57+
&+$66,6678'
1
/
(
/
(
1
1(2+2=*(0,1,21/<237,21
7:2)$16
%(1($7+0
THIS DRAWING AND THE
COPYRIGHT IN IT, IS THE
PROPERTY OF ASM ASSEMBLY
SYSTEMS WEYMOUTH Ltd,
IT MAY NOT BE COPIED,
REPRODUCED, PUBLISHED OR
DISCLOSED IN WHOLE
OR IN PART WITHOUT OUR
WRITTEN CONSENT.
COPYRIGHT © BY ASM ASSEMBLY SYSTEMS
WEYMOUTH Ltd

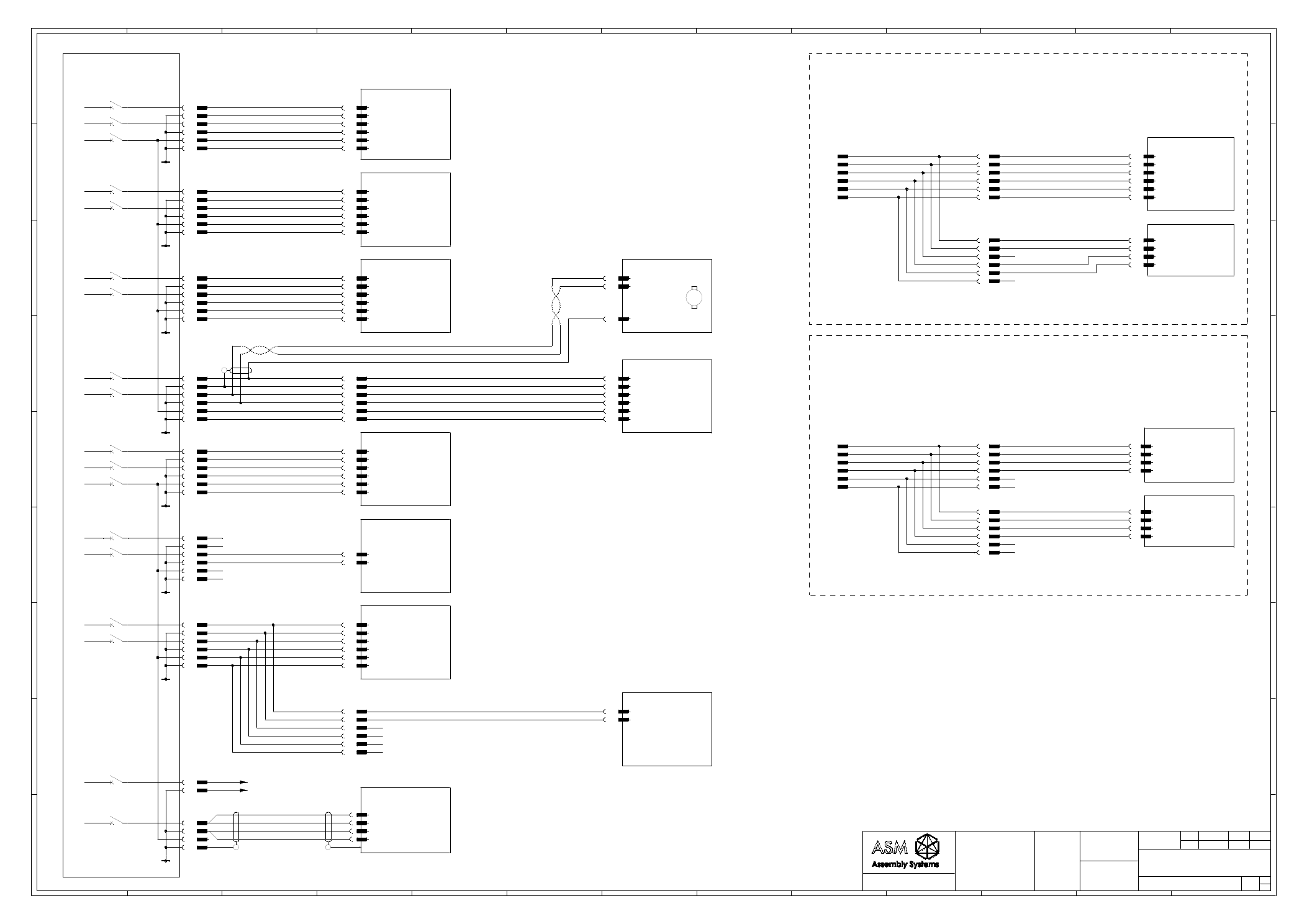
26 Electrical Drawings
185251S2 Issue 30 Power Distribution Circuit Diagram
1'&
$
%
&
&
%
$
'
(
)
*
+
,
'
(
)
*
+
,
$
2)
6+
7,7/(
'5$:,1*180%(5
'$7( ,1,7,$/'&5
/$7(67
,668(
1R
3$5732:(56833/<(1&/2685(
371R
371R(6(5,(6
&&7',$*
'5:A&,5&8,7',$*5$0A
32:(5',675,%87,21
3$570$,1,212'(
371R
&&7',$*5$0
95(7851
986
96:
95(7851
9
95(7851
13/16.
06.
03/06.$
16.
03/
13/
0'8$//$1((1&/2685(
371R
,)),77('237,216((127(
6&5((1&/($1,212'(
371R
&&7',$*5$0
06.3/
3$5735,17&$55,$*(,212'(
371R
&&7',$*5$0
13/16.
&%$
&%$
&%$
986
96:
9
9
&%$
&%$
986
96:
9
06.3/
&%$
&%$
986
96:
9
06.3/
06.3/
&%$
&%$
986
96:
9
95(7851
986
96:
95(7851
9
95(7851
95(7851
95(7851
986
986
95(7851
96:
986
95(7851
9
95(7851
06.3/
06.3/
&%$
&%$
&%$
986
96:
9
9
&%$
&%$
986
96:
9
06.3/
&%$
&%$
986
96:
9
&%$
&%$
986
96:
9
06.3/
9
*5,'/2.&21752//(5
371R*+'
,)),77('237,21
1&
1&
1&
1&
95(7851
986
06.$
16.
16.
03/
13/
13/
3$573UR$FWLY12'(
371R
,)),77('237,21
3$573$67(',63(16(67(33(512'(
371R
,)),77('237,21
95(7851
95(7851
986
986
96:
96:
95(7851
95(7851
9
9
95(7851
95(7851
3$57
03/
3$57
06.
3$57
3$57+7&(1&/2685(
371R
&&7',$*5$0
,)),77('237,21
6((127(
96:
95(7851
1&
1&
1&
1&
03/
03/
03/
06.%
06.$
16.
16.
13/
'8$//$1(5$,/:,'7+
67(33(512'(
371R
,)),77('237,21
3$5757&5$,/:,'7+
67(33(512'(
371R
,)),77('237,21
986
986
3$57
3/
3$57
3/
$,5,21,6(5
371R
,)),77('237,21
96:
96:
95(7851
95(7851
%1
%8
%1
%8
72352&(66/$036
6((&&7',$*5$0
95(7851
95(7851
95(7851
96:
96:
95(7851
13/
127(
7+(+7&(1&/2685(7+('8$//$1(5$,/:,'7+67(33(5$1'7+(57&5$,/:,'7+67(33(5
$//'(5,9(7+(,532:(5)52006.868$//<21/<21(2)7+(6(237,216,6),77('
+2:(9(521'8$//$1(57&0$&+,1(6$'$3725/220,686('72(1$%/(%27+
7+('8$//$1(5$,/:,'7+67(33(57+(57&5$,/:,'7+67(33(572'(5,9(32:(5)520
7+(6$0(62&.(706.
16.
3$57
16.3%
16.3
13/
3$57
13/3%
13/3
$3&+7&276,212'(
371R
&&7',$*5$0
,)),77('237,21
250'8$//$1(&5$7(
6((127(
3$57$3&029,1*5$,/
0272512'(
371R
,)),77('237,21
95(7851
95(7851
986
96:
96:
986
95(7851
9
95(7851
03/
06.%
06.$
16.
13/
+7&276,212'(
371R
&&7',$*5$0
,)),77('237,216((127(
95(7851
986
96:
95(7851
9
95(7851
1&
1&
1&
1&
1&
1&
127(
7+(276,212'(7+(0'8$//$1((1&/2685(%27+'(5,9(7+(,5
32:(5)52006.868$//<21/<21(2)7+(6(237,216,6),77('
+2:(9(521'8$//$1(0$&+,1(67+$7$5(),77(':,7+7+(276237,21
$'$3725/220,686('72(1$%/(%27+7+(0'8$//$1((1&/2685(
7+(276,212'(72'(5,9(32:(5)5207+(6$0(62&.(706.
176
'5$:1
'$7(
'5$:,1*6&$/(
'21276&$/(
25,*,1$/6&$/(
3/27
&$'
5$5*(17
0
THIS DRAWING AND THE
COPYRIGHT IN IT, IS THE
PROPERTY OF ASM ASSEMBLY
SYSTEMS WEYMOUTH Ltd,
IT MAY NOT BE COPIED,
REPRODUCED, PUBLISHED OR
DISCLOSED IN WHOLE
OR IN PART WITHOUT OUR
WRITTEN CONSENT.
COPYRIGHT © BY ASM ASSEMBLY SYSTEMS
WEYMOUTH Ltd