03217894-01-01 E By DEK Electrical Drawings - 第35页
Electrical Drawings 29 185504 Issue 12 CCS Ext ernal Signals Circuit Diagram 3/ 6. 86% 3$57352&(6625&$5' 027+(5%2$5' 1'& $ % & & % $ …

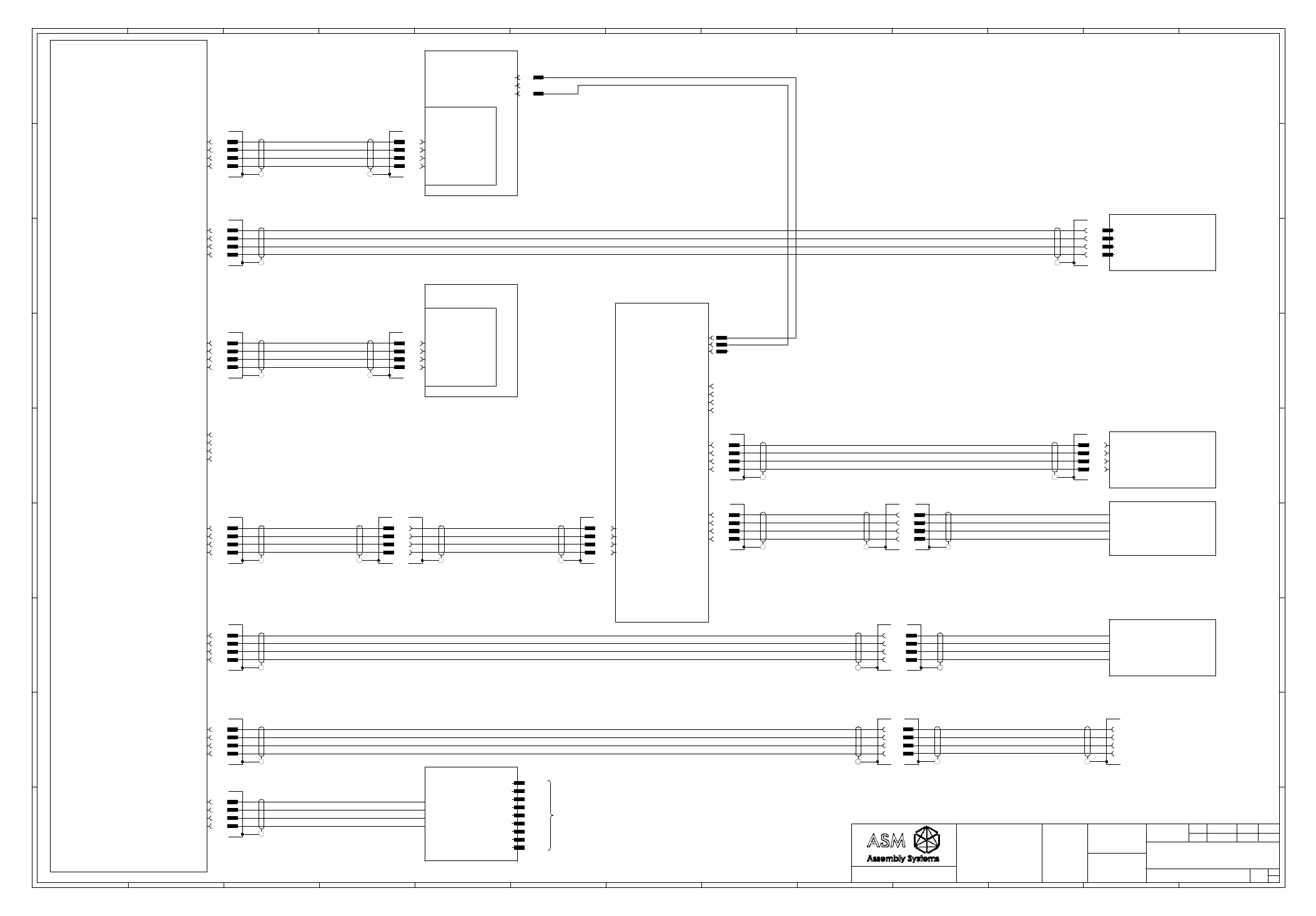
28 Electrical Drawings
185503 Issue 10 CCS Screen Load Circuit Diagram
1'&
$
%
&&
%
$
'
(
)
*
+
,
'
(
)
*
+
,
$
2)
6+
7,7/(
'5$:,1*180%(5
'$7( ,1,7,$/'&5
/$7(67
,668(
1R
3$570$,10&,212'(
371R
&&7',$*5$0
9
',*,1
9
*(0,1,
9
6,*1$/
9
9
02'(
9
5[
6(
6&5((1
$7&(175(
7+528*+
%($02372
7[
%1
%.
%8
%1
%.
%8
3/
6.
3/6.
6(
6&5((1/2$'&</,1'(5(;7(1'('
6(
6&5((1/2$'&</,1'(55(75$&7('
3/ 6.
6(
',))86(
2372
6(1625
6&5((1
326,7,21
6(1625
9
6,*1$/
9
6.
6(
648((*(('5,375$<5(75$&7('
13/
16.
',*287
9
3$57
13/
3$57
16.
62/
67(1&,//2$'
$&78$725
31(80$7,&9$/9(
6.
62/
648((*(('5,375$<
$&78$725
31(80$7,&9$/9(
9
',*287
6.
'5:A&,5&8,7',$*5$0A
&&6A6&5((1/2$'
3$5735,17&$55,$*(,212'(
371R
&&7',$*5$0
9
',*,1
9
',*,1
9
9
',*,1
9
13/16.
3$5713/3$5716.
95(7851
986
96:
95(7851
9
5(7851
12'(32:(5
&$1B/
&$1B+
&$1*1'
&$1,1
*(0,1,
&$1287
&$1B/
&$1B+
&$1*1'
3$5713/3$5716.
13/16.
3$5713/3$5716.
95(7851
986
96:
95(7851
9
5(7851
12'(32:(5
&$1B/
&$1B+
&$1*1'
&$1,1
&$1287
&$1B/
&$1B+
&$1*1'
3$5713/3$5716.
3$57
13/
3$57
16.
13/
16.
9
',*,1
13/
16.
1&
5(('6:,7&+
5(('6:,7&+
5(('6:,7&+
3$57
3$57
237,21$8726&5((1/2$'
25,)
6&5((1&/($1(5
237,21,6),77('
)25*(0,1,
25,)
3$67(',63(16(
237,21,6),77('
62/
6&5((1&/$036
31(80$7,&
9$/9(
6.
3$57
13/
3$57
16.
',*287
9
6(
',))86(
2372
6(1625
6&5((1
326,7,21
6(1625
9
6,*1$/
9
%1
%.
%8
3/
1&
1&
1&
1&
6.
$:60&+$6(
(;7(16,21/220)259L3/$7)250
13/
16.
9
6,*1$/
9
9
9
5[
6(
6&5((1
$7&(175(
7+528*+
%($02372
7[
%1
%.
%8
%1
%8
3/
$60&+$6(
$:60&+$6(&&+$6(
$:60&&+$6(
176
'5$:1
'$7(
'5$:,1*6&$/(
'21276&$/(
25,*,1$/6&$/(
3/27
&$'
60$56+$//
THIS DRAWING AND THE COPYRIGHT
IN IT, IS THE PROPERTY OF ASM
ASSEMBLY SYSTEMS WEYMOUTH
Ltd, IT MAY NOT BE COPIED,
REPRODUCED, PUBLISHED OR
DISCLOSED IN WHOLE OR IN PART
WITHOUT OUR WRITTEN CONSENT.
COPYRIGHT © BY ASM ASSEMBLY SYSTEMS
WEYMOUTH Ltd

Electrical Drawings 29
185504 Issue 12 CCS External Signals Circuit Diagram
3/6.
86%
3$57352&(6625&$5'
027+(5%2$5'
1'&
$
%
&
&
%
$
'
(
)
*
+
,
'
(
)
*
+
,
&&6A(;7(51$/6,*1$/6
$
2)
6+
7,7/(
'5$:,1*180%(5
'$7( ,1,7,$/'&5
/$7(67
,668(
1R
60$56+$//
'5:A&,5&8,7',$*5$0A
3$573&
43W1R
&&7',$*5$0
+3&;3H3W1R
+3&:(63W1R
&&7',$*5$0
+3&(%'3W1R
&&7',$*5$0
3/
6.
3/
6.
6.
1HR+R]
/$1
665)0,32',)),77('
371R
25
0,8
3712
3$5$//(/
35,17(5
6752%(
'$7$%,7
'$7$%,7
'$7$%,7
$&.
%86<
3$3(5(1'
6/&7
$872)(('
(5525
,1,7
6/&7,1
*1'
*1'
*1'
*1'
*1'
*1'
*1'
*1'
'$7$%,7
'$7$%,7
'$7$%,7
'$7$%,7
'$7$%,7
/$1
1&
%2$5'3$66,3
6(1'83/,1(,3
572583/,1(23
9
96:
%2$5'3$6623
6(1''2:1/,1(,3
9,3
5725'2:1/,1(23
'(.0$&+,1(
03/
83'2:1/,1(
06.
6(('2(6)25
'2:1/,1(/2207<3(
'(.0$&+,1(
06.
3$57&21752/(1&/2685(
3712
&&7',$*5$0
03/
03/
%2$5'3$6623
6(1'83/,1(23
83/,1(5($'<,3
986
9
96:
1&
%2$5'3$66,3
6(1''2:1/,1(23
9
'2:1/,1(5($'<,3
06.
06.
86%
1(;7029(
(6&$5'
$1,1
3$57
06.
9
3$57
03/
$1,1
9865
9
/(9(/
9
3$57
6.
/(9(/
9865
9
1HR+R]
1HR+R]
62/9(177,0(
72*2237,21
3$57
03/
$*1'
3$57
03/
$287
$*1'
&+$66,6
3$57
03/
3$57
06.
6(59,&(3$1(/
3712
1&
1&
1&
1&
1&
1&
1&
1&
1&
1&
1&
1&
1&
1&
1&
1&
1&
1&
1&
1&
1&
1&
1&
1&
1&
1&
1&
1&
1&
1&
1&
1&
1&
1&
1&
1&
1&
1&
1&
1&
1&
1&
1&
1&
1&
1&
1&
1&
1&
1&
1&
1&
1&
1&
1&
1&
1&
1&
1HR+R]
7&0237,21
176
'5$:1
'$7(
'5$:,1*6&$/(
'21276&$/(
25,*,1$/6&$/(
3/27
&$'
THIS DRAWING AND THE COPYRIGHT
IN IT, IS THE PROPERTY OF ASM
ASSEMBLY SYSTEMS WEYMOUTH
Ltd, IT MAY NOT BE COPIED,
REPRODUCED, PUBLISHED OR
DISCLOSED IN WHOLE OR IN PART
WITHOUT OUR WRITTEN CONSENT.
COPYRIGHT © BY ASM ASSEMBLY SYSTEMS
WEYMOUTH Ltd
$*1'
7(03
$*1'
&+$66,6

30 Electrical Drawings
185565S1 Issue 21 USB Distribution Circuit Diagram
1'&
$
%
&
&
%
$
'
(
)
*
+
,
'
(
)
*
+
,
$
2)
6+
7,7/(
'5$:,1*180%(5
'$7( ,1,7,$/'&5
/$7(67
,668(
1R
86%',675,%87,21
&,5&8,7',$*5$0
6.
'$7$
9%86
'$7$
*1'
86%
6.
'$7$
9%86
'$7$
*1'
86%
6.
'$7$
9%86
'$7$
*1'
86%
6.
'$7$
9%86
'$7$
*1'
86%
3/
3/
03/
3$570368(1&/2685(
371R
03/
'$7$
9%86
'$7$
*1'
86%
6833/,(6021,725&$5'
03/
3$570&21752/(1&/2685(
371R
06.
'$7$
9%86
'$7$
*1'
86%
1(;7029((6&$5'
3/
6.
3/6.
'$7$
9%86
'$7$
*1'
728&+6&5((1
021,725
'$7$
'$7$
*1'
3/
6.
'$7$
9%86
'$7$
*1'
'$7$
9%86
'$7$
*1'
9%86
3/
6.
&$%/(6833/,(':,7++8%
3/
6.
'$7$
9%86
'$7$
*1'
6.
'$7$
9%86
'$7$
*1'
'.'21*/(
371R
'$7$
'$7$
*1'
9%86
3/
3$573&
43W1R
&&7',$*5$0
+3&;3H3W1R
+3&:(63W1R
&&7',$*5$0
6.
'$7$
9%86
'$7$
*1'
86%
3/
6.
'$7$
9%86
'$7$
*1'
86%
6.
'$7$
9%86
'$7$
*1'
86%
63$5(
6.
86%7256
&219(57(5
'$7$
'$7$
*1'
9%86
72'25'5(027(352'8&7
%$5&2'(5($'(5,)),77('
6((&,5&8,76+
237,21
3/
3$5786%+8%
371R
03/
3/
9
1&
9
1&
6.
'$7$
9%86
'$7$
*1'
86%
06.
9
*1'
*1'
6.
6.
3/
+$1'+(/'237,&$/
5($'(5371R
,)),77('237,21
(/6()5((3257
)2523(5$725
'$7$
'$7$
*1'
9%86
&$%/(6833/,('
3/
3/
176
'5$:1
'$7(
'5$:,1*6&$/(
'21276&$/(
25,*,1$/6&$/(
3/27
&$'
')25721
3/
86%.(<%2$5'
75$&.%$//
371R
'$7$
'$7$
*1'
9%86
6.
&$%/(6833/,('
3/
'$7$
'$7$
*1'
9%86
6.
6.
&$%/(6833/,('
)5((3257
)2523(5$725
3/ 6.
THIS DRAWING AND THE COPYRIGHT
IN IT, IS THE PROPERTY OF ASM
ASSEMBLY SYSTEMS WEYMOUTH Ltd
IT MAY NOT BE COPIED,
REPRODUCED, PUBLISHED OR
DISCLOSED IN WHOLE OR IN PART
WITHOUT OUR WRITTEN CONSENT.
COPYRIGHT © BY ASM ASSEMBLY SYSTEMS
WEYMOUTH Ltd