03217894-01-01 E By DEK Electrical Drawings - 第43页
Electrical Drawings 37 197550 Issue 4 Print Carriage Pneumatic Circuit Diagram NTS 1 1 197550 D GREEN 03/09/08 DRW^CCT DIAGRAM^ TUBING Ø4.0 :- Ø8.0 :- Ø6.0 :- ALL VERSIONS OF PROFLOW EVOLUTION REQUIRE SOL30 TO BE FITTED …

36 Electrical Drawings
190633 Issue 9 Rising Table Circuit Diagram
1'&
$
%
&
&
%
$
'
(
)
*
+
,
'
(
)
*
+
,
$
2)
6+
7,7/(
'5$:,1*180%(5
'$7( ,1,7,$/'&5
/$7(67
,668(
1R
':*A&,5&8,7',$*5$0A
5,6,1*7$%/(
3$57&21752/(1&/2685(
371R
&&7',$*5$0
3$573&
43W1R
&&7',$*5$0
+3&:(63W1R
&&7',$*5$0
+(%'3W1R
&&7',$*5$0
86%
6.
86%
3$57352&(6625&$5'
06.
9'&
9
9
9'&
3$57
03/
3$57
06.
3$5732:(56833/<(1&/2685(
371R
371R(6(5,(6
&&7',$*5$0
3$57
03/
&$1B+
9'&
9
&$1B/
3$57
06.
6(
7$%/(+20(
)25.2372
287
9
6(
9
287
0
5,6,1*7$%/(0272512'(
371R
3/
1(;7029(
(6&$5'
03/
6(
5$,//,)7('/()7
6(
9
287
6(
5$,//,)7('5,*+7
6(
9
287
3$57
3/
3$57
6.
3$57
3/
3$57
6.
3$57
03/
3$57
06.
3$57
03/
3$57
06.
9
9
',*,1
9
9
',*,1
3$57
3$57
6(592'&6833/<
95(7851
8602725/2*,&
13/
16.
16.
&$1287
13/
&$1B/
&$1B+
&$1*1'
13/
&$1B+
9
9'&
16.
9
6,*1$/
9
16.
13/
0
&$1B/
7235,17&$55,$*(
,212'(
/
/
/
/
56&5((1
176
'5$:1
'$7(
'5$:,1*6&$/(
'21276&$/(
25,*,1$/6&$/(
3/27
&$'
THIS DRAWING AND THE
COPYRIGHT IN IT, IS THE
PROPERTY OF ASM ASSEMBLY
SYSTEMS WEYMOUTH Ltd,
IT MAY NOT BE COPIED,
REPRODUCED, PUBLISHED OR
DISCLOSED IN WHOLE
OR IN PART WITHOUT OUR
WRITTEN CONSENT.
COPYRIGHT © BY ASM ASSEMBLY SYSTEMS
WEYMOUTH Ltd

Electrical Drawings 37
197550 Issue 4 Print Carriage Pneumatic Circuit Diagram
NTS
1
1
197550
D GREEN
03/09/08
DRW^CCT DIAGRAM^
TUBING
Ø4.0 :-
Ø8.0 :-
Ø6.0 :-
ALL VERSIONS OF PROFLOW EVOLUTION
REQUIRE SOL30 TO BE FITTED TO THE PRINT
CARRIAGE.
PRINT CARRIAGE^PNEUMATICS
FROM
188794
SHEET 1
PRO-FLOW + SCAR OPTION
B
AA
9SOL29
SCREEN LOAD ACTUATOR
A
9SOL27
AUTO DRIP TRAY
AB
9SOL25
PASTE DISPENSE TILT
PASTE DISPENSE
WITH NO PRO-FLOW ATX OPTION FITTED
PASTE DISPENSE OPTION
AB
AA
9SOL28
9SOL26
AB
AND PASTE DISPENSE OPTION FITTEDWITH BOTH PRO-FLOW ATX OPTION
PRO-FLOW ATX
WITH NO PASTE DISPENSER OPTION FITTED
PRO-FLOW ATX OPTION
FROM
9SOL26
PORT A
PRO-FLOW PASSIVE 3 CARTRIDGE OPTION
PRO-FLOW PASSIVE 2 CARTRIDGE OPTION
PRO-FLOW PASSIVE SINGLE CARTRIDGE OPTION
ONLY FITTED
WITH PRO-FLOW
ATX OPTION
1
2
1
2
1
2
1
2
1
2
1
2
1
2
2
11
2
1
2
2
3
4
5
1
2
2
3
4
5
1
2
2
3
4
5
1
2
2
3
4
5
1
2
2
3
4
5
2
BB
FROM
9SOL30
PORT A
TO
9SOL30
PORT A
FROM
9SOL30
PORT A
FROM
9SOL30
PORT A
IN
OUT
14
FROM
9SOL30
PORT A
TO
OPTIONS
JAR RELEASE
IN
IN
OUT
OUT
FROM
9SOL26
PORT B
FROM
9SOL26
PORT A
FROM
9SOL26
PORT A
TO
OPTIONS
SCAR
UNIT
9SOL30
1
2
2
3
4
5
22
1
2
3
4
5
WITH NO PRO-FLOW ATX OPTION FITTED
SOLDER JAR DISPENSER
THIS DRAWING AND THE COPYRIGHT
IN IT, IS THE PROPERTY OF ASM
ASSEMBLY SYSTEMS SWITZERLAND
GmbH, IT MAY NOT BE COPIED,
REPRODUCED, PUBLISHED OR
DISCLOSED IN WHOLE OR IN PART
WITHOUT OUR WRITTEN CONSENT.
COPYRIGHT © BY ASM ASSEMBLY SYSTEMS
SWITZERLAND GmbH

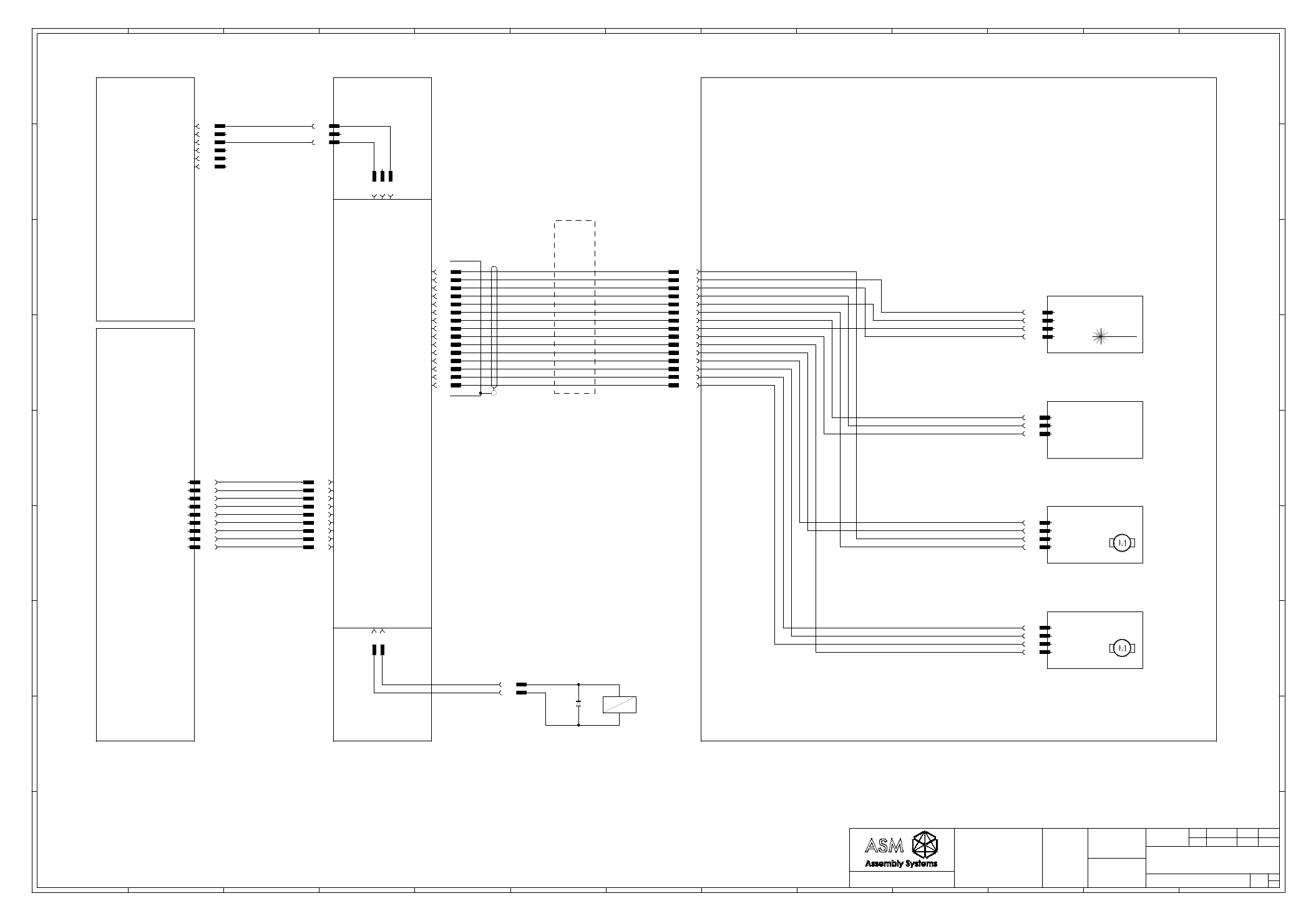
38 Electrical Drawings
200704 Issue 11 Stinger Circuit Diagram
CV
54321
A
B
C
C
B
A
12345
67
8
910
11 12
13
6
7
8
9
10 11
12
13
D
E
F
G
H
I
D
E
F
G
H
I
0
A
OF
SH.
TITLE
DRAWING NUMBER
DATE INITIALDCR
LATEST
ISSUE
No.
21/07/2016
11 44107
1
1
M37SK10 M37PL10
01
01
01
714714
714
01
04
04
04
717717
717
04
07
07
07
715715
715
07
10
723723
723
10
13
726726
726
13
715
INPUT SIG
INPUT SIG
24V
24V
24V
24V
INPUT SIG
INPUT SIG
CH2B-
CH2B-
CH1B+
CH1B+
CH2A-
CH2A-
CHB1-
CHB1-
CH2A+
CH2A+
CH1A-
CH1A-
CH2B+
CH2B+
CH1A+
CH1A+
0V
0V
0V
CALIBRATE
CALIBRATE
0V
01
715
06
03
01
716
04
725
719
727
723
01
02
02
02
715715
715
02
05
05
05
718718
718
05
08
08
08
721721
721
08
11
724724
724
11
14
727727
727
01
14
718
02
717
04
01
02
724
726
02
010203
03
03
03
716716
716
03
06
06
06
719719
719
06
09
09
09
721721
721
09
12
725725
725
12
15
728728
728
03
15
721
03
721
03
04
01
06
03
714
728
03
NC
018 018
018
01
NC
NC
03
NC
006 006
N/C
N/C
018
006
006
06
04
05
02
+24V US
+24V SW
0V RETURN
0V RETURN
+12V
0V RETURN
738
739
729 729
730
731
732
733
734
735
736
737737
736
735
734
733
732
731
730
02 01
M48PL08
(GEMINI 220550)
200537
200717
200523
M48PL01
M48PL02M48SK02
M48SK07M48PL073PL03 3SK03
M48SK05 M48PL05
200564
211997
M48SK06
PART
PART
M48PL06
200798
M48PL09M48SK09
PART STINGER BOARD
PT No. 198020
CCT DIAGRAM 198025
PART STINGER DISPENSER HEAD ASSY
PT No. 198993
PART STINGER ENCLOSURE
PT No. 205014
BOARD LEVEL SENSOR
DISPENSE MOTOR
STINGER Z AXIS MOTOR
CONSUMABLE LEVEL SENSOR
M48SOL01
PART AIR
DISPENSE
SOLENOID
PT No. 200716
200704
CIRCUIT DIAGRAM^STINGER
NTS
DRAWN
DATE
DRAWING SCALE
DO NOT SCALE
ORIGINAL SCALE
(PLOT)
(CAD) 1:1
E MEDWAY
26/10/2009
THIS DRAWING AND THE COPYRIGHT
IN IT, IS THE PROPERTY OF ASM
ASSEMBLY SYSTEMS SWITZERLAND
GmbH, IT MAY NOT BE COPIED,
REPRODUCED, PUBLISHED OR
DISCLOSED IN WHOLE OR IN PART
WITHOUT OUR WRITTEN CONSENT.
COPYRIGHT © BY ASM ASSEMBLY SYSTEMS
SWITZERLAND GmbH
M48SE01
M48SE02
M48M01
M48M02
LASER
PT NO. 198490
CAPACITANCE SENSOR
PT. NO 198491
LINEAR ACTUATOR
PT NO 211996
PART MOTOR HSI
PT No. 211995
COM 1
RS232
PART PC
IBUS Pt No. 190016
CCT DIAGRAM 190695
ICL ROHS Pt No. 191543
CCT DIAGRAM 192545
Q35 Pt No. 200880
CCT DIAGRAM 190695
H81 PC XPe Pt No. 200921
H81 PC WES7 Pt No. 200920
CCT DIAGRAM 222019
PART M37 POWER SUPPLY CRATE
PT No. 185309
PT No. 210900 (E SERIES)
CCT DIAGRAM 185233
RXD
TXD
DSR
DTR
GND
RTS
DCD
RI
CTS
RXD
TXD
DSR
DTR
GND
RTS
DCD
RI
CTS
PART
DRAG CHAIN
PT No. 191663