JM-10_动作说明书 - 第25页
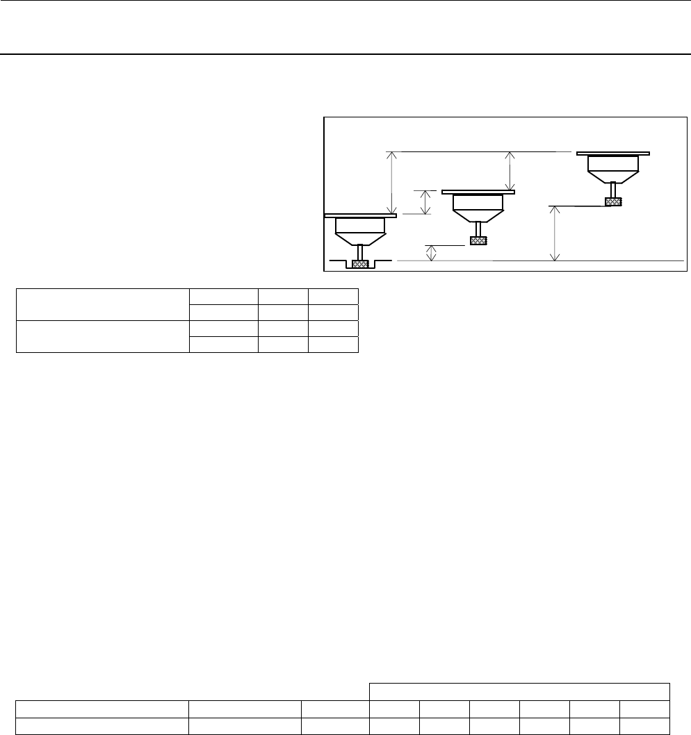
动作说明书 3-15 3-5-2-3 LA 的元件识别时的 Z 轴动作 VCS 识别元件检测真空元件 NG 时, 为了用 LA 识 别,追加 2 个行程分类。 ( 参照下表 ) 右图为行程分类 M 。 行程分类 识别方式 LA VCS M I 有无元件的检测 LA 真空 1) 行程分类 M V C S 识别、 LA 检测 X Y LA VCS 识别元件,用真空检测有无元件为 NG 时,为了用 LA 检测有无元…

动作说明书
3-14
3-5-2-2 吸附下降时的 Z 轴动作
根据元件识别方式 (LA、VCS)、有无元件检
测方式 (LA、真空), 分为 2 个行程分类(参
照下表)
右图表示行程分类 C。
行程分类
识别方式
LA
E
VCS C E
检测有无元件
LA
真空
1) 行程区分 C VCS识别、Va 检测 基板 XY
VCS 识别元件用真空检测有无元件时,Z 轴的吸附上升为 XY 移动高度的上升。
移动量 C=XY 移动高度 h 吸附压入量
移动量 C1=2 吸附压入量 h
移动量 C2=XY 移动高度 2
2) 行程区分 E LA识别、LA 检测 基板 LA
LA 识别元件,用 LA 检测有无时 Z 轴的吸附上升到激光高度。
移动量 E=激光高度 吸附压入量 t
移动量 E1=2 吸附压入量 h
移动量 E2=激光高度 2 t
3)
Z 轴行程
吸附上升
机种 元件高度规格 贴装头
C C1 C2 E E1 E2
JM-10 25 LNC 32.0 3.0 29.0 43.1 3.0 40.1
C1
C
C2
2
吸附高度
待机高度

动作说明书
3-15
3-5-2-3 LA 的元件识别时的 Z 轴动作
VCS 识别元件检测真空元件 NG 时,为了用 LA 识
别,追加 2 个行程分类。(参照下表)
右图为行程分类 M。
行程分类
识别方式
LA
VCS M I
有无元件的检测
LA
真空
1) 行程分类 M VCS识别、LA 检测 XY LA
VCS 识别元件,用真空检测有无元件为 NG 时,为了用 LA 检测有无元件,Z 轴识别上升从 XY 移动
高度上升。
移动量 M=激光高度 - h/2 - XY移动高度
2) 行程分类 I VCS识别、LA 检测 LA XY
VCS 识别元件,用 LA 检测有无元件后的 Z 轴识别下降,为激光高度开始下降。
移动量 I=激光高度 - h/2 - XY移动高度
3) Z 轴行程
吸附下降
机种 元件高度规格 贴装头 M I
JM-10 25 LNC 14.1 14.1
M
待机高度
识别高度

动作说明书
3-16
3-5-2-4 识别下降时的 Z 轴动作
按照元件有无检测方式 (LA、真空),行程分类分
为 2 种。(参照下表)
右图为行程分类 F。
行程分类
识别方式
LA
VCS F H
有无元件的检测
LA
真空
1) 行程分类 F VCS识别、Va 检测 XY VCS
VCS 识别元件用真空检测有无元件时,Z 轴的吸附上升为 XY 移动高度的下降。但由于 XY 移动高度
与 VCS 识别高度相等,Z 轴不动作。
移动量 F=XY 移动高度 - VCS移动高度
2) 行程分类 H VCS识别、LA 检测 LA VCS
VCS 识别元件用真空检测有无元件时,Z 轴的识别下降从激光高度下降。
移动量 H=激光高度 - h t - VCS识别高度
3) Z 轴行程
吸附下降
机种 元件高度规格 贴装头 F H
JM-10 25 LNC 0 14.1
F
待机高度
识别高度