NXTIII PartList - 第128页
Ќ $ୖ᪼8S %ୗ㝆'RZQ Ў Ќ $ୖ᪼8S %ୗ㝆'RZQ Ў ୗഃ /RZHUVLGH ୖഃ 8SSHUVLGH ୗẁ %RWWRP ୰ẁ 0LGGOH ୖẁ 7RS Ћ $ࢩࣕࢵࢱ࣮㛤 $6KXWWHURSHQ Ѝ %ࢩࣕࢵࢱ࣮㛢 %6KXWWHUFORVH Ref.BED d d 3RVSU…

NOZZLE CHANGER 1/2
(M3) UL03349
ノズルチェンジャ 1/2
(M6,AIM series) UL03448
No. Dr
g
.No. & Code No. QTY Descri
p
tion Ratin
g
Materials Remarks
番号 図番 & コード番号 個数 品名
規
格材質 備考
107 W1108D 2 WASHER, FLAT ワッシャ 平 4W-3(3カ シロ) FE
108 PM07617 4 BOLT, HEX SOCKET ボルト 六角穴 FE
109 W1106D 4 WASHER, LOCK ワッシャ ス
プ
リン
グ
4M
/
M(3カ シロ) FE
110 PM23631 4 NUT, ROUND ナット 丸 FE
111 K5339N 1 CONTROLLER, SPEED コントローラ スピード AS1311F-M5-04 OT
112 PB69992 1 PLATE
プ
レート FE
113 PM05795 1 PIN, ROLLER ピン ローラ FE
114 PM05785 1 ROLLER ローラ FE
115 2MGTSF005500 1 COLLAR カラー FE
116 N10793 1 NUT, HEX ナット 六角 M03 P=0.5(3カシロ) FE
117 W1106C 1 WASHER, LOCK ワッシャ ス
プ
リン
グ
3M
/
M(3カ シロ) FE
121 2MGKMR000500 1 CYLINDER, AIR シリンダ エアー OT M3
122 XS03981 1 CYLINDER, AIR シリンダ エアー OT M6,AIM series
123 H54255 2 BOLT, HEX SOCKET ボルト 六角穴 M03X015(3カ シロ) FE
124 W1010A 2 WASHER, CONICAL ワッシャ 皿 M-3-L FE
131 H3128Z 1 PLUG
プ
ラ
グ
KK2P-04L OT M3IIc
132 2MGLMP000200 1 TUBE チュー
ブ
OT M3IIc
133 2MGLYA000400 1 TUBE, MARKER チュー
ブ
マーカ OT M3IIc
127
PTS-NXT3-02JE

Ќ
$ୖ᪼8S
%ୗ㝆'RZQ
Ў
Ќ
$ୖ᪼8S
%ୗ㝆'RZQ
Ў
ୗഃ
/RZHUVLGH
ୖഃ
8SSHUVLGH
ୗẁ
%RWWRP
୰ẁ
0LGGOH
ୖẁ
7RS
Ћ
$ࢩࣕࢵࢱ࣮㛤
$6KXWWHURSHQ
Ѝ
%ࢩࣕࢵࢱ࣮㛢
%6KXWWHUFORVH
Ref.BED
d
d
3RVSUHVV
ṇᅽ
.3D
M3 IIc
3RVSUHVV
ṇᅽ
.3D
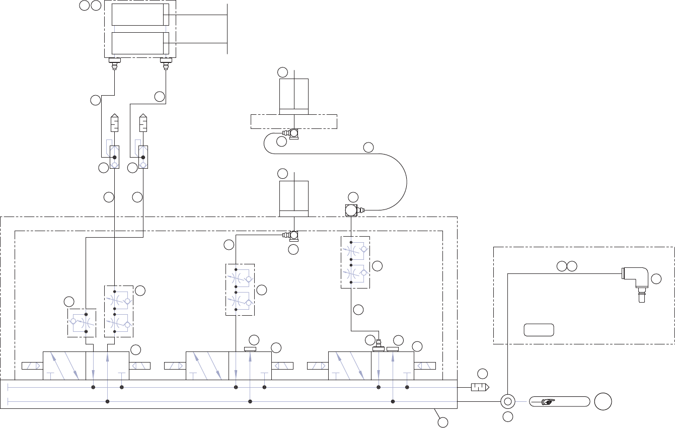
ABABAB
1
2
1
2
3
4
5
6
5
5
7
8
8
9
9
9
10
11
12
13
14
15
17
18
1919
20 21
23
22
24
16
ࣀࢬࣝࢳ࢙ࣥࢪࣕ
12==/(&+$1*(5
(M3) UL03349
(M6,AIM series) UL03448
128
PTS-NXT3-02JE

NOZZLE CHANGER 2/2
(M3) UL03349
ノズルチェンジャ 2/2
(M6,AIM series) UL03448
No. Dr
g
.No. & Code No. QTY Descri
p
tion Ratin
g
Materials Remarks
番号 図番 & コード番号 個数 品名
規
格材質 備考
1 XS03490 2 CYLINDER, AIR シリンダ エアー OT
2 A4067A 2 ELBOW エルボ M-3ALU-4 OT
3 PZ07413 1 TUBE チュー
ブ
OT
4 A4068H 1 ELBOW エルボ M-5ALU-4 OT
5 K5335K 3 CONTROLLER, SPEED コントローラ スピード ASD230F-M5-04 OT
6 PZ24042 1 TUBE チュー
ブ
OT
7 N2030T 1 NIPPLE ニッ
プ
ル M-5AU-4 OT
8 H3146A 2 PLUG
プ
ラ
グ
M-5P OT
9 H11224 3 VALVE, SOL バル
ブ
SOL SY3220-5MOZ-M5 OT
10 S1058A 1 SILENCER サイレンサ AN120-M5 OT
11 Y60409 1 UNION, ELBOW ユニオン エルボ KQ2VS04-M5A OT
12 AA39D12 1 BASE ベース OT
13 2MGKMP000300 1 TUBE チュー
ブ
OT
14 K5339N 1 CONTROLLER, SPEED コントローラ スピード AS1311F-M5-04 OT
15 2MGKMR000500 1 CYLINDER, AIR シリンダ エアー OT M3
16 XS03981 1 CYLINDER, AIR シリンダ エアー OT M6,AIM series
17 PZ22231 1 TUBE チュー
ブ
OT
18 PZ21131 1 TUBE チュー
ブ
OT
19 H13332 2 VALVE バル
ブ
AQ240F-04-00 OT
20 PZ24301 1 TUBE チュー
ブ
OT
21 PZ24311 1 TUBE チュー
ブ
OT
22 H3128Z 1 PLUG
プ
ラ
グ
KK2P-04L OT M3IIc
23 2MGLMP000200 1 TUBE チュー
ブ
OT M3IIc
24 2MGLYA000400 1 TUBE, MARKER チュー
ブ
マーカ OT M3IIc
129
PTS-NXT3-02JE