NXTIII PartList - 第206页
Ref.1/ B B A A A,B A,B ࢚࣮㓄⟶ᅗ 31(80$7,&&,5&8,7',$*5$0 ȭ ȭ ȭ 5 5 ȭ 0 0 0 $ % 3 ($ (% ȭ ȭ 0 0 ȭ 0 0 Ref.BED Ref.BED Ref.BED h h i i f f 4 11 AJ AK AK AL AL AI AI AH AG AF AF…
ࡇࡢ࣮࣌ࢪࡣࣈࣛࣥࢡ࣮࣌ࢪ࡛ࡍࠋ
This page is intentionally blank.
205
PTS-NXT3-02JE

Ref.1/
B
B
A
A
A,B
A,B
࢚࣮㓄⟶ᅗ
31(80$7,&&,5&8,7',$*5$0
ȭȭ
ȭ
55
ȭ
0
0
0
$ %
3($ (%
ȭ
ȭ
0
0
ȭ
0
0
Ref.BED
Ref.BED
Ref.BED
h
h
i
i
f
f
4
11
AJ
AK
AK
AL
AL
AI
AI
AH
AG
AF
AF
AE
AD
AC AC
AB
AB
AA
AC
2
3
4
5
6
7
8
10
12
13
14
15
16
16
16
17
17
18
19
20
19
19
21
22
23
14
14
14
14
2UGTPB000100
0,,,ࢹࣂࢫ࣮࣋ࢫ
0,,,'(9,&(%$6(
206
PTS-NXT3-02JE

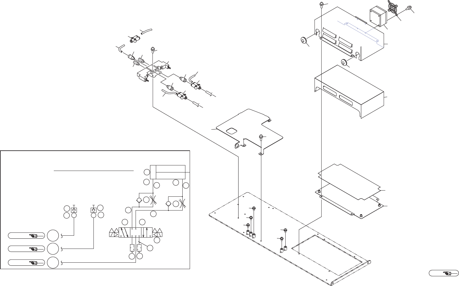
M6 III-DEVICE BASE 2/2
M6 III-デバイスベース 2/2
2UGTPB000100
No. Dr
g
.No. & Code No. QTY Descri
p
tion Ratin
g
Materials Remarks
番号 図番 & コード番号 個数 品名
規
格材質 備考
2 2MGTPB001600 1 COVER カバー FE
3 K5199Y 4 SCREW, WASHER ASS'Y 小ネジ 座金組込み M03X005 ナベセムス P4(3カシロ) FE
4 H3083R 2 BUSHING, RUBBER
ブ
シュ ゴム B-10-1 OT
5 H30125 1 FAN ファン 109P0424F6D01 OT
6 K1141R 1 GUARD, FIN ガード フィン 109-059 OT
7 K63592 4 SCREW, WASHER ASS'Y 小ネジ 座金組込み M03X027 P=4ナベセムス(3カシロ) FE
8 2MGTPB001400 1 SHEET シート OT
10 2MGTPB000800 1 BOX, POWER SUPPLY BOX 電源 FE
11 2MGTPB000900 1 SHEET シート OT
12 2MGTPB000700 1 RETAINER, WIRING 押え 配線 FE
13 K5199Y 4 SCREW, WASHER ASS'Y 小ネジ 座金組込み M03X005 ナベセムス P4(3カシロ) FE
14 K5198D 5 SCREW, WASHER ASS'Y 小ネジ 座金組込み M04X008 ナベセムス P3(3カシロ) OT
15 H65736 1 VALVE, SOL バル
ブ
SOL SY3320T-5MOZ-M5-F2-Q OT
16 Y60188 3 UNION, HALF ユニオン ハーフ KQ2S04-M5N OT
17 S1058A 2 SILENCER サイレンサ AN120-M5 OT
18 K5199Y 2 SCREW, WASHER ASS'Y 小ネジ 座金組込み M03X005 ナベセムス P4(3カシロ) FE
19 Y60282 3 UNION ユニオン KQ2U04-00A OT
20 2MGTPA003500 1 TUBE チュー
ブ
OT
21 2MGTPB002900 1 TUBE チュー
ブ
OT
22 2MGTPB003000 1 TUBE チュー
ブ
OT
23 2MGTPB003100 1 TUBE チュー
ブ
OT
AA H65736 1 VALVE, SOL バル
ブ
SOL SY3320T-5MOZ-M5-F2-Q OT
AB S1058A 2 SILENCER サイレンサ AN120-M5 OT
AC Y60188 3 UNION, HALF ユニオン ハーフ KQ2S04-M5N OT
AD 2MGTPB002700 1 TUBE チュー
ブ
OT
AE 2MGTPB002700 1 TUBE チュー
ブ
OT
AF K5340R 2 CONTROLLER, SPEED コントローラ スピード AS2001F-04(シロ) OT
AG 2MGTPB002600 1 TUBE チュー
ブ
OT
AH 2MGTPB002600 1 TUBE チュー
ブ
OT
AI Y60189 2 UNION, ELBOW ユニオン エルボ KQ2L04-M5N OT
AJ S2101G 1 CYLINDER, AIR シリンダ エアー CDQSD25-40DCM-M9BL OT
AK Y60190 2 UNION, ELBOW ユニオン エルボ KQ2L10-02AS OT
AL 2MGTPB001701 2 SOCKET, COUPLER ソケット カ
プ
ラOT
207
PTS-NXT3-02JE