SIPLACE S-23 HM - 第208页
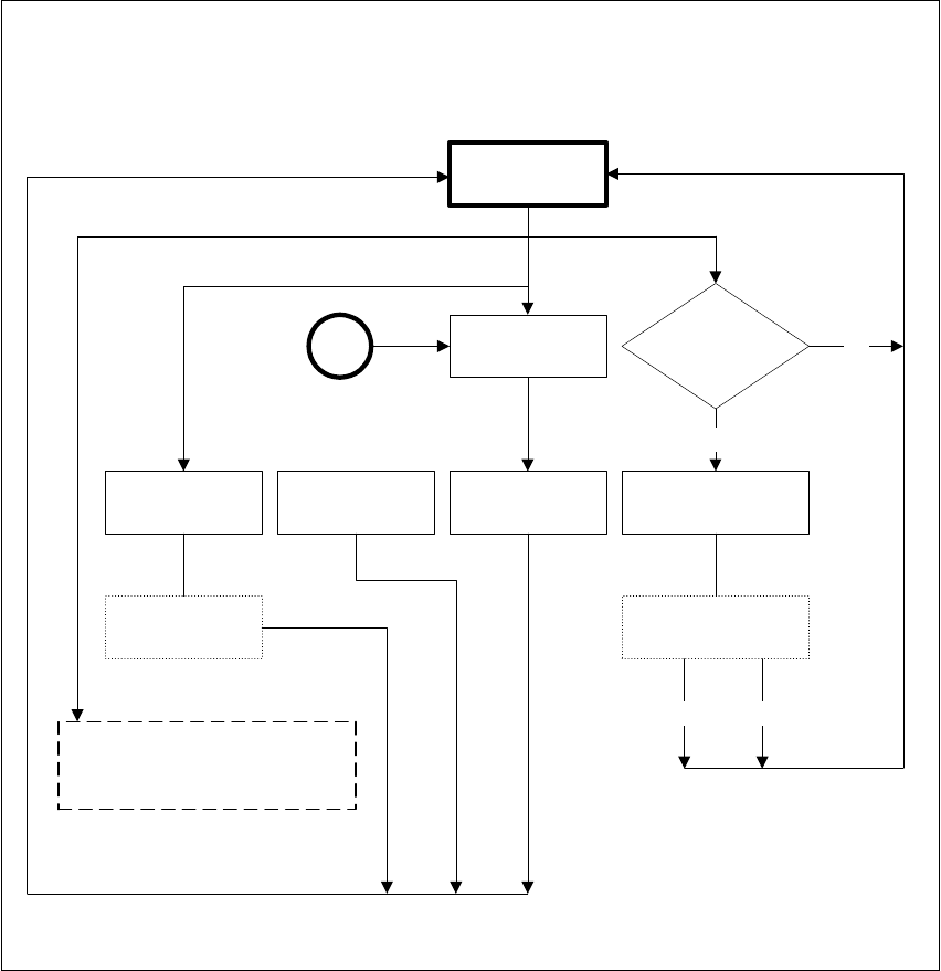
6 Vision functions User M anual SIPLACE S -23 HM 6.5 Teach Fiducial Software Version SR.406.xx 02/00 US E dition 208 6 Fig. 6.5 - 3 ’T eac h fiducial’ flow chart - ’T each fiducial’ menu’ Video im age Position camera and…

User Manual SIPLACE S-23 HM 6 Vision functions
Software Version SR.406.xx 02/00 US Edition 6.5 Teach Fiducial
207
6
Fig. 6.5 - 2 ’Teach fiducial’ flow chart, ’Select fiducial’ menu’
’Teach fiducial’ menu options
’Select fiducial’ menu
Select the teach gantry:
gamtry 1, gantry 2
Save
fiducial
Define
new fiducial
Load
fiducial
Change
fiducial name
Fiducial loaded
or taught?
Change
fiducial name *)
Select fiducial
number
Yes
A
Select fiducial
’New fiducial’
input box
Cancel
No
OK
*) ’Change fiducial name’ input box

6 Vision functions User Manual SIPLACE S-23 HM
6.5 Teach Fiducial Software Version SR.406.xx 02/00 US Edition
208
6
Fig. 6.5 - 3 ’Teach fiducial’ flow chart - ’Teach fiducial’ menu’
Video image
Position camera
and change search area
Upon any modification of
the search area a teach
message is prompted.
Uniqueness values
are displayed
’Teach fiducial’ menu options
’Teach fiducial’ menu
No
Change search area
Teach
fiducial
Fiducial
loaded or
taught?
’Select fiducial’
menu
A
Yes
Standard
values
Search area
Low
resolution
Medium
resolution
High
resolution
Video image
Position
camera
Teach message
with
standard values
Output of
uniqueness
Video image
Change template
field
Upon any modification of
the search area a teach
message is prompted.
Uniqueness values
are displayed
ESC ESC ESC

User Manual SIPLACE S-23 HM 6 Vision functions
Software Version SR.406.xx 02/00 US Edition 6.5 Teach Fiducial
209
6
Fig. 6.5 - 4 ’Teach fiducial’ flow chart - ’Contrast graduation’ menu
’Teach fiducial’ menu options
’Contrast graduation’ menu
No
Contrast
graduation
Fiducial loaded
or taught?
’Select
fiducial’
menu
A
Yes
Program
transform 5
Table 1
Video image
Teach command with
different grey-scale
transformation
Output of
uniqueness
ESC
Table 2 Table 3 Table 4 Table 5
Fiducial
Default valuesCancel
Option box for
’Program graduation
of transform 5
(Accept
default values)
Accept (save programmed values)