SIPLACE S-23 HM - 第242页
6 Vision functions User M anual SIPLACE S -23 HM 6.6 Test Component Software Version SR.406.xx 02/00 US Edition 242 6 Fig. 6.6 - 2 ’T es t component’ flow chart - ’Select package form’ menu Select package f orm If t here…

User Manual SIPLACE S-23 HM 6 Vision functions
Software Version SR.406.xx 02/00 US Edition 6.6 Test Component
241
6
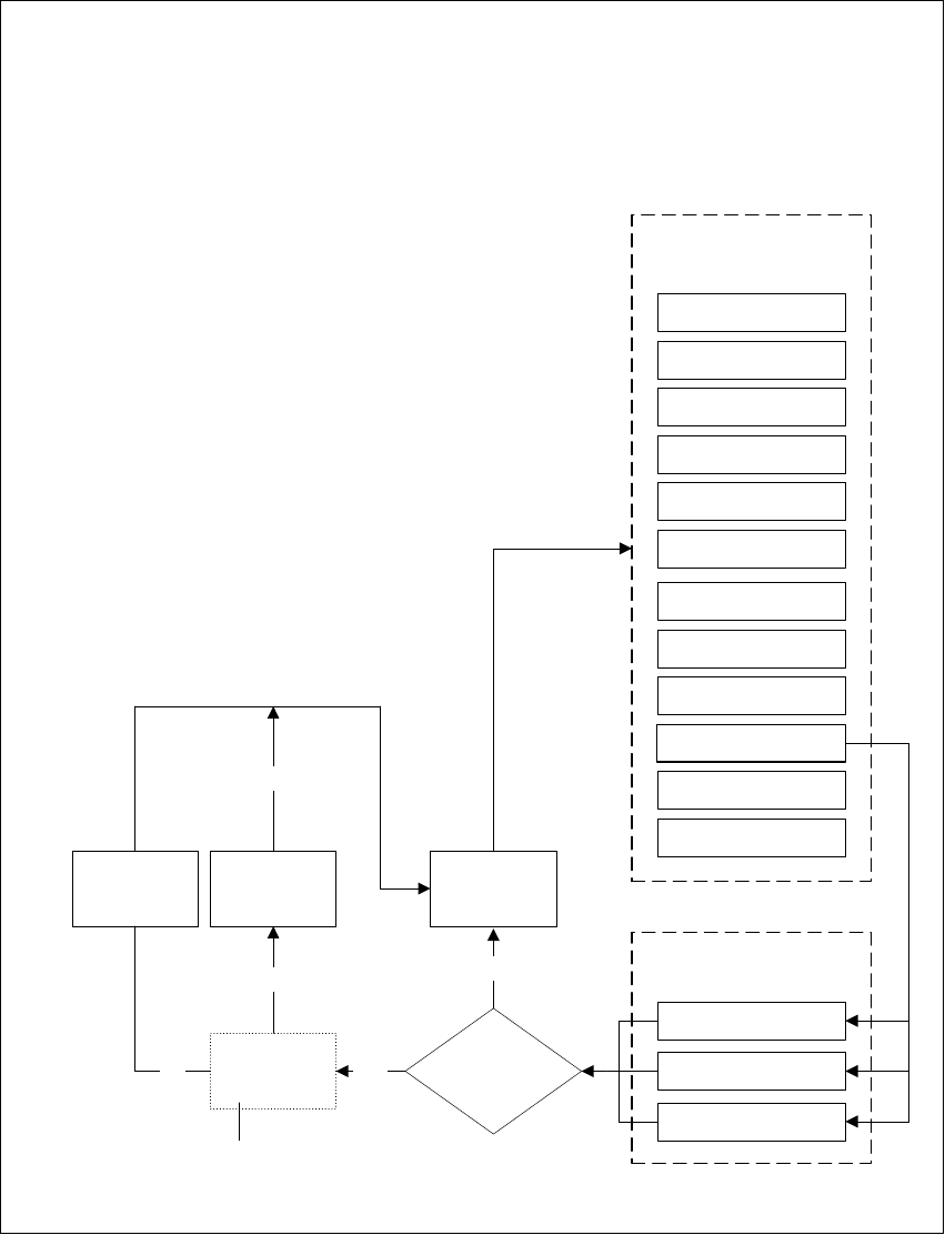
Fig. 6.6 - 1 ’Test component’ flow chart - ’Test component’ menu option’
’Test component’ menu options
Main view
Main view menu
Setup
Error
Feeders
PCB transport 2
PCB transport 1
Teach fiducial
Test component
SITEST
GEM
Main view
Markenauswahl
Test component
Save
GF data
Test component
menu option
Select package form
Package form
edited?
No
Gantry 1 functions
Gantry 2 functions
Yes
Discard
component
Package
form is saved
Yes
No
Package
form is
restored
Yes
’Save edited GF data’
option box

6 Vision functions User Manual SIPLACE S-23 HM
6.6 Test Component Software Version SR.406.xx 02/00 US Edition
242
6
Fig. 6.6 - 2 ’Test component’ flow chart - ’Select package form’ menu
Select
package form
If there is a
component on
the nozzle, it will
be discarded.
The station
computer
requests GF file
from the line
computer and
loads it down to
the MVS.
Default
Revolver head
12 seg. /DLM1 *)
Flip-chip *)
Pick & Place
head *)
Load
package form
’Select package form’ menu
A
Select
package form
Camera type
Save
GF data
*) Applies to 80F in the case that the component is to be centered not only using the standard
camera type (Default) but also another camera type.

User Manual SIPLACE S-23 HM 6 Vision functions
Software Version SR.406.xx 02/00 US Edition 6.6 Test Component
243
6
Fig. 6.6 - 3 ’Test component’ flow chart, ’Test component’ menu, ’Component’ menu item’
’Test component’ menu
No
Test component
GF data
loaded?
Select package
form menu
A
Yes
Test Measure Display Store image Evaluation time
ESC
Perform GF-
specific meas.
steps one after
the other
Video image
Measure
package form.
Display meas.
results
Video image
Display synthetic
description
Video image
Video image is
saved on hard
disk of MC
controller
Evaluation time
Video image
ESC ESC
Pickup
component from
feeder and rotate
it underneath the
component
camera
Component
Pickup
ESC