SIPLACE S-23 HM - 第405页
User Manual SIPLACE S-23 HM 11 Station extensions / hardware Software Version SR.406.xx 02/00 US Edition 11.5 Ceramic substrate centering 405 1 1.5 Ceramic substrate centering 1 1.5.1 General The ceram ic substrate can b…

11 Station extensions / hardware User Manual SIPLACE S-23 HM
11.4 PCB barcode Software Version SR.406.xx 02/00 US Edition
404
Å The barcode mode operating state is shown in the status display of the menu window. This op-
erating state is activated and deactivated by the line computer.
PLEASE NOTE
This menu is only active if the PCB barcode option is installed, and has been activated in the ma-
chine options. 11

User Manual SIPLACE S-23 HM 11 Station extensions / hardware
Software Version SR.406.xx 02/00 US Edition 11.5 Ceramic substrate centering
405
11.5 Ceramic substrate centering
11.5.1 General
The ceramic substrate can be centered either mechanically or optically. 11
With optical centering, the fiducials can be detected with either normal or oblique lighting. 11
11.5.2 Possible centering types
The following centering types for ceramic substrates can be entered in the transport type machine
data (REAL.MA). 11
11.5.3 Mechanical centering
11.5.3.1 General
Mechanical substrate centering is used to lock ceramic substrates firmly in position in the X and
Y directions in such a way that the material is not damaged. Ceramic substrates can also be
placed right up to the edge. 11
11.5.3.2 Changing the ceramic substrate on the PCB
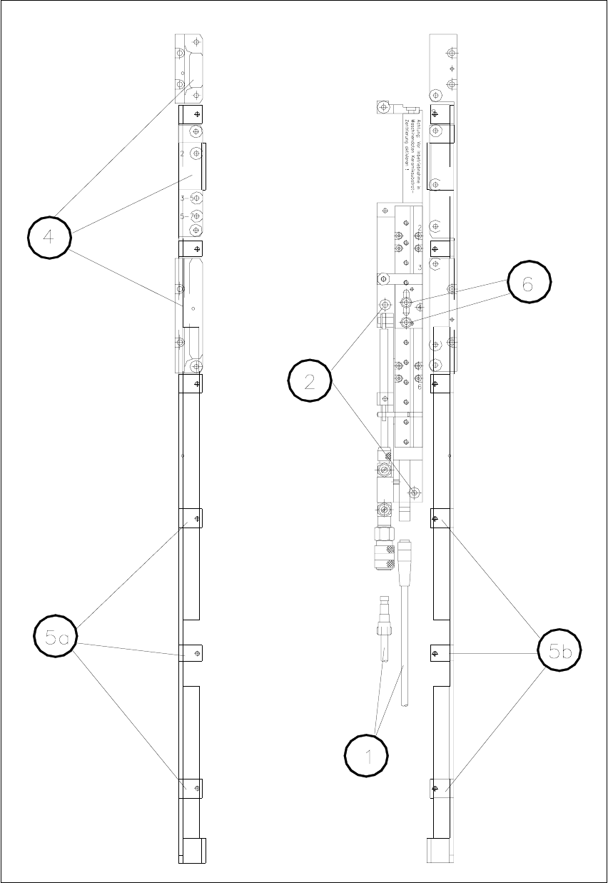
Å Disconnect the air line and power cable (see point 1 in Fig. ).
Å Remove the ceramic substrate centering (see point 2 in Fig. ).
Å Detach the base of the ceramic substrate centering unit (see point 3 in Fig. ).
Å Remove the three clamping parts (see point 4 in Fig. ), and fit the standard guide at this point.
Å Fit the hold-down bracket (see point 5a and 5b in Fig. ).
Å Adjust the size of the PCB (see point 6 in Fig. ).
Å Use the SITEST program to edit the transport type (see table in Abschnitt 11.5.2) in the ma-
chine data.
Å See also Section 5.3.1.1 of this user manual for use of the “Single Functions”.
Transport type Centering
4 Mechanical substrate centering with normal lighting
5 Oblique lighting only with Y axis PCB clamping unit
6 Mechanical substrate centering with oblique lighting

11 Station extensions / hardware User Manual SIPLACE S-23 HM
11.5 Ceramic substrate centering Software Version SR.406.xx 02/00 US Edition
406
Fig. 11.5 - 1 General overview (plan view)